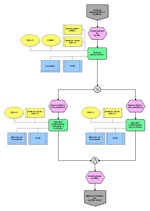
Analisar demonstrativos contábeis

Nível Tipo de modelo Grupo Modelo pai Zoom
3 Processo detalhado CADEIA DE VALOR 06.Supervisionar _ avaliar 25 50 75 100
Nome do objeto:  Registrar conformidade sem restrição
Tipo de objeto:  Atividade Nome do objeto:  SUMAV
Tipo de objeto:  Organização
Descrição:  SUMAV - Subsecretaria de Monitoramento e Avaliação da Gestão Nome do objeto:  Chefe de Seção SEAVO
Tipo de objeto:  Cargo Nome do objeto:  Lógica E
Tipo de objeto:  Regra E Nome do objeto:  SEAVO
Tipo de objeto:  Organização
Descrição:  SEAVO - Seção de Avaliação e Orientação Contábil Nome do objeto:  Lógica OU Exclusivo
Tipo de objeto:  Regra OU exclusivo Nome do objeto:  Demonstrativo sem pendência
Tipo de objeto:  Evento Nome do objeto:  Registrar conformidade indicando a restrição
Tipo de objeto:  Atividade Nome do objeto:  Conformidade de gestão
Tipo de objeto:  Evento Nome do objeto:  Analisar demonstrativo
Tipo de objeto:  Atividade
Descrição:  Demonstrativo - Balancete:  balanços orçamentário. financeiro e patrimonial:  demonstrações das disponibilidades por fonte de recurso Nome do objeto:  SIAFI
Tipo de objeto:  Sistema de TI Nome do objeto:  Subsecretário SUMAV
Tipo de objeto:  Cargo Nome do objeto:  SIAFI
Tipo de objeto:  Sistema de TI Nome do objeto:  Emissão de documento
Tipo de objeto:  Módulo de TI Nome do objeto:  SEAVO
Tipo de objeto:  Organização
Descrição:  SEAVO - Seção de Avaliação e Orientação Contábil Nome do objeto:  Chefe de Seção SEAVO
Tipo de objeto:  Cargo Nome do objeto:  SIAFI
Tipo de objeto:  Sistema de TI Nome do objeto:  Demonstrativo com pendência
Tipo de objeto:  Evento Nome do objeto:  Elaborar relatório de gestão fiscal
Tipo de objeto:  Interface de processos Nome do objeto:  Analisar demonstrativos contábeis
Tipo de objeto:  Interface de processos Nome do objeto:  Emissão de documento
Tipo de objeto:  Módulo de TI Nome do objeto:  Chefe de Seção SEAVO
Tipo de objeto:  Cargo Nome do objeto:  SEAVO
Tipo de objeto:  Organização
Descrição:  SEAVO - Seção de Avaliação e Orientação Contábil Nome do objeto:  Consultas
Tipo de objeto:  Módulo de TI
Descrição:  Obs.:  Consultas no sistema SIAFI Nome do objeto:  Conformidade contábil
Tipo de objeto:  Evento