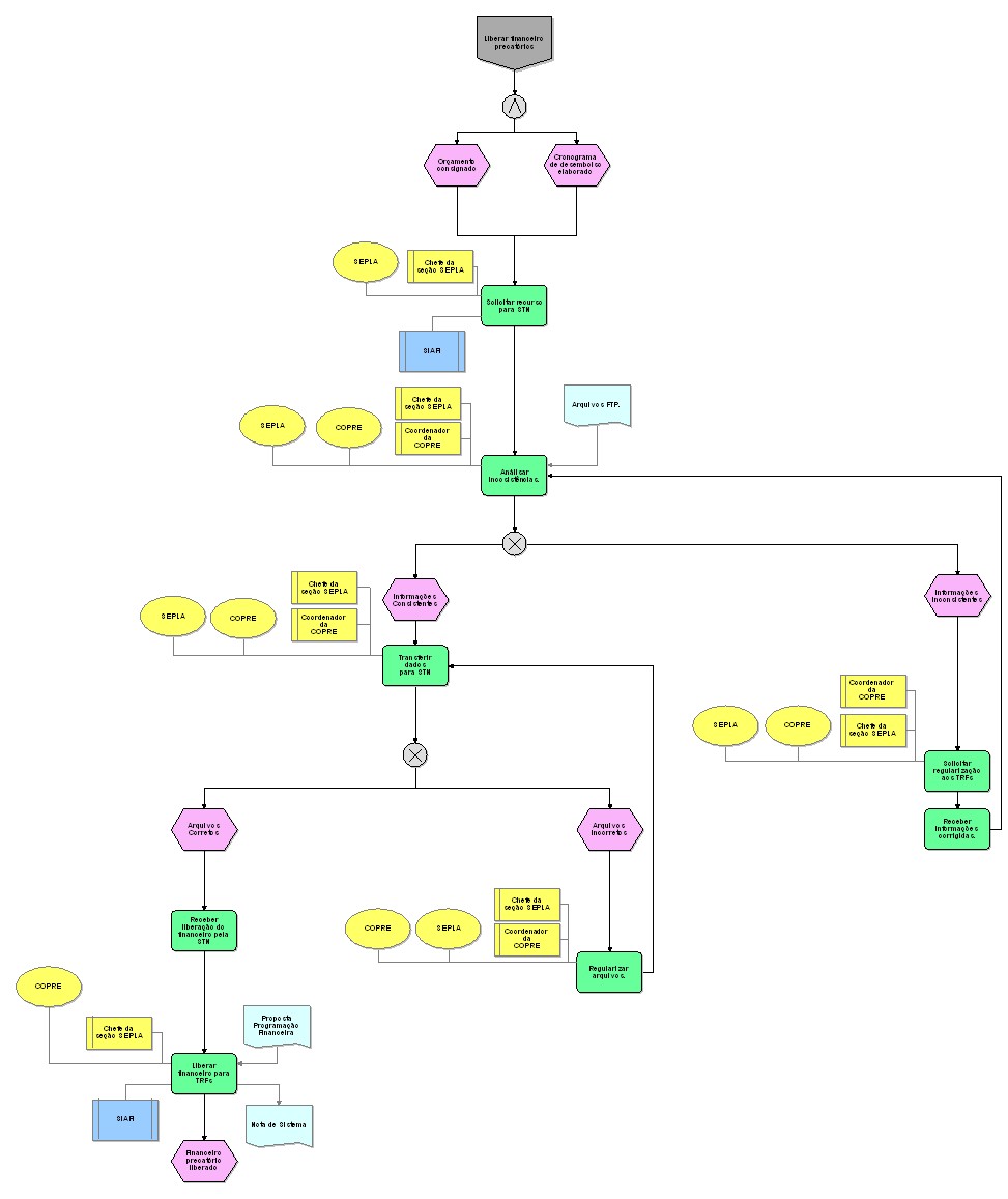
Liberar financeiro precatórios

Nível Tipo de modelo Grupo Modelo pai Zoom
3 Processo detalhado CADEIA DE VALOR 06.Supervisionar _ avaliar 25 50 75 100
Nome do objeto:  SEPLA
Tipo de objeto:  Organização Nome do objeto:  Lógica E
Tipo de objeto:  Regra E Nome do objeto:  Cronograma de desembolso elaborado
Tipo de objeto:  Evento Nome do objeto:  Chefe da seção SEPLA
Tipo de objeto:  Cargo Nome do objeto:  Chefe da seção SEPLA
Tipo de objeto:  Cargo Nome do objeto:  COPRE
Tipo de objeto:  Organização Nome do objeto:  Chefe da seção SEPLA
Tipo de objeto:  Cargo Nome do objeto:  Chefe da seção SEPLA
Tipo de objeto:  Cargo Nome do objeto:  Regularizar arquivos.
Tipo de objeto:  Atividade
Tempo de processamento:  8
Duração total:  8 Nome do objeto:  Coordenador da COPRE
Tipo de objeto:  Cargo Nome do objeto:  Análisar incosistências.
Tipo de objeto:  Atividade
Tempo de processamento:  24
Duração total:  24 Nome do objeto:  Lógica OU Exclusivo
Tipo de objeto:  Regra OU exclusivo Nome do objeto:  Coordenador da COPRE
Tipo de objeto:  Cargo Nome do objeto:  Orçamento consignado
Tipo de objeto:  Evento Nome do objeto:  Solicitar recurso para STN
Tipo de objeto:  Atividade
Descrição:  STN - Secretaria do Tesouro Nacional
Tempo de processamento:  0,32
Duração total:  0,32 Nome do objeto:  COPRE
Tipo de objeto:  Organização Nome do objeto:  Chefe da seção SEPLA
Tipo de objeto:  Cargo Nome do objeto:  Solicitar regularização aos TRFs
Tipo de objeto:  Atividade
Tempo de processamento:  8
Duração total:  8 Nome do objeto:  Nota de Sistema
Tipo de objeto:  Documento Nome do objeto:  SEPLA
Tipo de objeto:  Organização Nome do objeto:  SEPLA
Tipo de objeto:  Organização Nome do objeto:  Proposta Programação Financeira
Tipo de objeto:  Documento Nome do objeto:  Receber liberação do financeiro pela STN
Tipo de objeto:  Atividade Nome do objeto:  SIAFI
Tipo de objeto:  Sistema de TI Nome do objeto:  COPRE
Tipo de objeto:  Organização Nome do objeto:  Lógica OU Exclusivo
Tipo de objeto:  Regra OU exclusivo Nome do objeto:  Financeiro precatório liberado
Tipo de objeto:  Evento Nome do objeto:  Informações Inconsistentes
Tipo de objeto:  Evento Nome do objeto:  Chefe da seção SEPLA
Tipo de objeto:  Cargo Nome do objeto:  Arquivos FTP.
Tipo de objeto:  Documento
Descrição:  Banco de dados encaminhados pelos TRFs Nome do objeto:  SEPLA
Tipo de objeto:  Organização Nome do objeto:  Liberar financeiro para TRFs
Tipo de objeto:  Atividade
Tempo de processamento:  0,66
Duração total:  0,66 Nome do objeto:  Transferir dados para STN
Tipo de objeto:  Atividade
Descrição:  Secretaria do Tesouro Nacional
Tempo de processamento:  8
Duração total:  8 Nome do objeto:  COPRE
Tipo de objeto:  Organização Nome do objeto:  Arquivos Incorretos
Tipo de objeto:  Evento Nome do objeto:  Coordenador da COPRE
Tipo de objeto:  Cargo Nome do objeto:  Informações Consistentes
Tipo de objeto:  Evento Nome do objeto:  Receber informações corrigidas.
Tipo de objeto:  Atividade
Tempo de processamento:  8
Duração total:  8 Nome do objeto:  SEPLA
Tipo de objeto:  Organização Nome do objeto:  COPRE
Tipo de objeto:  Organização Nome do objeto:  Coordenador da COPRE
Tipo de objeto:  Cargo Nome do objeto:  SIAFI
Tipo de objeto:  Sistema de TI Nome do objeto:  Liberar financeiro precatórios
Tipo de objeto:  Interface de processos Nome do objeto:  Arquivos Corretos
Tipo de objeto:  Evento