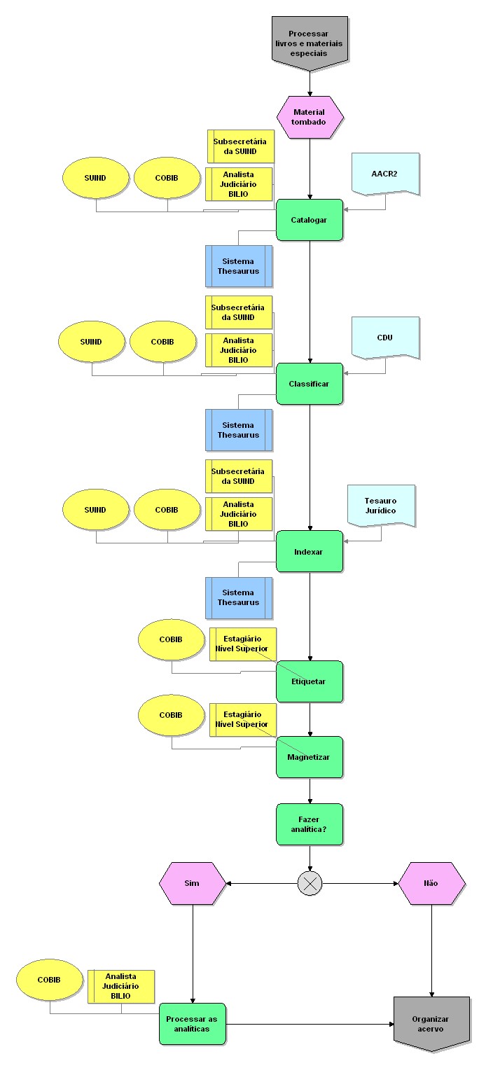
Processar livros e materiais especiais

Nível Tipo de modelo Grupo Modelo pai Zoom
3 Processo detalhado CADEIA DE VALOR 02. Gerir informação 25 50 75 100
Nome do objeto:  Subsecretária da SUIND
Tipo de objeto:  Cargo Nome do objeto:  Subsecretária da SUIND
Tipo de objeto:  Cargo Nome do objeto:  Analista Judiciário BILIO
Tipo de objeto:  Cargo Nome do objeto:  Processar livros e materiais especiais
Tipo de objeto:  Interface de processos Nome do objeto:  Lógica OU Exclusivo
Tipo de objeto:  Regra OU exclusivo Nome do objeto:  COBIB
Tipo de objeto:  Organização
Descrição:  Coordenadoria de Biblioteca Nome do objeto:  Material tombado
Tipo de objeto:  Evento
Descrição:  Livros e materiais especiais tombados Nome do objeto:  Estagiário Nível Superior
Tipo de objeto:  Cargo Nome do objeto:  Analista Judiciário BILIO
Tipo de objeto:  Cargo Nome do objeto:  Sim
Tipo de objeto:  Evento Nome do objeto:  Organizar acervo
Tipo de objeto:  Interface de processos Nome do objeto:  SUIND
Tipo de objeto:  Organização
Descrição:  Subsecretaria de Informção Documental Nome do objeto:  Sistema Thesaurus
Tipo de objeto:  Sistema de TI Nome do objeto:  COBIB
Tipo de objeto:  Organização
Descrição:  Coordenadoria de Biblioteca Nome do objeto:  COBIB
Tipo de objeto:  Organização
Descrição:  Coordenadoria de Biblioteca Nome do objeto:  AACR2
Tipo de objeto:  Documento
Descrição:  Anglo-American Cataloging Rules - 2 Nome do objeto:  Indexar
Tipo de objeto:  Atividade
Tempo de processamento:  1
Duração total:  1 Nome do objeto:  CDU
Tipo de objeto:  Documento
Descrição:  Classificação Decimal Universal Nome do objeto:  Classificar
Tipo de objeto:  Atividade
Tempo de processamento:  1
Duração total:  1 Nome do objeto:  SUIND
Tipo de objeto:  Organização
Descrição:  Subsecretaria de Informção Documental Nome do objeto:  COBIB
Tipo de objeto:  Organização
Descrição:  Coordenadoria de Biblioteca Nome do objeto:  Fazer analítica?
Tipo de objeto:  Atividade Nome do objeto:  Sistema Thesaurus
Tipo de objeto:  Sistema de TI Nome do objeto:  Processar as analíticas
Tipo de objeto:  Atividade
Tempo de processamento:  3
Duração total:  3 Nome do objeto:  Catalogar
Tipo de objeto:  Atividade
Tempo de processamento:  1
Duração total:  1 Nome do objeto:  Analista Judiciário BILIO
Tipo de objeto:  Cargo Nome do objeto:  COBIB
Tipo de objeto:  Organização
Descrição:  Coordenadoria de Biblioteca Nome do objeto:  Estagiário Nível Superior
Tipo de objeto:  Cargo Nome do objeto:  Tesauro Jurídico
Tipo de objeto:  Documento Nome do objeto:  SUIND
Tipo de objeto:  Organização
Descrição:  Subsecretaria de Informção Documental Nome do objeto:  COBIB
Tipo de objeto:  Organização
Descrição:  Coordenadoria de Biblioteca Nome do objeto:  Sistema Thesaurus
Tipo de objeto:  Sistema de TI Nome do objeto:  Analista Judiciário BILIO
Tipo de objeto:  Cargo Nome do objeto:  Etiquetar
Tipo de objeto:  Atividade
Tempo de processamento:  0,5
Duração total:  0,5 Nome do objeto:  Magnetizar
Tipo de objeto:  Atividade
Tempo de processamento:  0,5
Duração total:  0,5 Nome do objeto:  Subsecretária da SUIND
Tipo de objeto:  Cargo Nome do objeto:  Não
Tipo de objeto:  Evento