Elaborar projetos diversos

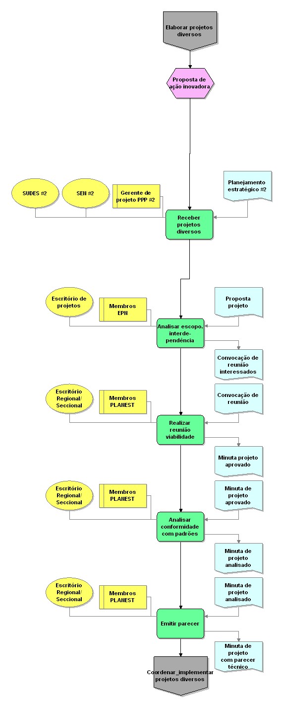
Nível Tipo de modelo Grupo Modelo pai Zoom
3 Processo detalhado CADEIA DE VALOR 03.Diagnosticar_ desenvolver soluções 25 50 75 100
Nome do objeto:  SEN #2
Tipo de objeto:  Organização Nome do objeto:  Proposta de ação inovadora
Tipo de objeto:  Evento Nome do objeto:  Analisar conformidade com padrões
Tipo de objeto:  Atividade Nome do objeto:  Minuta projeto aprovado
Tipo de objeto:  Documento Nome do objeto:  Minuta de projeto analisado
Tipo de objeto:  Documento Nome do objeto:  Coordenar_implementar projetos diversos
Tipo de objeto:  Interface de processos Nome do objeto:  Analisar escopo. interde- pendência
Tipo de objeto:  Atividade Nome do objeto:  Membros PLANEST
Tipo de objeto:  Cargo Nome do objeto:  Membros EPN
Tipo de objeto:  Cargo Nome do objeto:  Gerente de projeto PPP #2
Tipo de objeto:  Cargo Nome do objeto:  Membros PLANEST
Tipo de objeto:  Cargo Nome do objeto:  Escritório Regional/ Seccional
Tipo de objeto:  Organização Nome do objeto:  Escritório de projetos
Tipo de objeto:  Organização Nome do objeto:  Escritório Regional/ Seccional
Tipo de objeto:  Organização Nome do objeto:  Realizar reunião viabilidade
Tipo de objeto:  Atividade Nome do objeto:  Proposta projeto
Tipo de objeto:  Documento Nome do objeto:  Receber projetos diversos
Tipo de objeto:  Atividade Nome do objeto:  Minuta de projeto com parecer técnico
Tipo de objeto:  Documento Nome do objeto:  Escritório Regional/ Seccional
Tipo de objeto:  Organização Nome do objeto:  Convocação de reunião interessados
Tipo de objeto:  Documento Nome do objeto:  Planejamento estratégico #2
Tipo de objeto:  Documento Nome do objeto:  Elaborar projetos diversos
Tipo de objeto:  Interface de processos Nome do objeto:  SUDES #2
Tipo de objeto:  Organização Nome do objeto:  Convocação de reunião
Tipo de objeto:  Documento Nome do objeto:  Minuta de projeto aprovado
Tipo de objeto:  Documento Nome do objeto:  Membros PLANEST
Tipo de objeto:  Cargo Nome do objeto:  Emitir parecer
Tipo de objeto:  Atividade Nome do objeto:  Minuta de projeto analisado
Tipo de objeto:  Documento