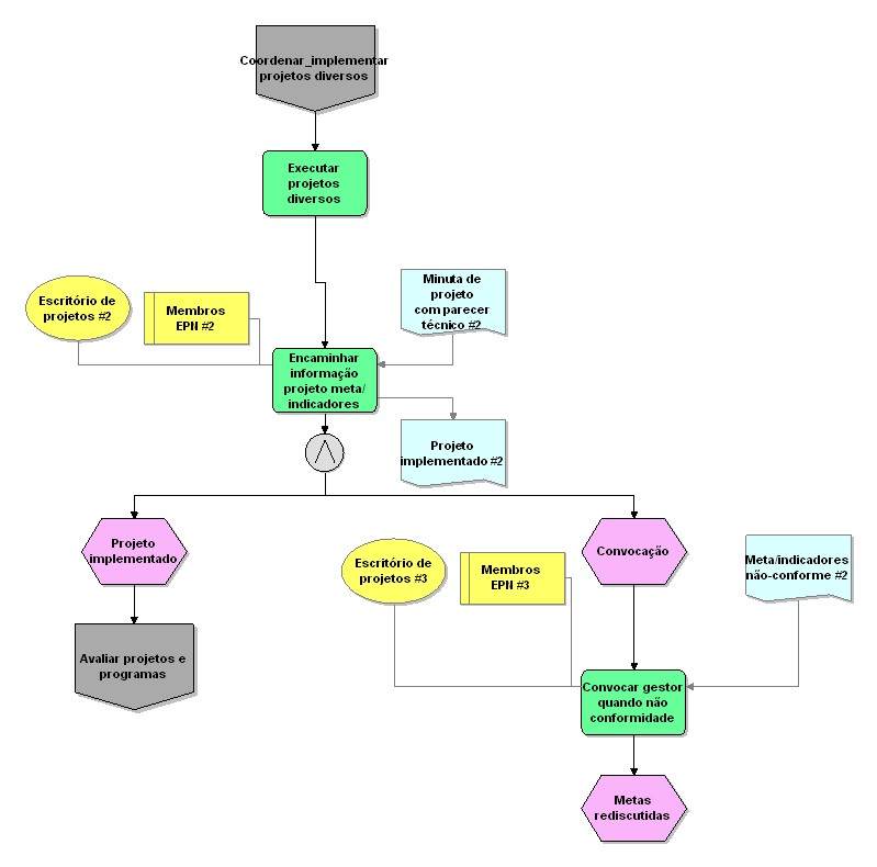
Coordenar_ implementar projetos diversos

Nível Tipo de modelo Grupo Modelo pai Zoom
3 Processo detalhado CADEIA DE VALOR 05. Coordenar implantação _ orientar 25 50 75 100
Nome do objeto:  Projeto implementado #2
Tipo de objeto:  Documento Nome do objeto:  Membros EPN #2
Tipo de objeto:  Cargo Nome do objeto:  Convocar gestor quando não conformidade
Tipo de objeto:  Atividade Nome do objeto:  Coordenar_implementar projetos diversos
Tipo de objeto:  Interface de processos Nome do objeto:  Metas rediscutidas
Tipo de objeto:  Evento Nome do objeto:  Membros EPN #3
Tipo de objeto:  Cargo Nome do objeto:  Projeto implementado
Tipo de objeto:  Evento Nome do objeto:  Escritório de projetos #3
Tipo de objeto:  Organização Nome do objeto:  Minuta de projeto com parecer técnico #2
Tipo de objeto:  Documento Nome do objeto:  Meta/indicadores não-conforme #2
Tipo de objeto:  Documento Nome do objeto:  Avaliar projetos e programas
Tipo de objeto:  Interface de processos Nome do objeto:  Encaminhar informação projeto meta/ indicadores
Tipo de objeto:  Atividade Nome do objeto:  Lógica E
Tipo de objeto:  Regra E Nome do objeto:  Escritório de projetos #2
Tipo de objeto:  Organização Nome do objeto:  Executar projetos diversos
Tipo de objeto:  Atividade Nome do objeto:  Convocação
Tipo de objeto:  Evento