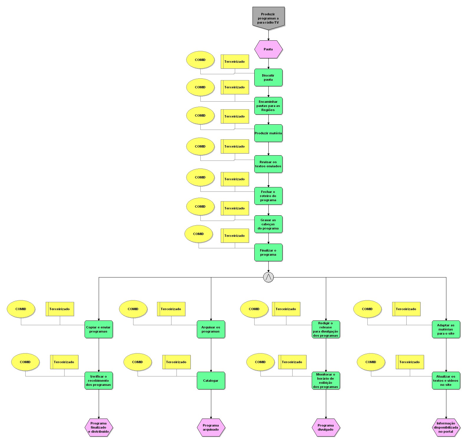
Produzir programas a para rádio_TV

Nível Tipo de modelo Grupo Modelo pai Zoom
3 Processo detalhado CADEIA DE VALOR 02. Gerir informação 25 50 75 100
Nome do objeto:  Discutir pauta
Tipo de objeto:  Atividade
Descrição:  Com repórteres das Regiões
Tempo de processamento:  0,16
Duração total:  0,16 Nome do objeto:  Terceirizado
Tipo de objeto:  Cargo Nome do objeto:  Terceirizado
Tipo de objeto:  Cargo Nome do objeto:  Terceirizado
Tipo de objeto:  Cargo Nome do objeto:  Terceirizado
Tipo de objeto:  Cargo Nome do objeto:  Terceirizado
Tipo de objeto:  Cargo Nome do objeto:  COMID
Tipo de objeto:  Organização
Descrição:  Coordenadoria de multimídia Nome do objeto:  Revisar os textos enviados
Tipo de objeto:  Atividade
Descrição:  textos dos repórteres
Tempo de processamento:  10
Duração total:  10 Nome do objeto:  Terceirizado
Tipo de objeto:  Cargo Nome do objeto:  Produzir matéria
Tipo de objeto:  Atividade
Tempo de processamento:  20
Duração total:  20 Nome do objeto:  Terceirizado
Tipo de objeto:  Cargo Nome do objeto:  Programa finalizado e distribuído
Tipo de objeto:  Evento Nome do objeto:  COMID
Tipo de objeto:  Organização
Descrição:  Coordenadoria de multimídia Nome do objeto:  Programa arquivado
Tipo de objeto:  Evento Nome do objeto:  COMID
Tipo de objeto:  Organização
Descrição:  Coordenadoria de multimídia Nome do objeto:  Adaptar as matérias para o site
Tipo de objeto:  Atividade
Descrição:  Site do Via Legal
Tempo de processamento:  5
Duração total:  5 Nome do objeto:  COMID
Tipo de objeto:  Organização
Descrição:  Coordenadoria de multimídia Nome do objeto:  Terceirizado
Tipo de objeto:  Cargo Nome do objeto:  COMID
Tipo de objeto:  Organização
Descrição:  Coordenadoria de multimídia Nome do objeto:  Encaminhar pautas para as Regiões
Tipo de objeto:  Atividade
Descrição:  Definir quem será ouvido e de que forma a história será contada
Tempo de processamento:  0,5
Duração total:  0,5 Nome do objeto:  COMID
Tipo de objeto:  Organização
Descrição:  Coordenadoria de multimídia Nome do objeto:  COMID
Tipo de objeto:  Organização
Descrição:  Coordenadoria de multimídia Nome do objeto:  Atualizar os textos e vídeos no site
Tipo de objeto:  Atividade
Tempo de processamento:  0,5
Duração total:  0,5 Nome do objeto:  Pauta
Tipo de objeto:  Evento Nome do objeto:  Gravar as cabeças do programa
Tipo de objeto:  Atividade
Descrição:  Parte da apresentadora no estúdio
Tempo de processamento:  4
Duração total:  4 Nome do objeto:  Terceirizado
Tipo de objeto:  Cargo Nome do objeto:  COMID
Tipo de objeto:  Organização
Descrição:  Coordenadoria de multimídia Nome do objeto:  Terceirizado
Tipo de objeto:  Cargo Nome do objeto:  Finalizar o programa
Tipo de objeto:  Atividade
Tempo de processamento:  24
Duração total:  24 Nome do objeto:  Terceirizado
Tipo de objeto:  Cargo Nome do objeto:  Programa divulgado
Tipo de objeto:  Evento Nome do objeto:  Monitorar o horário de exibição dos programas
Tipo de objeto:  Atividade
Tempo de processamento:  0,16
Duração total:  0,16 Nome do objeto:  Terceirizado
Tipo de objeto:  Cargo Nome do objeto:  Produzir programas a para rádio/TV
Tipo de objeto:  Interface de processos Nome do objeto:  Terceirizado
Tipo de objeto:  Cargo Nome do objeto:  Terceirizado
Tipo de objeto:  Cargo Nome do objeto:  Lógica E
Tipo de objeto:  Regra E Nome do objeto:  COMID
Tipo de objeto:  Organização
Descrição:  Coordenadoria de multimídia Nome do objeto:  COMID
Tipo de objeto:  Organização
Descrição:  Coordenadoria de multimídia Nome do objeto:  Copiar e enviar programas
Tipo de objeto:  Atividade
Descrição:  para os parceiros da JF. quais sejam:  TV Justiça. TV Cultura. TV Brasil. Rádio Nacional
Tempo de processamento:  8
Duração total:  8 Nome do objeto:  Redigir o release para divulgação dos programas
Tipo de objeto:  Atividade
Tempo de processamento:  0,66
Duração total:  0,66 Nome do objeto:  Verificar o recebimento dos programas
Tipo de objeto:  Atividade
Tempo de processamento:  0,5
Duração total:  0,5 Nome do objeto:  COMID
Tipo de objeto:  Organização
Descrição:  Coordenadoria de multimídia Nome do objeto:  Fechar o roteiro do programa
Tipo de objeto:  Atividade
Tempo de processamento:  4
Duração total:  4 Nome do objeto:  COMID
Tipo de objeto:  Organização
Descrição:  Coordenadoria de multimídia Nome do objeto:  Arquivar os programas
Tipo de objeto:  Atividade
Descrição:  Fazer cópia que será guardada de modo que nada nela poderá ser gravado (cópia master)
Tempo de processamento:  0,5
Duração total:  0,5 Nome do objeto:  Catalogar
Tipo de objeto:  Atividade
Descrição:  Decupar as fitas e prover o sistema
Tempo de processamento:  0,25
Duração total:  0,25 Nome do objeto:  COMID
Tipo de objeto:  Organização
Descrição:  Coordenadoria de multimídia Nome do objeto:  COMID
Tipo de objeto:  Organização
Descrição:  Coordenadoria de multimídia Nome do objeto:  Informação disponibilizada no portal
Tipo de objeto:  Evento Nome do objeto:  COMID
Tipo de objeto:  Organização
Descrição:  Coordenadoria de multimídia Nome do objeto:  Terceirizado
Tipo de objeto:  Cargo