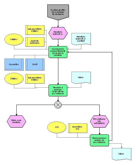
Avaliar gestão da execução de despesa

Nível Tipo de modelo Grupo Modelo pai Zoom
3 Processo detalhado CADEIA DE VALOR 06.Supervisionar _ avaliar 25 50 75 100
Nome do objeto:  Lógica OU Exclusivo
Tipo de objeto:  Regra OU exclusivo Nome do objeto:  Subsecretário SUMAV
Tipo de objeto:  Cargo Nome do objeto:  Subsecretário SUMAV
Tipo de objeto:  Cargo Nome do objeto:  SUMAV
Tipo de objeto:  Organização
Descrição:  SUMAV - Subsecretaria de Monitoramento e Avaliação da Gestão Nome do objeto:  Ofício com relatório
Tipo de objeto:  Evento Nome do objeto:  Reencaminhar pedido de providência
Tipo de objeto:  Atividade Nome do objeto:  Relatório indicativo contábil
Tipo de objeto:  Documento Nome do objeto:  Receber e analisar resposta de providência
Tipo de objeto:  Atividade Nome do objeto:  Relatório indicativo
Tipo de objeto:  Evento Nome do objeto:  Secretário SCI
Tipo de objeto:  Cargo Nome do objeto:  SIAFI
Tipo de objeto:  Sistema de TI Nome do objeto:  Providência não satisfatória
Tipo de objeto:  Evento Nome do objeto:  SUMAV
Tipo de objeto:  Organização
Descrição:  SUMAV - Subsecretaria de Monitoramento e Avaliação da Gestão Nome do objeto:  Acompanhar comportamento da despesa relatada
Tipo de objeto:  Atividade Nome do objeto:  Oficio
Tipo de objeto:  Documento Nome do objeto:  Analista Judiciário
Tipo de objeto:  Cargo Nome do objeto:  Avaliar gestão da execução de despesa
Tipo de objeto:  Interface de processos Nome do objeto:  Oficio
Tipo de objeto:  Documento Nome do objeto:  Consultas
Tipo de objeto:  Módulo de TI
Descrição:  Obs.:  Consultas no sistema SIAFI Nome do objeto:  SCI
Tipo de objeto:  Organização