Desenvolver e integrar sistema

Nível Tipo de modelo Grupo Modelo pai Zoom
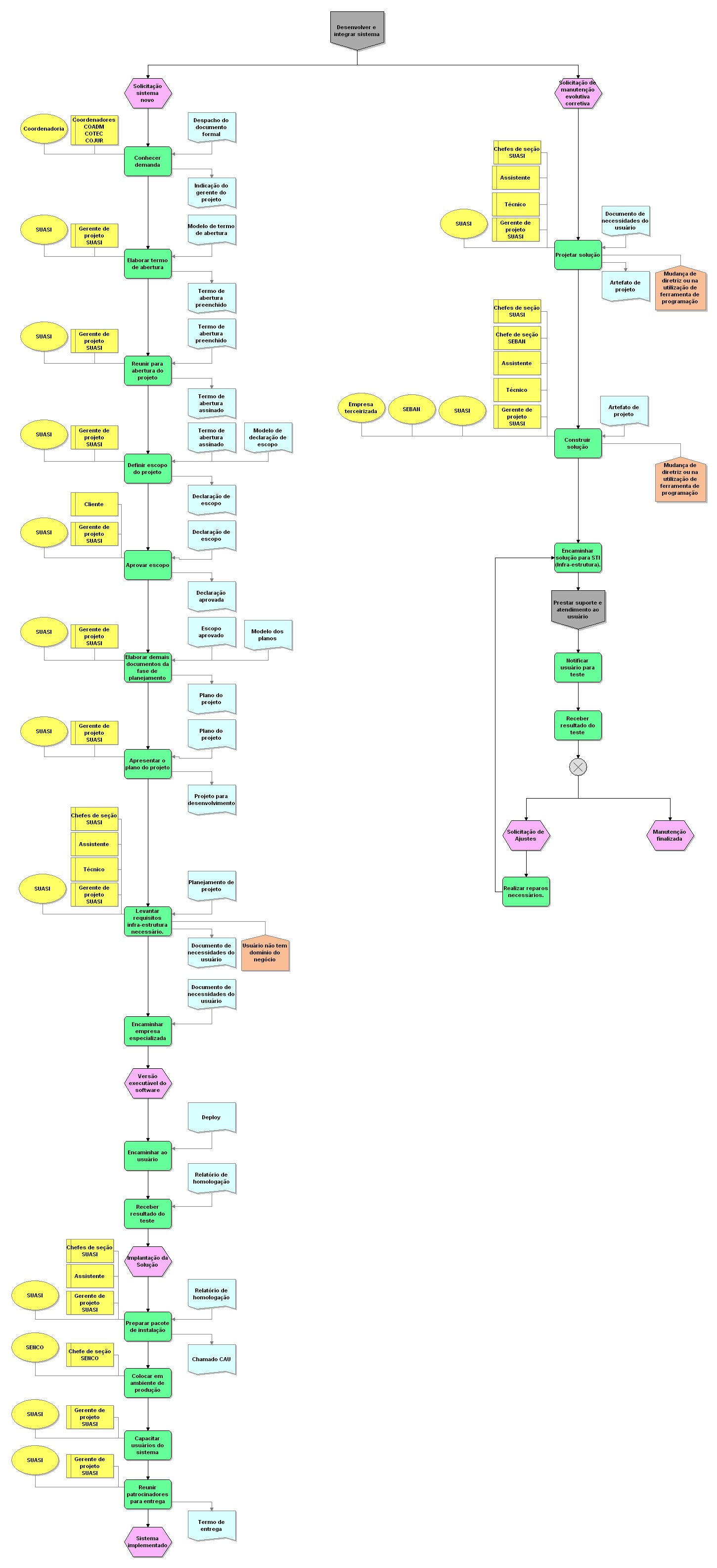
3 Processo detalhado CADEIA DE VALOR 03.Diagnosticar_ desenvolver soluções 25 50 75 100
Nome do objeto:  Prestar suporte e atendimento ao usuário
Tipo de objeto:  Interface de processos Nome do objeto:  Elaborar demais documentos da fase de planejamento
Tipo de objeto:  Atividade
Descrição:  O gerente do projeto produz os documentos da fase de planejamento entre eles:  a estrutura analítica do projeto. a matriz de responsabilidades e os planos de cada área do conhecimento da metodologia ad...
Tempo de processamento:  80
Duração total:  80 Nome do objeto:  Receber resultado do teste
Tipo de objeto:  Atividade
Tempo de processamento:  80
Duração total:  80 Nome do objeto:  Modelo de declaração de escopo
Tipo de objeto:  Documento Nome do objeto:  SUASI
Tipo de objeto:  Organização Nome do objeto:  Construir solução
Tipo de objeto:  Atividade
Tempo de processamento:  200
Duração total:  200 Nome do objeto:  Projeto para desenvolvimento
Tipo de objeto:  Documento Nome do objeto:  Modelo dos planos
Tipo de objeto:  Documento Nome do objeto:  Termo de entrega
Tipo de objeto:  Documento Nome do objeto:  Chefes de seção SUASI
Tipo de objeto:  Cargo Nome do objeto:  SUASI
Tipo de objeto:  Organização Nome do objeto:  Versão executável do software
Tipo de objeto:  Evento Nome do objeto:  SEBAN
Tipo de objeto:  Organização Nome do objeto:  Declaração de escopo
Tipo de objeto:  Documento Nome do objeto:  Despacho do documento formal
Tipo de objeto:  Documento Nome do objeto:  Encaminhar solução para STI (Infra-estrutura).
Tipo de objeto:  Atividade Nome do objeto:  Indicação do gerente do projeto
Tipo de objeto:  Documento Nome do objeto:  Solicitação de Ajustes
Tipo de objeto:  Evento Nome do objeto:  Desenvolver e integrar sistema
Tipo de objeto:  Interface de processos Nome do objeto:  Gerente de projeto SUASI
Tipo de objeto:  Cargo Nome do objeto:  Gerente de projeto SUASI
Tipo de objeto:  Cargo Nome do objeto:  Mudança de diretriz ou na utilização de ferramenta de programação
Tipo de objeto:  Objetivo Nome do objeto:  Sistema implementado
Tipo de objeto:  Evento Nome do objeto:  Documento de necessidades do usuário
Tipo de objeto:  Documento Nome do objeto:  Aprovar escopo
Tipo de objeto:  Atividade
Tempo de processamento:  8
Duração total:  8 Nome do objeto:  SUASI
Tipo de objeto:  Organização Nome do objeto:  SUASI
Tipo de objeto:  Organização Nome do objeto:  SUASI
Tipo de objeto:  Organização Nome do objeto:  Gerente de projeto SUASI
Tipo de objeto:  Cargo Nome do objeto:  Definir escopo do projeto
Tipo de objeto:  Atividade
Descrição:  O gerente do projeto elabora o documento de “Declaração do Escopo” e apresenta-o ao gestor para discussão. Caso o gestor esteja de acordo. é marcada uma reunião para apresentar a declaração de escopo ...
Tempo de processamento:  40
Duração total:  40 Nome do objeto:  SENCO
Tipo de objeto:  Organização Nome do objeto:  Plano do projeto
Tipo de objeto:  Documento Nome do objeto:  Chefes de seção SUASI
Tipo de objeto:  Cargo Nome do objeto:  Termo de abertura assinado
Tipo de objeto:  Documento Nome do objeto:  Cliente
Tipo de objeto:  Cargo
Descrição:  Qualquer cargo que tenha solicitado. Nome do objeto:  Notificar usuário para teste
Tipo de objeto:  Atividade
Descrição:  - Cd - Endereço
Tempo de processamento:  2
Duração total:  2 Nome do objeto:  Chefes de seção SUASI
Tipo de objeto:  Cargo Nome do objeto:  Coordenadoria
Tipo de objeto:  Organização Nome do objeto:  SUASI
Tipo de objeto:  Organização Nome do objeto:  Encaminhar ao usuário
Tipo de objeto:  Atividade
Descrição:  - Cd - Endereço
Tempo de processamento:  2
Duração total:  2 Nome do objeto:  Gerente de projeto SUASI
Tipo de objeto:  Cargo Nome do objeto:  SUASI
Tipo de objeto:  Organização Nome do objeto:  Plano do projeto
Tipo de objeto:  Documento Nome do objeto:  Gerente de projeto SUASI
Tipo de objeto:  Cargo Nome do objeto:  Assistente
Tipo de objeto:  Cargo Nome do objeto:  Solicitação de manutenção evolutiva corretiva
Tipo de objeto:  Evento Nome do objeto:  Coordenadores COADM COTEC COJUR
Tipo de objeto:  Cargo Nome do objeto:  Gerente de projeto SUASI
Tipo de objeto:  Cargo Nome do objeto:  Assistente
Tipo de objeto:  Cargo Nome do objeto:  Manutenção finalizada
Tipo de objeto:  Evento Nome do objeto:  Empresa terceirizada
Tipo de objeto:  Organização Nome do objeto:  Elaborar termo de abertura
Tipo de objeto:  Atividade
Descrição:  O gerente do projeto elabora o termo de abertura e apresenta-o ao gestor para discussão. Caso o gestor esteja de acordo. é marcada uma reunião para oficializar a abertura do projeto.
Tempo de processamento:  8
Duração total:  8 Nome do objeto:  Relatório de homologação
Tipo de objeto:  Documento Nome do objeto:  Termo de abertura preenchido
Tipo de objeto:  Documento Nome do objeto:  Técnico
Tipo de objeto:  Cargo Nome do objeto:  Termo de abertura preenchido
Tipo de objeto:  Documento Nome do objeto:  Chefes de seção SUASI
Tipo de objeto:  Cargo Nome do objeto:  Termo de abertura assinado
Tipo de objeto:  Documento Nome do objeto:  Documento de necessidades do usuário
Tipo de objeto:  Documento Nome do objeto:  Planejamento de projeto
Tipo de objeto:  Documento Nome do objeto:  Gerente de projeto SUASI
Tipo de objeto:  Cargo Nome do objeto:  Técnico
Tipo de objeto:  Cargo Nome do objeto:  Capacitar usuários do sistema
Tipo de objeto:  Atividade
Tempo de processamento:  40
Duração total:  40 Nome do objeto:  SUASI
Tipo de objeto:  Organização Nome do objeto:  Encaminhar empresa especializada
Tipo de objeto:  Atividade
Tempo de processamento:  8
Duração total:  8 Nome do objeto:  Apresentar o plano do projeto
Tipo de objeto:  Atividade
Tempo de processamento:  2
Duração total:  2 Nome do objeto:  Gerente de projeto SUASI
Tipo de objeto:  Cargo Nome do objeto:  Solicitação sistema novo
Tipo de objeto:  Evento Nome do objeto:  Modelo de termo de abertura
Tipo de objeto:  Documento Nome do objeto:  SUASI
Tipo de objeto:  Organização Nome do objeto:  Deploy
Tipo de objeto:  Documento Nome do objeto:  Escopo aprovado
Tipo de objeto:  Documento Nome do objeto:  Gerente de projeto SUASI
Tipo de objeto:  Cargo Nome do objeto:  Assistente
Tipo de objeto:  Cargo Nome do objeto:  Declaração aprovada
Tipo de objeto:  Documento
Descrição:  Caso o escopo seja aprovado. o documento “Declaração do Escopo” é assinado pelos patrocinadores e o gerente do projeto. Caso contrário. os participantes devem fazer ajustes no escopo para que o projet... Nome do objeto:  Relatório de homologação
Tipo de objeto:  Documento Nome do objeto:  Levantar requisitos infra-estrutura necessário.
Tipo de objeto:  Atividade
Descrição:  Requisitos não funcionais.
Tempo de processamento:  180
Duração total:  180 Nome do objeto:  Artefato de projeto
Tipo de objeto:  Documento
Descrição:  - DFDS - Diagrama de fluxo de dados - Nome do objeto:  Artefato de projeto
Tipo de objeto:  Documento
Descrição:  - DFDS - Diagrama de fluxo de dados - Nome do objeto:  Preparar pacote de instalação
Tipo de objeto:  Atividade
Tempo de processamento:  8
Duração total:  8 Nome do objeto:  Projetar solução
Tipo de objeto:  Atividade
Tempo de processamento:  180
Duração total:  180 Nome do objeto:  Reunir patrocinadores para entrega
Tipo de objeto:  Atividade
Tempo de processamento:  1
Duração total:  1 Nome do objeto:  Reunir para abertura do projeto
Tipo de objeto:  Atividade
Descrição:  Nessa reunião. onde será apresentado o termo de abertura. deverão estar presentes os patrocinadores. o coordenador da CODEM. o gestor e o gerente do projeto.
Tempo de processamento:  0,5
Duração total:  0,5 Nome do objeto:  SUASI
Tipo de objeto:  Organização Nome do objeto:  Realizar reparos necessários.
Tipo de objeto:  Atividade Nome do objeto:  Técnico
Tipo de objeto:  Cargo Nome do objeto:  Gerente de projeto SUASI
Tipo de objeto:  Cargo Nome do objeto:  Colocar em ambiente de produção
Tipo de objeto:  Atividade Nome do objeto:  Declaração de escopo
Tipo de objeto:  Documento Nome do objeto:  Lógica OU Exclusivo
Tipo de objeto:  Regra OU exclusivo Nome do objeto:  Gerente de projeto SUASI
Tipo de objeto:  Cargo Nome do objeto:  Documento de necessidades do usuário
Tipo de objeto:  Documento Nome do objeto:  Chefe de seção SENCO
Tipo de objeto:  Cargo Nome do objeto:  Chefe de seção SEBAN
Tipo de objeto:  Cargo Nome do objeto:  Receber resultado do teste
Tipo de objeto:  Atividade
Tempo de processamento:  80
Duração total:  80 Nome do objeto:  Assistente
Tipo de objeto:  Cargo Nome do objeto:  SUASI
Tipo de objeto:  Organização Nome do objeto:  Mudança de diretriz ou na utilização de ferramenta de programação
Tipo de objeto:  Objetivo Nome do objeto:  Chamado CAU
Tipo de objeto:  Documento Nome do objeto:  Conhecer demanda
Tipo de objeto:  Atividade Nome do objeto:  SUASI
Tipo de objeto:  Organização Nome do objeto:  Implantação da Solução
Tipo de objeto:  Evento Nome do objeto:  Gerente de projeto SUASI
Tipo de objeto:  Cargo Nome do objeto:  Usuário não tem domínio do negócio
Tipo de objeto:  Objetivo