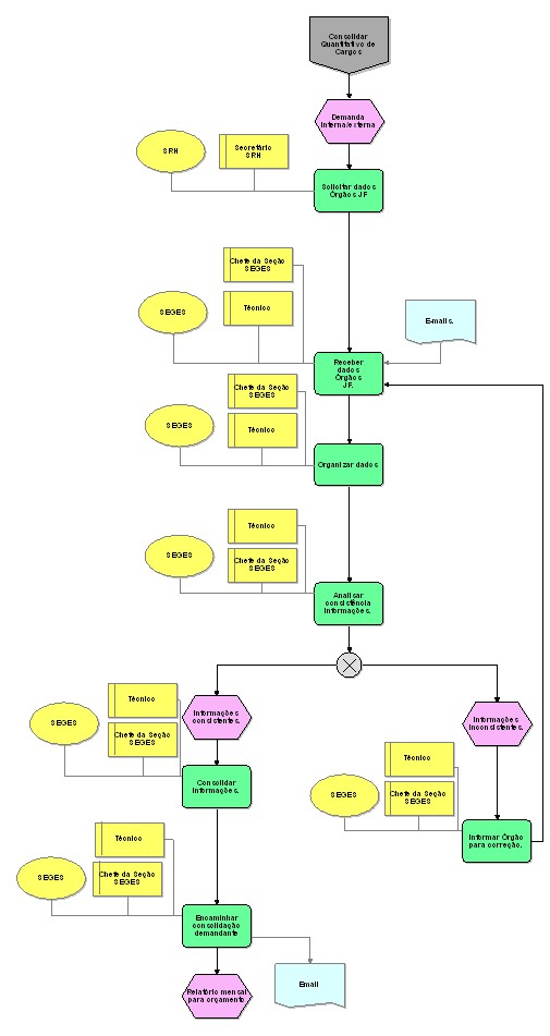
Consolidar Quantitativo de Cargos

Nível Tipo de modelo Grupo Modelo pai Zoom
3 Processo detalhado CADEIA DE VALOR 09. Gerir Administrativo do CJF 25 50 75 100
Nome do objeto:  SEGES
Tipo de objeto:  Organização Nome do objeto:  Informações consistentes.
Tipo de objeto:  Evento Nome do objeto:  Relatório mensal para orçamento
Tipo de objeto:  Evento Nome do objeto:  Chefe da Seção SEGES
Tipo de objeto:  Cargo Nome do objeto:  Organizar dados
Tipo de objeto:  Atividade Nome do objeto:  Chefe da Seção SEGES
Tipo de objeto:  Cargo Nome do objeto:  Consolidar informações.
Tipo de objeto:  Atividade
Tempo de processamento:  16
Duração total:  16 Nome do objeto:  Informações inconsistentes.
Tipo de objeto:  Evento Nome do objeto:  Receber dados Órgãos JF.
Tipo de objeto:  Atividade Nome do objeto:  Secretário SRH
Tipo de objeto:  Cargo Nome do objeto:  Técnico
Tipo de objeto:  Cargo Nome do objeto:  SEGES
Tipo de objeto:  Organização Nome do objeto:  Chefe da Seção SEGES
Tipo de objeto:  Cargo Nome do objeto:  Informar Órgão para correção.
Tipo de objeto:  Atividade
Tempo de processamento:  1
Duração total:  1 Nome do objeto:  Técnico
Tipo de objeto:  Cargo Nome do objeto:  Chefe da Seção SEGES
Tipo de objeto:  Cargo Nome do objeto:  Email
Tipo de objeto:  Documento Nome do objeto:  Técnico
Tipo de objeto:  Cargo Nome do objeto:  Lógica OU Exclusivo
Tipo de objeto:  Regra OU exclusivo Nome do objeto:  SEGES
Tipo de objeto:  Organização Nome do objeto:  Chefe da Seção SEGES
Tipo de objeto:  Cargo Nome do objeto:  SEGES
Tipo de objeto:  Organização Nome do objeto:  Encaminhar consolidação demandante
Tipo de objeto:  Atividade Nome do objeto:  Técnico
Tipo de objeto:  Cargo Nome do objeto:  Analisar consistência informações.
Tipo de objeto:  Atividade
Tempo de processamento:  8
Duração total:  8 Nome do objeto:  SEGES
Tipo de objeto:  Organização Nome do objeto:  E-mails.
Tipo de objeto:  Documento Nome do objeto:  SEGES
Tipo de objeto:  Organização Nome do objeto:  Chefe da Seção SEGES
Tipo de objeto:  Cargo Nome do objeto:  Consolidar Quantitativo de Cargos
Tipo de objeto:  Interface de processos Nome do objeto:  SRH
Tipo de objeto:  Organização Nome do objeto:  Solicitar dados Órgãos JF
Tipo de objeto:  Atividade Nome do objeto:  Técnico
Tipo de objeto:  Cargo Nome do objeto:  Técnico
Tipo de objeto:  Cargo Nome do objeto:  Demanda interna/externa
Tipo de objeto:  Evento