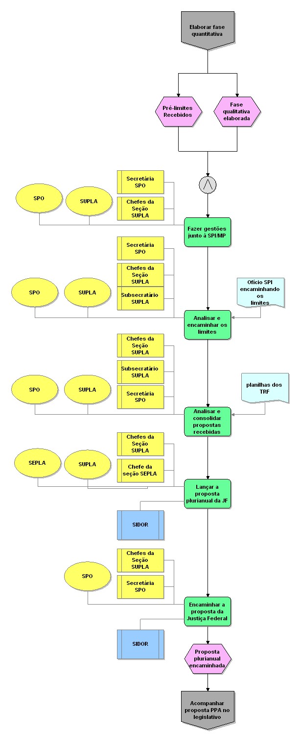
Elaborar fase quantitativa #1

Nível Tipo de modelo Grupo Modelo pai Zoom
3 Processo detalhado CADEIA DE VALOR 06.Supervisionar _ avaliar 25 50 75 100
Nome do objeto:  SPO
Tipo de objeto:  Organização Nome do objeto:  Chefes da Seção SUPLA
Tipo de objeto:  Cargo
Descrição:  todos fazem tudo na SUPLA Nome do objeto:  SUPLA
Tipo de objeto:  Organização Nome do objeto:  Chefes da Seção SUPLA
Tipo de objeto:  Cargo
Descrição:  todos fazem tudo na SUPLA Nome do objeto:  Subsecratário SUPLA
Tipo de objeto:  Cargo Nome do objeto:  Lançar a proposta plurianual da JF
Tipo de objeto:  Atividade
Tempo de processamento:  24
Duração total:  24 Nome do objeto:  SUPLA
Tipo de objeto:  Organização Nome do objeto:  SEPLA
Tipo de objeto:  Organização Nome do objeto:  Ofício SPI encaminhando os limites
Tipo de objeto:  Documento Nome do objeto:  SUPLA
Tipo de objeto:  Organização Nome do objeto:  SIDOR
Tipo de objeto:  Sistema de TI Nome do objeto:  Secretária SPO
Tipo de objeto:  Cargo Nome do objeto:  SUPLA
Tipo de objeto:  Organização Nome do objeto:  Pré-limites Recebidos
Tipo de objeto:  Evento
Descrição:  SPI/MP Nome do objeto:  SPO
Tipo de objeto:  Organização Nome do objeto:  Secretária SPO
Tipo de objeto:  Cargo Nome do objeto:  planilhas dos TRF
Tipo de objeto:  Documento Nome do objeto:  Analisar e consolidar propostas recebidas
Tipo de objeto:  Atividade
Tempo de processamento:  24
Duração total:  24 Nome do objeto:  Lógica E
Tipo de objeto:  Regra E Nome do objeto:  Elaborar fase quantitativa
Tipo de objeto:  Interface de processos Nome do objeto:  Fazer gestões junto à SPI/MP
Tipo de objeto:  Atividade
Tempo de processamento:  8
Duração total:  8 Nome do objeto:  Analisar e encaminhar os limites
Tipo de objeto:  Atividade
Descrição:  aos TRFs e SCJF
Tempo de processamento:  8
Duração total:  8 Nome do objeto:  Secretária SPO
Tipo de objeto:  Cargo Nome do objeto:  Chefe da seção SEPLA
Tipo de objeto:  Cargo Nome do objeto:  Acompanhar proposta PPA no legislativo
Tipo de objeto:  Interface de processos Nome do objeto:  Subsecratário SUPLA
Tipo de objeto:  Cargo Nome do objeto:  Fase qualitativa elaborada
Tipo de objeto:  Evento Nome do objeto:  Encaminhar a proposta da Justiça Federal
Tipo de objeto:  Atividade
Descrição:  à SPI/MP
Tempo de processamento:  1
Duração total:  1 Nome do objeto:  Chefes da Seção SUPLA
Tipo de objeto:  Cargo
Descrição:  todos fazem tudo na SUPLA Nome do objeto:  Chefes da Seção SUPLA
Tipo de objeto:  Cargo
Descrição:  todos fazem tudo na SUPLA Nome do objeto:  Proposta plurianual encaminhada
Tipo de objeto:  Evento Nome do objeto:  Secretária SPO
Tipo de objeto:  Cargo Nome do objeto:  SPO
Tipo de objeto:  Organização Nome do objeto:  SPO
Tipo de objeto:  Organização Nome do objeto:  Chefes da Seção SUPLA
Tipo de objeto:  Cargo
Descrição:  todos fazem tudo na SUPLA Nome do objeto:  SIDOR
Tipo de objeto:  Sistema de TI