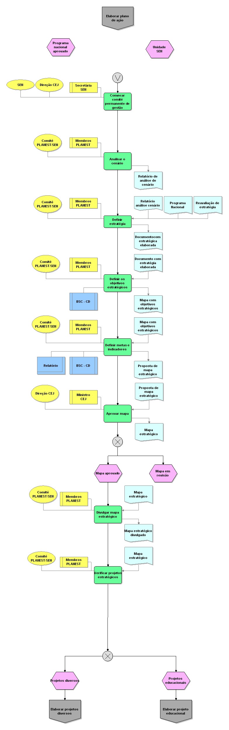
Elaborar plano de ação

Nível Tipo de modelo Grupo Modelo pai Zoom
3 Processo detalhado CADEIA DE VALOR 05. Coordenar implantação _ orientar 25 50 75 100
Nome do objeto:  Lógica OU Exclusivo
Tipo de objeto:  Regra OU exclusivo Nome do objeto:  Proposta de mapa estratégico
Tipo de objeto:  Documento Nome do objeto:  Secretária SEN
Tipo de objeto:  Cargo Nome do objeto:  Projetos educacionais
Tipo de objeto:  Evento Nome do objeto:  Projetos diversos
Tipo de objeto:  Evento Nome do objeto:  Comitê PLANEST/SEN
Tipo de objeto:  Organização Nome do objeto:  Definir os objetivos estratégicos
Tipo de objeto:  Atividade
Tempo de processamento:  18
Duração total:  18 Nome do objeto:  Reavaliação de estratégia
Tipo de objeto:  Documento Nome do objeto:  Comitê PLANEST/SEN
Tipo de objeto:  Organização Nome do objeto:  Direção CEJ
Tipo de objeto:  Organização Nome do objeto:  Mapa em revisão
Tipo de objeto:  Evento Nome do objeto:  Definir metas e indicadores
Tipo de objeto:  Atividade
Tempo de processamento:  15
Duração total:  15 Nome do objeto:  Mapa com objetivos estratégicos
Tipo de objeto:  Documento Nome do objeto:  Direção CEJ
Tipo de objeto:  Organização Nome do objeto:  SEN
Tipo de objeto:  Organização Nome do objeto:  Comitê PLANEST/SEN
Tipo de objeto:  Organização Nome do objeto:  Membros PLANEST
Tipo de objeto:  Cargo Nome do objeto:  Mapa estratégico divulgado
Tipo de objeto:  Documento Nome do objeto:  Membros PLANEST
Tipo de objeto:  Cargo Nome do objeto:  Ministro CEJ
Tipo de objeto:  Cargo Nome do objeto:  Membros PLANEST
Tipo de objeto:  Cargo Nome do objeto:  Elaborar projetos diversos
Tipo de objeto:  Interface de processos Nome do objeto:  Documentocom estratégica elaborada
Tipo de objeto:  Documento Nome do objeto:  Comitê PLANEST/SEN
Tipo de objeto:  Organização Nome do objeto:  Unidade SEN
Tipo de objeto:  Evento Nome do objeto:  Aprovar mapa
Tipo de objeto:  Atividade Nome do objeto:  Programa nacional aprovado
Tipo de objeto:  Evento Nome do objeto:  Elaborar projeto educacional
Tipo de objeto:  Interface de processos Nome do objeto:  Proposta de mapa estratégico
Tipo de objeto:  Documento Nome do objeto:  Relatório
Tipo de objeto:  Módulo de TI Nome do objeto:  Mapa estratégico
Tipo de objeto:  Documento Nome do objeto:  Relatório de análise de cenário
Tipo de objeto:  Documento Nome do objeto:  Verificar projetos estratégicos
Tipo de objeto:  Atividade Nome do objeto:  Convocar comitê permanente de gestão
Tipo de objeto:  Atividade
Tempo de processamento:  8
Duração total:  8 Nome do objeto:  Programa Nacional
Tipo de objeto:  Documento Nome do objeto:  Analisar o cenário
Tipo de objeto:  Atividade
Tempo de processamento:  80
Duração total:  80 Nome do objeto:  Mapa aprovado
Tipo de objeto:  Evento Nome do objeto:  Elaborar plano de ação
Tipo de objeto:  Interface de processos Nome do objeto:  Mapa estratégico
Tipo de objeto:  Documento Nome do objeto:  Membros PLANEST
Tipo de objeto:  Cargo Nome do objeto:  BSC - CD
Tipo de objeto:  Sistema de TI
Descrição:  Sistema elaborado pela Câmara dos Deputados cedidos ao CJF Nome do objeto:  Relatório análise cenário
Tipo de objeto:  Documento Nome do objeto:  Lógica OU
Tipo de objeto:  Regra OU Nome do objeto:  Documento com estratégia elaborada
Tipo de objeto:  Documento Nome do objeto:  Mapa estratégico
Tipo de objeto:  Documento Nome do objeto:  Comitê PLANEST/SEN
Tipo de objeto:  Organização Nome do objeto:  Comitê PLANEST/SEN
Tipo de objeto:  Organização Nome do objeto:  Divulgar mapa estratégico
Tipo de objeto:  Atividade Nome do objeto:  Lógica OU Exclusivo
Tipo de objeto:  Regra OU exclusivo Nome do objeto:  Membros PLANEST
Tipo de objeto:  Cargo Nome do objeto:  BSC - CD
Tipo de objeto:  Sistema de TI
Descrição:  Sistema elaborado pela Câmara dos Deputados cedidos ao CJF Nome do objeto:  Definir estratégia
Tipo de objeto:  Atividade
Tempo de processamento:  6
Duração total:  6 Nome do objeto:  Mapa com objetivos estratégicos
Tipo de objeto:  Documento Nome do objeto:  Membros PLANEST
Tipo de objeto:  Cargo