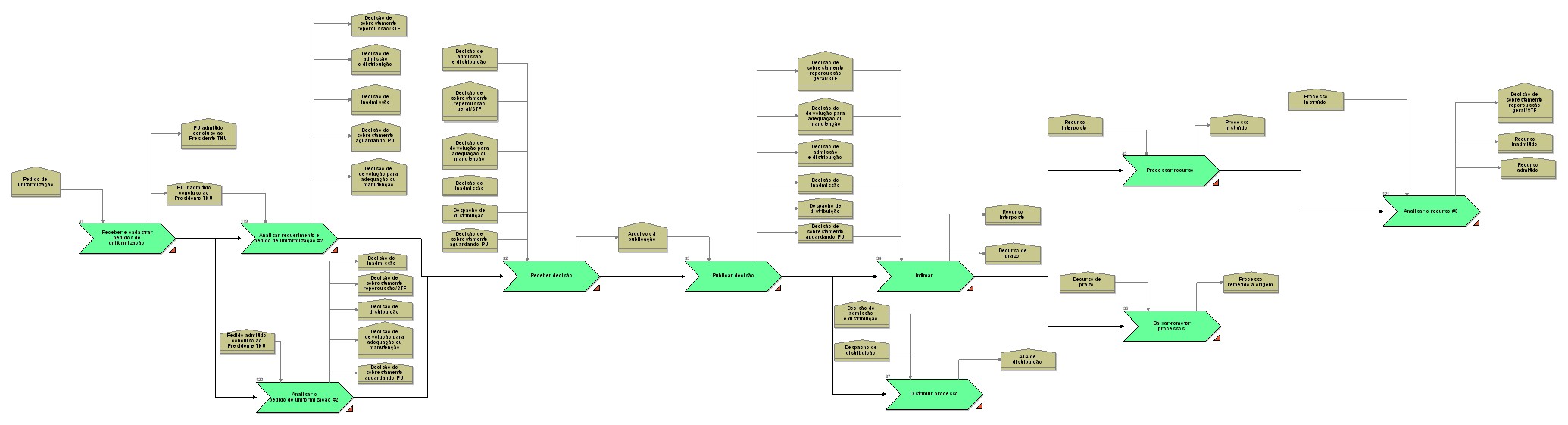
08. Prestar atividade jurisdicional na uniformização da jurisprudência JEFs

Nível Tipo de modelo Grupo Modelo pai Zoom
2 Macro-processo CADEIA DE VALOR CADEIA DE VALOR 25 50 75 100
Nome do objeto:  Decisão de sobrestamento repercussão/STF
Tipo de objeto:  Produto / Serviço Nome do objeto:  Decisão de sobrestamento aguardando PU
Tipo de objeto:  Produto / Serviço Nome do objeto:  Recurso interposto
Tipo de objeto:  Produto / Serviço Abrir sub-nível Nome do objeto:  Baixar-remeter processos
Tipo de objeto:  Processo
Identificador:  36 Abrir sub-nível Nome do objeto:  Receber decisão
Tipo de objeto:  Processo
Identificador:  32 Nome do objeto:  Decisão de inadmissão
Tipo de objeto:  Produto / Serviço Nome do objeto:  Decisão de sobrestamento aguardando PU
Tipo de objeto:  Produto / Serviço Nome do objeto:  Decisão de inadmissão
Tipo de objeto:  Produto / Serviço Abrir sub-nível Nome do objeto:  Processar recurso
Tipo de objeto:  Processo
Identificador:  35 Nome do objeto:  Decisão de admissão e distribuição
Tipo de objeto:  Produto / Serviço Nome do objeto:  Decisão de sobrestamento aguardando PU
Tipo de objeto:  Produto / Serviço Nome do objeto:  Decisão de sobrestamento repercussão geral/STF
Tipo de objeto:  Produto / Serviço Nome do objeto:  Decisão de admissão e distribuição
Tipo de objeto:  Produto / Serviço Abrir sub-nível Nome do objeto:  Analisar requerimento e pedido de uniformização #2
Tipo de objeto:  Processo
Identificador:  119
Descrição:  Analisar o requerimento para o Presidente da TNU e o incidente de uniformização emitindo juízo de adminissibilidade Nome do objeto:  Pedido admitido concluso ao Presidente TNU
Tipo de objeto:  Produto / Serviço Nome do objeto:  Processo remetido à origem
Tipo de objeto:  Produto / Serviço Nome do objeto:  Decisão de devolução para adequação ou manutenção
Tipo de objeto:  Produto / Serviço Nome do objeto:  Decurso de prazo
Tipo de objeto:  Produto / Serviço Abrir sub-nível Nome do objeto:  Intimar
Tipo de objeto:  Processo
Identificador:  34 Abrir sub-nível Nome do objeto:  Distribuir processo
Tipo de objeto:  Processo
Identificador:  37 Abrir sub-nível Nome do objeto:  Analisar o recurso #3
Tipo de objeto:  Processo
Identificador:  121 Abrir sub-nível Nome do objeto:  Publicar decisão
Tipo de objeto:  Processo
Identificador:  33 Nome do objeto:  Decurso de prazo
Tipo de objeto:  Produto / Serviço Nome do objeto:  Decisão de sobrestamento repercussão/STF
Tipo de objeto:  Produto / Serviço Nome do objeto:  Decisão de inadmissão
Tipo de objeto:  Produto / Serviço Nome do objeto:  Decisão de sobrestamento repercussão geral/STF
Tipo de objeto:  Produto / Serviço Nome do objeto:  Despacho de distribuição
Tipo de objeto:  Produto / Serviço Nome do objeto:  ATA de distribuição
Tipo de objeto:  Produto / Serviço Nome do objeto:  Decisão de sobrestamento aguardando PU
Tipo de objeto:  Produto / Serviço Nome do objeto:  PU inadmitido concluso ao Presidente TNU
Tipo de objeto:  Produto / Serviço Nome do objeto:  Processo Instruído
Tipo de objeto:  Produto / Serviço Nome do objeto:  Recurso admitido
Tipo de objeto:  Produto / Serviço Nome do objeto:  Processo Instruído
Tipo de objeto:  Produto / Serviço Nome do objeto:  Decisão de devolução para adequação ou manutenção
Tipo de objeto:  Produto / Serviço Nome do objeto:  Decisão de sobrestamento repercussão geral/STF
Tipo de objeto:  Produto / Serviço Abrir sub-nível Nome do objeto:  Receber e cadastrar pedidos de uniformização
Tipo de objeto:  Processo
Identificador:  31 Nome do objeto:  Arquivos à publicação
Tipo de objeto:  Produto / Serviço Nome do objeto:  Despacho de distribuição
Tipo de objeto:  Produto / Serviço Nome do objeto:  PU admitido concluso ao Presidente TNU
Tipo de objeto:  Produto / Serviço Nome do objeto:  Decisão de devolução para adequação ou manutenção
Tipo de objeto:  Produto / Serviço Nome do objeto:  Decisão de admissão e distribuição
Tipo de objeto:  Produto / Serviço Nome do objeto:  Decisão de distribuição
Tipo de objeto:  Produto / Serviço Nome do objeto:  Despacho de distribuição
Tipo de objeto:  Produto / Serviço Nome do objeto:  Decisão de admissão e distribuição
Tipo de objeto:  Produto / Serviço Nome do objeto:  Pedido de Uniformização
Tipo de objeto:  Produto / Serviço Nome do objeto:  Recurso inadmitido
Tipo de objeto:  Produto / Serviço Nome do objeto:  Decisão de devolução para adequação ou manutenção
Tipo de objeto:  Produto / Serviço Nome do objeto:  Decisão de inadmissão
Tipo de objeto:  Produto / Serviço Nome do objeto:  Recurso interposto
Tipo de objeto:  Produto / Serviço Abrir sub-nível Nome do objeto:  Analisar o pedido de uniformização #2
Tipo de objeto:  Processo
Identificador:  120