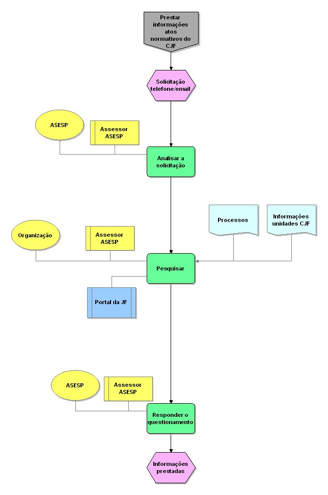
Prestar informações atos normativos do CJF #2

Nível Tipo de modelo Grupo Modelo pai Zoom
3 Processo detalhado CADEIA DE VALOR 02. Gerir informação 25 50 75 100
Nome do objeto:  Prestar informações atos normativos do CJF
Tipo de objeto:  Interface de processos Nome do objeto:  Analisar a solicitação
Tipo de objeto:  Atividade
Tempo de processamento:  1
Duração total:  1 Nome do objeto:  ASESP
Tipo de objeto:  Organização Nome do objeto:  Pesquisar
Tipo de objeto:  Atividade
Tempo de processamento:  0,32
Duração total:  0,32 Nome do objeto:  Organização
Tipo de objeto:  Organização Nome do objeto:  Assessor ASESP
Tipo de objeto:  Cargo Nome do objeto:  Informações prestadas
Tipo de objeto:  Evento Nome do objeto:  Portal da JF
Tipo de objeto:  Sistema de TI
Descrição:  Atos normativos do CJF Nome do objeto:  Solicitação telefone/email
Tipo de objeto:  Evento Nome do objeto:  Processos
Tipo de objeto:  Documento Nome do objeto:  Responder o questionamento
Tipo de objeto:  Atividade
Tempo de processamento:  0,25
Duração total:  0,25 Nome do objeto:  Informações unidades CJF
Tipo de objeto:  Documento Nome do objeto:  Assessor ASESP
Tipo de objeto:  Cargo Nome do objeto:  ASESP
Tipo de objeto:  Organização Nome do objeto:  Assessor ASESP
Tipo de objeto:  Cargo