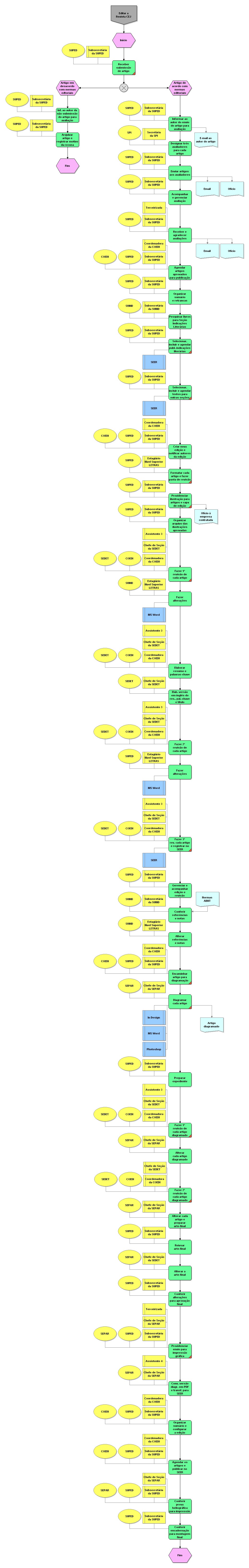
Editar a Revista CEJ
Nível
Tipo de modelo
Grupo
Modelo pai
Zoom
3
Processo detalhado
CADEIA DE VALOR
02. Gerir informação
25
50
75
100