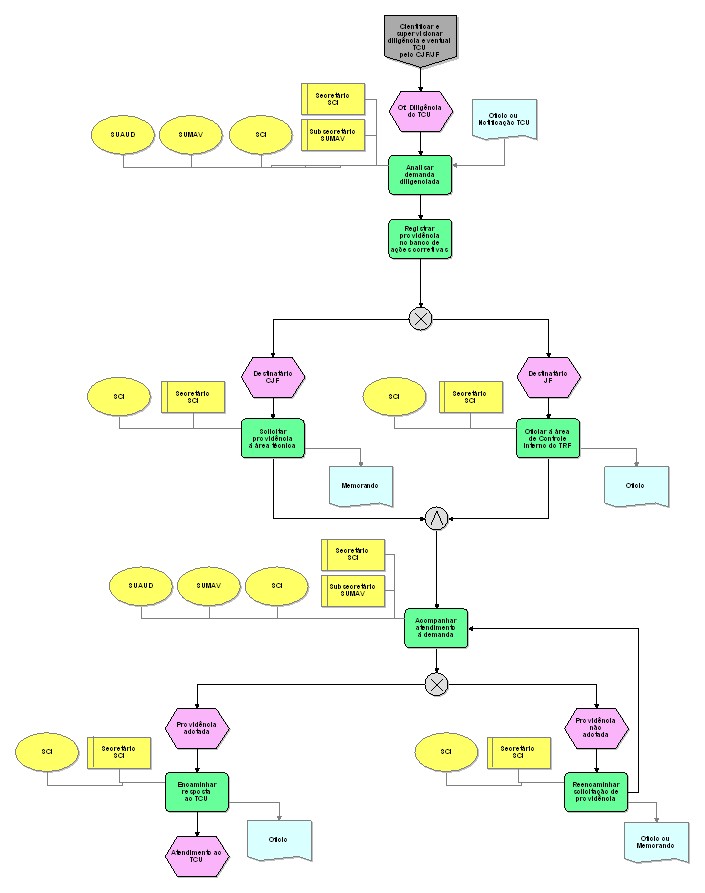
Cientificar e supervisionar diligência TCU pelo CJF_JF

Nível Tipo de modelo Grupo Modelo pai Zoom
3 Processo detalhado CADEIA DE VALOR 06.Supervisionar _ avaliar 25 50 75 100
Nome do objeto:  Secretário SCI
Tipo de objeto:  Cargo Nome do objeto:  Secretário SCI
Tipo de objeto:  Cargo Nome do objeto:  Ofício ou Notificação TCU
Tipo de objeto:  Documento
Descrição:  TCU - Tribunal de Contas da União Nome do objeto:  SUMAV
Tipo de objeto:  Organização
Descrição:  SUMAV - Subsecretaria de Monitoramento e Avaliação da Gestão Nome do objeto:  Secretário SCI
Tipo de objeto:  Cargo Nome do objeto:  Oficiar à área de Controle Interno do TRF
Tipo de objeto:  Atividade
Descrição:  TRF - Tribunal Regional Federal Nome do objeto:  Atendimento ao TCU
Tipo de objeto:  Evento Nome do objeto:  Ofício ou Memorando
Tipo de objeto:  Documento Nome do objeto:  Reencaminhar solicitação de providência
Tipo de objeto:  Atividade Nome do objeto:  SCI
Tipo de objeto:  Organização Nome do objeto:  Secretário SCI
Tipo de objeto:  Cargo Nome do objeto:  SCI
Tipo de objeto:  Organização Nome do objeto:  SCI
Tipo de objeto:  Organização Nome do objeto:  Solicitar providência à área técnica
Tipo de objeto:  Atividade Nome do objeto:  Lógica OU Exclusivo
Tipo de objeto:  Regra OU exclusivo Nome do objeto:  Providência adotada
Tipo de objeto:  Evento Nome do objeto:  SUAUD
Tipo de objeto:  Organização
Descrição:  SUAUD - Subsecretaria de Auditoria Nome do objeto:  Analisar demanda diligenciada
Tipo de objeto:  Atividade Nome do objeto:  Subsecretário SUMAV
Tipo de objeto:  Cargo Nome do objeto:  Oficio
Tipo de objeto:  Documento Nome do objeto:  SCI
Tipo de objeto:  Organização Nome do objeto:  SCI
Tipo de objeto:  Organização Nome do objeto:  SCI
Tipo de objeto:  Organização Nome do objeto:  Secretário SCI
Tipo de objeto:  Cargo Nome do objeto:  Subsecretário SUMAV
Tipo de objeto:  Cargo Nome do objeto:  Memorando
Tipo de objeto:  Documento Nome do objeto:  Cientificar e supervisionar diligência eventual TCU pelo CJF/JF
Tipo de objeto:  Interface de processos Nome do objeto:  Destinatário JF
Tipo de objeto:  Evento
Descrição:  JF - Justiça Federal Nome do objeto:  Of. Diligência do TCU
Tipo de objeto:  Evento
Descrição:  TCU - Tribunal de Contas da União Nome do objeto:  Lógica OU Exclusivo
Tipo de objeto:  Regra OU exclusivo Nome do objeto:  Acompanhar atendimento à demanda
Tipo de objeto:  Atividade Nome do objeto:  Oficio
Tipo de objeto:  Documento Nome do objeto:  Secretário SCI
Tipo de objeto:  Cargo Nome do objeto:  Encaminhar resposta ao TCU
Tipo de objeto:  Atividade
Descrição:  TCU - Tribunal de Contas da União Nome do objeto:  SUAUD
Tipo de objeto:  Organização
Descrição:  SUAUD - Subsecretaria de Auditoria Nome do objeto:  Lógica E
Tipo de objeto:  Regra E Nome do objeto:  SUMAV
Tipo de objeto:  Organização
Descrição:  SUMAV - Subsecretaria de Monitoramento e Avaliação da Gestão Nome do objeto:  Providência não adotada
Tipo de objeto:  Evento Nome do objeto:  Destinatário CJF
Tipo de objeto:  Evento
Descrição:  CJF - Conselho da Justiça Federal Nome do objeto:  Registrar providência no banco de ações corretivas
Tipo de objeto:  Atividade