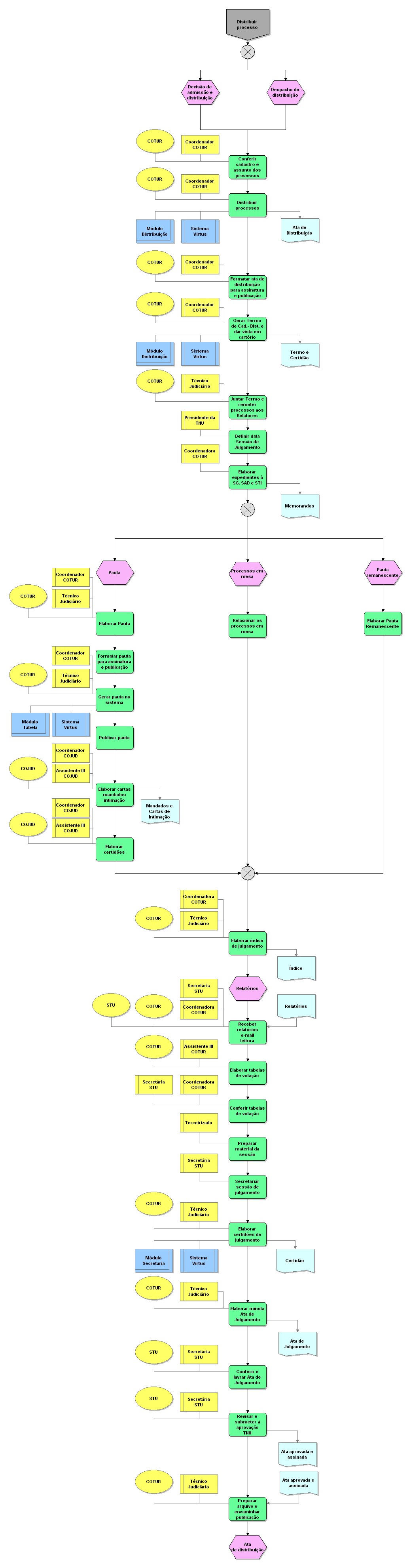
Distribuir processo

Nível Tipo de modelo Grupo Modelo pai Zoom
3 Processo detalhado CADEIA DE VALOR 08. Prestar atividade jurisdicional na uniformização da jurisprudência JEFs 25 50 75 100
Nome do objeto:  Elaborar cartas mandados intimação
Tipo de objeto:  Atividade Nome do objeto:  Preparar material da sessão
Tipo de objeto:  Atividade
Descrição:  Montagem de pastas e material administrativo Nome do objeto:  Pauta remanescente
Tipo de objeto:  Evento Nome do objeto:  COTUR
Tipo de objeto:  Organização Nome do objeto:  Lógica OU Exclusivo
Tipo de objeto:  Regra OU exclusivo Nome do objeto:  COTUR
Tipo de objeto:  Organização Nome do objeto:  Definir data Sessão de Julgamento
Tipo de objeto:  Atividade Nome do objeto:  Elaborar tabelas de votação
Tipo de objeto:  Atividade
Descrição:  Nesta fase. procede-se ao saneamento do processo Nome do objeto:  Sistema Virtus
Tipo de objeto:  Sistema de TI Nome do objeto:  Coordenador COTUR
Tipo de objeto:  Cargo Nome do objeto:  Receber relatórios e-mail leitura
Tipo de objeto:  Atividade
Descrição:  Processos incluídos em pautas e em mesa. É imprescindível que a Coordenadora-COTUR leia os relatórios para pontuar eventuais críticas Nome do objeto:  COTUR
Tipo de objeto:  Organização Nome do objeto:  Técnico Judiciário
Tipo de objeto:  Cargo Nome do objeto:  STU
Tipo de objeto:  Organização Nome do objeto:  COTUR
Tipo de objeto:  Organização Nome do objeto:  Distribuir processo
Tipo de objeto:  Interface de processos Nome do objeto:  Juntar Termo e remeter processos aos Relatores
Tipo de objeto:  Atividade Nome do objeto:  Lógica OU Exclusivo
Tipo de objeto:  Regra OU exclusivo Nome do objeto:  Coordenadora COTUR
Tipo de objeto:  Cargo Nome do objeto:  Técnico Judiciário
Tipo de objeto:  Cargo Nome do objeto:  Formatar ata de distribuição para assinatura e publicação
Tipo de objeto:  Atividade Nome do objeto:  Conferir cadastro e assunto dos processos
Tipo de objeto:  Atividade Nome do objeto:  Processos em mesa
Tipo de objeto:  Evento Nome do objeto:  COTUR
Tipo de objeto:  Organização Nome do objeto:  Secretária STU
Tipo de objeto:  Cargo Nome do objeto:  COTUR
Tipo de objeto:  Organização Nome do objeto:  Sistema Virtus
Tipo de objeto:  Sistema de TI Nome do objeto:  Coordenador COTUR
Tipo de objeto:  Cargo Nome do objeto:  Elaborar índice de julgamento
Tipo de objeto:  Atividade
Descrição:  A elaboração do índice é realizada a partir dos dados constantes das pautas e dos processos em mesa Nome do objeto:  Secretária STU
Tipo de objeto:  Cargo Nome do objeto:  Ata aprovada e assinada
Tipo de objeto:  Documento Nome do objeto:  Elaborar expedientes à SG. SAD e STI
Tipo de objeto:  Atividade
Descrição:  Enviar e-mail à taquigrafia e área segurança-STJ Nome do objeto:  COJUD
Tipo de objeto:  Organização Nome do objeto:  Índice
Tipo de objeto:  Documento Nome do objeto:  Coordenador COJUD
Tipo de objeto:  Cargo
Descrição:  Conferência das certidões Nome do objeto:  Secretária STU
Tipo de objeto:  Cargo Nome do objeto:  Módulo Distribuição
Tipo de objeto:  Módulo de TI Nome do objeto:  Gerar pauta no sistema
Tipo de objeto:  Atividade Nome do objeto:  Certidão
Tipo de objeto:  Documento Nome do objeto:  Coordenadora COTUR
Tipo de objeto:  Cargo Nome do objeto:  Técnico Judiciário
Tipo de objeto:  Cargo Nome do objeto:  COTUR
Tipo de objeto:  Organização Nome do objeto:  Técnico Judiciário
Tipo de objeto:  Cargo Nome do objeto:  Módulo Tabela
Tipo de objeto:  Módulo de TI Nome do objeto:  Termo e Certidão
Tipo de objeto:  Documento Nome do objeto:  Módulo Distribuição
Tipo de objeto:  Módulo de TI Nome do objeto:  STU
Tipo de objeto:  Organização Nome do objeto:  Despacho de distribuição
Tipo de objeto:  Evento
Descrição:  Despacho ou Decisão do Presidente. Nome do objeto:  COTUR
Tipo de objeto:  Organização Nome do objeto:  Assistente III COJUD
Tipo de objeto:  Cargo Nome do objeto:  Módulo Secretaria
Tipo de objeto:  Módulo de TI Nome do objeto:  Gerar Termo de Cad.- Dist. e dar vista em cartório
Tipo de objeto:  Atividade
Descrição:  Termo de Cadastro e Distribuição Nome do objeto:  Lógica OU Exclusivo
Tipo de objeto:  Regra OU exclusivo Nome do objeto:  Revisar e submeter à aprovação TNU
Tipo de objeto:  Atividade Nome do objeto:  COTUR
Tipo de objeto:  Organização Nome do objeto:  COTUR
Tipo de objeto:  Organização Nome do objeto:  COTUR
Tipo de objeto:  Organização Nome do objeto:  Pauta
Tipo de objeto:  Evento Nome do objeto:  Ata de Distribuição
Tipo de objeto:  Documento Nome do objeto:  Preparar arquivo e encaminhar publicação
Tipo de objeto:  Atividade Nome do objeto:  Técnico Judiciário
Tipo de objeto:  Cargo Nome do objeto:  Elaborar minuta Ata de Julgamento
Tipo de objeto:  Atividade Nome do objeto:  Técnico Judiciário
Tipo de objeto:  Cargo Nome do objeto:  COJUD
Tipo de objeto:  Organização Nome do objeto:  Relatórios
Tipo de objeto:  Evento Nome do objeto:  Secretariar sessão de julgamento
Tipo de objeto:  Atividade Nome do objeto:  Coordenador COTUR
Tipo de objeto:  Cargo Nome do objeto:  Sistema Virtus
Tipo de objeto:  Sistema de TI Nome do objeto:  Técnico Judiciário
Tipo de objeto:  Cargo Nome do objeto:  Conferir tabelas de votação
Tipo de objeto:  Atividade Nome do objeto:  Publicar pauta
Tipo de objeto:  Atividade Nome do objeto:  Assistente III COJUD
Tipo de objeto:  Cargo Nome do objeto:  Presidente da TNU
Tipo de objeto:  Cargo Nome do objeto:  Ata aprovada e assinada
Tipo de objeto:  Documento Nome do objeto:  Elaborar Pauta
Tipo de objeto:  Atividade Nome do objeto:  Memorandos
Tipo de objeto:  Documento Nome do objeto:  Decisão de admissão e distribuição
Tipo de objeto:  Evento Nome do objeto:  Secretária STU
Tipo de objeto:  Cargo Nome do objeto:  Assistente III COTUR
Tipo de objeto:  Cargo Nome do objeto:  Terceirizado
Tipo de objeto:  Cargo Nome do objeto:  STU
Tipo de objeto:  Organização Nome do objeto:  Elaborar certidões
Tipo de objeto:  Atividade
Descrição:  Certidões de pauta e intimação Nome do objeto:  Coordenador COJUD
Tipo de objeto:  Cargo
Descrição:  Conferência das certidões Nome do objeto:  Ata de distribuição
Tipo de objeto:  Evento Nome do objeto:  Coordenador COTUR
Tipo de objeto:  Cargo Nome do objeto:  Coordenador COTUR
Tipo de objeto:  Cargo Nome do objeto:  Elaborar certidões de julgamento
Tipo de objeto:  Atividade Nome do objeto:  Secretária STU
Tipo de objeto:  Cargo Nome do objeto:  Coordenadora COTUR
Tipo de objeto:  Cargo Nome do objeto:  Elaborar Pauta Remanescente
Tipo de objeto:  Atividade Nome do objeto:  Coordenadora COTUR
Tipo de objeto:  Cargo Nome do objeto:  Formatar pauta para assinatura e publicação
Tipo de objeto:  Atividade Nome do objeto:  COTUR
Tipo de objeto:  Organização Nome do objeto:  Coordenador COTUR
Tipo de objeto:  Cargo Nome do objeto:  Distribuir processos
Tipo de objeto:  Atividade Nome do objeto:  COTUR
Tipo de objeto:  Organização Nome do objeto:  Relatórios
Tipo de objeto:  Documento Nome do objeto:  Ata de Julgamento
Tipo de objeto:  Documento Nome do objeto:  Mandados e Cartas de Intimação
Tipo de objeto:  Documento Nome do objeto:  Sistema Virtus
Tipo de objeto:  Sistema de TI Nome do objeto:  Conferir e lavrar Ata de Julgamento
Tipo de objeto:  Atividade Nome do objeto:  Relacionar os processos em mesa
Tipo de objeto:  Atividade