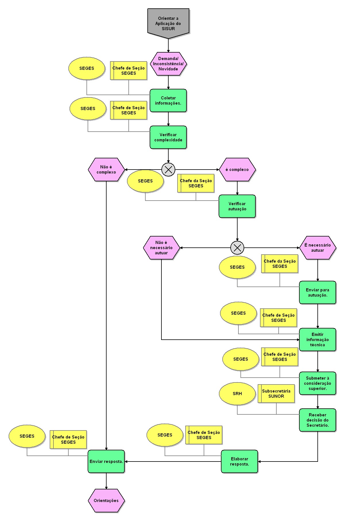
Orientar a Aplicação do SISUR

Nível Tipo de modelo Grupo Modelo pai Zoom
3 Processo detalhado CADEIA DE VALOR 05. Coordenar implantação _ orientar 25 50 75 100
Nome do objeto:  É necessário autuar
Tipo de objeto:  Evento Nome do objeto:  SEGES
Tipo de objeto:  Organização Nome do objeto:  Chefe da Seção SEGES
Tipo de objeto:  Cargo Nome do objeto:  é complexo
Tipo de objeto:  Evento Nome do objeto:  Chefe de Seção SEGES
Tipo de objeto:  Cargo Nome do objeto:  Orientar a Aplicação do SISUR
Tipo de objeto:  Interface de processos Nome do objeto:  Lógica OU Exclusivo
Tipo de objeto:  Regra OU exclusivo Nome do objeto:  Chefe da Seção SEGES
Tipo de objeto:  Cargo Nome do objeto:  Verificar complexidade
Tipo de objeto:  Atividade
Tempo de processamento:  0,25
Duração total:  0,25 Nome do objeto:  Coletar informações.
Tipo de objeto:  Atividade
Tempo de processamento:  0,25
Duração total:  0,25 Nome do objeto:  Chefe de Seção SEGES
Tipo de objeto:  Cargo Nome do objeto:  SEGES
Tipo de objeto:  Organização Nome do objeto:  SEGES
Tipo de objeto:  Organização Nome do objeto:  SEGES
Tipo de objeto:  Organização Nome do objeto:  Lógica OU Exclusivo
Tipo de objeto:  Regra OU exclusivo Nome do objeto:  Enviar resposta.
Tipo de objeto:  Atividade
Tempo de processamento:  0,25
Duração total:  0,25 Nome do objeto:  Receber decisão do Secretário.
Tipo de objeto:  Atividade Nome do objeto:  SEGES
Tipo de objeto:  Organização Nome do objeto:  Chefe de Seção SEGES
Tipo de objeto:  Cargo Nome do objeto:  Orientações
Tipo de objeto:  Evento Nome do objeto:  Verificar autuação
Tipo de objeto:  Atividade
Tempo de processamento:  0,08
Duração total:  0,08 Nome do objeto:  Emitir informação técnica
Tipo de objeto:  Atividade
Tempo de processamento:  24
Duração total:  24 Nome do objeto:  Não é necessário autuar
Tipo de objeto:  Evento Nome do objeto:  Elaborar resposta.
Tipo de objeto:  Atividade
Tempo de processamento:  4
Duração total:  4 Nome do objeto:  Chefe de Seção SEGES
Tipo de objeto:  Cargo Nome do objeto:  Demanda/ Inconsistência/ Novidade
Tipo de objeto:  Evento
Descrição:  Sobre rubricas existentes Nome do objeto:  Não é complexo
Tipo de objeto:  Evento Nome do objeto:  Chefe de Seção SEGES
Tipo de objeto:  Cargo Nome do objeto:  Subsecretária SUNOR
Tipo de objeto:  Cargo Nome do objeto:  Enviar para autuação.
Tipo de objeto:  Atividade
Tempo de processamento:  0,25
Duração total:  0,25 Nome do objeto:  SRH
Tipo de objeto:  Organização Nome do objeto:  Submeter à consideração superior.
Tipo de objeto:  Atividade
Tempo de processamento:  0,25
Duração total:  0,25 Nome do objeto:  Chefe de Seção SEGES
Tipo de objeto:  Cargo Nome do objeto:  SEGES
Tipo de objeto:  Organização Nome do objeto:  SEGES
Tipo de objeto:  Organização Nome do objeto:  SEGES
Tipo de objeto:  Organização