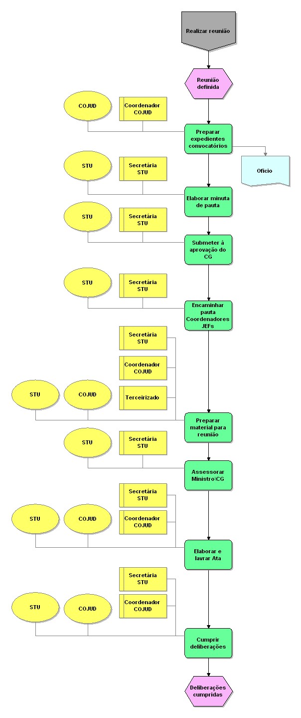
Realizar reunião

Nível Tipo de modelo Grupo Modelo pai Zoom
3 Processo detalhado CADEIA DE VALOR 04. Normatizar_ uniformizar 25 50 75 100
Nome do objeto:  Secretária STU
Tipo de objeto:  Cargo Nome do objeto:  STU
Tipo de objeto:  Organização Nome do objeto:  Preparar material para reunião
Tipo de objeto:  Atividade Nome do objeto:  Realizar reunião
Tipo de objeto:  Interface de processos Nome do objeto:  STU
Tipo de objeto:  Organização Nome do objeto:  STU
Tipo de objeto:  Organização Nome do objeto:  Elaborar e lavrar Ata
Tipo de objeto:  Atividade Nome do objeto:  Elaborar minuta de pauta
Tipo de objeto:  Atividade Nome do objeto:  Deliberações cumpridas
Tipo de objeto:  Evento Nome do objeto:  Secretária STU
Tipo de objeto:  Cargo Nome do objeto:  COJUD
Tipo de objeto:  Organização Nome do objeto:  COJUD
Tipo de objeto:  Organização Nome do objeto:  STU
Tipo de objeto:  Organização Nome do objeto:  STU
Tipo de objeto:  Organização Nome do objeto:  STU
Tipo de objeto:  Organização Nome do objeto:  Cumprir deliberações
Tipo de objeto:  Atividade Nome do objeto:  Coordenador COJUD
Tipo de objeto:  Cargo
Descrição:  Conferência das certidões Nome do objeto:  Encaminhar pauta Coordenadores JEFs
Tipo de objeto:  Atividade
Descrição:  Por e-mail Nome do objeto:  Secretária STU
Tipo de objeto:  Cargo Nome do objeto:  Secretária STU
Tipo de objeto:  Cargo Nome do objeto:  Coordenador COJUD
Tipo de objeto:  Cargo
Descrição:  Conferência das certidões Nome do objeto:  Secretária STU
Tipo de objeto:  Cargo Nome do objeto:  Preparar expedientes convocatórios
Tipo de objeto:  Atividade Nome do objeto:  Oficio
Tipo de objeto:  Documento Nome do objeto:  COJUD
Tipo de objeto:  Organização Nome do objeto:  Reunião definida
Tipo de objeto:  Evento
Descrição:  Coordenador-Geral marca reunião da comissão permanente dos JEFs Nome do objeto:  COJUD
Tipo de objeto:  Organização Nome do objeto:  Secretária STU
Tipo de objeto:  Cargo Nome do objeto:  Secretária STU
Tipo de objeto:  Cargo Nome do objeto:  Coordenador COJUD
Tipo de objeto:  Cargo
Descrição:  Conferência das certidões Nome do objeto:  Coordenador COJUD
Tipo de objeto:  Cargo
Descrição:  Conferência das certidões Nome do objeto:  STU
Tipo de objeto:  Organização Nome do objeto:  Submeter à aprovação do CG
Tipo de objeto:  Atividade Nome do objeto:  Assessorar Ministro\CG
Tipo de objeto:  Atividade Nome do objeto:  Terceirizado
Tipo de objeto:  Cargo