Indicar pareceristas para Revista CEJ

Nível Tipo de modelo Grupo Modelo pai Zoom
3 Processo detalhado CADEIA DE VALOR 05. Coordenar implantação _ orientar 25 50 75 100
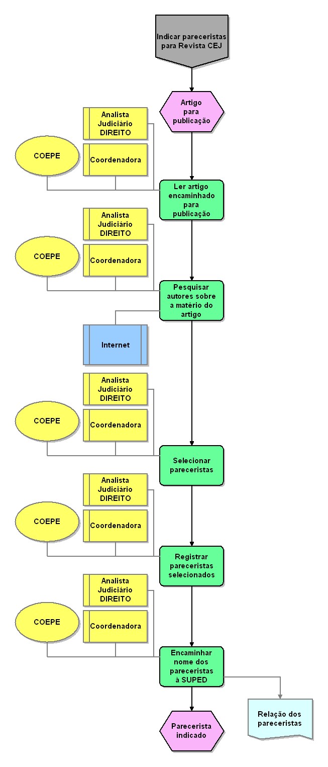
Nome do objeto:  Registrar pareceristas selecionados
Tipo de objeto:  Atividade
Descrição:  Registrar os pareceristas selecionados. com seus principais dados profissionais e endereço/telefone para contato Nome do objeto:  Analista Judiciário DIREITO
Tipo de objeto:  Cargo Nome do objeto:  COEPE
Tipo de objeto:  Organização
Descrição:  Coordenadoria de Pesquisa e Informação Estratégicas Nome do objeto:  Parecerista indicado
Tipo de objeto:  Evento Nome do objeto:  Internet
Tipo de objeto:  Sistema de TI Nome do objeto:  Coordenadora
Tipo de objeto:  Cargo Nome do objeto:  Coordenadora
Tipo de objeto:  Cargo Nome do objeto:  Pesquisar autores sobre a matério do artigo
Tipo de objeto:  Atividade
Descrição:  Pesquisar autores de trabalhos doutrinários. professores ou especialistas na matéria enfocada no artigo Nome do objeto:  Coordenadora
Tipo de objeto:  Cargo Nome do objeto:  Ler artigo encaminhado para publicação
Tipo de objeto:  Atividade Nome do objeto:  Analista Judiciário DIREITO
Tipo de objeto:  Cargo Nome do objeto:  Selecionar pareceristas
Tipo de objeto:  Atividade
Descrição:  Selecionar pareceristas a partir dos perfis obtidos na pesquisa via Internet. preferencialmente com atividades profissionais ligadas à Justiça Federal Nome do objeto:  Relação dos pareceristas
Tipo de objeto:  Documento
Descrição:  Relação dos pareceristas selecionados. por artigo. encaminhado para publicação na Revista CEJ Nome do objeto:  COEPE
Tipo de objeto:  Organização
Descrição:  Coordenadoria de Pesquisa e Informação Estratégicas Nome do objeto:  Artigo para publicação
Tipo de objeto:  Evento
Descrição:  Artigo encaminhado para publicação na Revista CEJ Nome do objeto:  COEPE
Tipo de objeto:  Organização
Descrição:  Coordenadoria de Pesquisa e Informação Estratégicas Nome do objeto:  Encaminhar nome dos pareceristas à SUPED
Tipo de objeto:  Atividade
Descrição:  Encaminhar nomes dos pareceristas selecionados. por artigo. à Subsecretaria de Pesquisas e Editoração Nome do objeto:  COEPE
Tipo de objeto:  Organização
Descrição:  Coordenadoria de Pesquisa e Informação Estratégicas Nome do objeto:  Analista Judiciário DIREITO
Tipo de objeto:  Cargo Nome do objeto:  Coordenadora
Tipo de objeto:  Cargo Nome do objeto:  Analista Judiciário DIREITO
Tipo de objeto:  Cargo Nome do objeto:  Indicar pareceristas para Revista CEJ
Tipo de objeto:  Interface de processos Nome do objeto:  COEPE
Tipo de objeto:  Organização
Descrição:  Coordenadoria de Pesquisa e Informação Estratégicas Nome do objeto:  Analista Judiciário DIREITO
Tipo de objeto:  Cargo Nome do objeto:  Coordenadora
Tipo de objeto:  Cargo