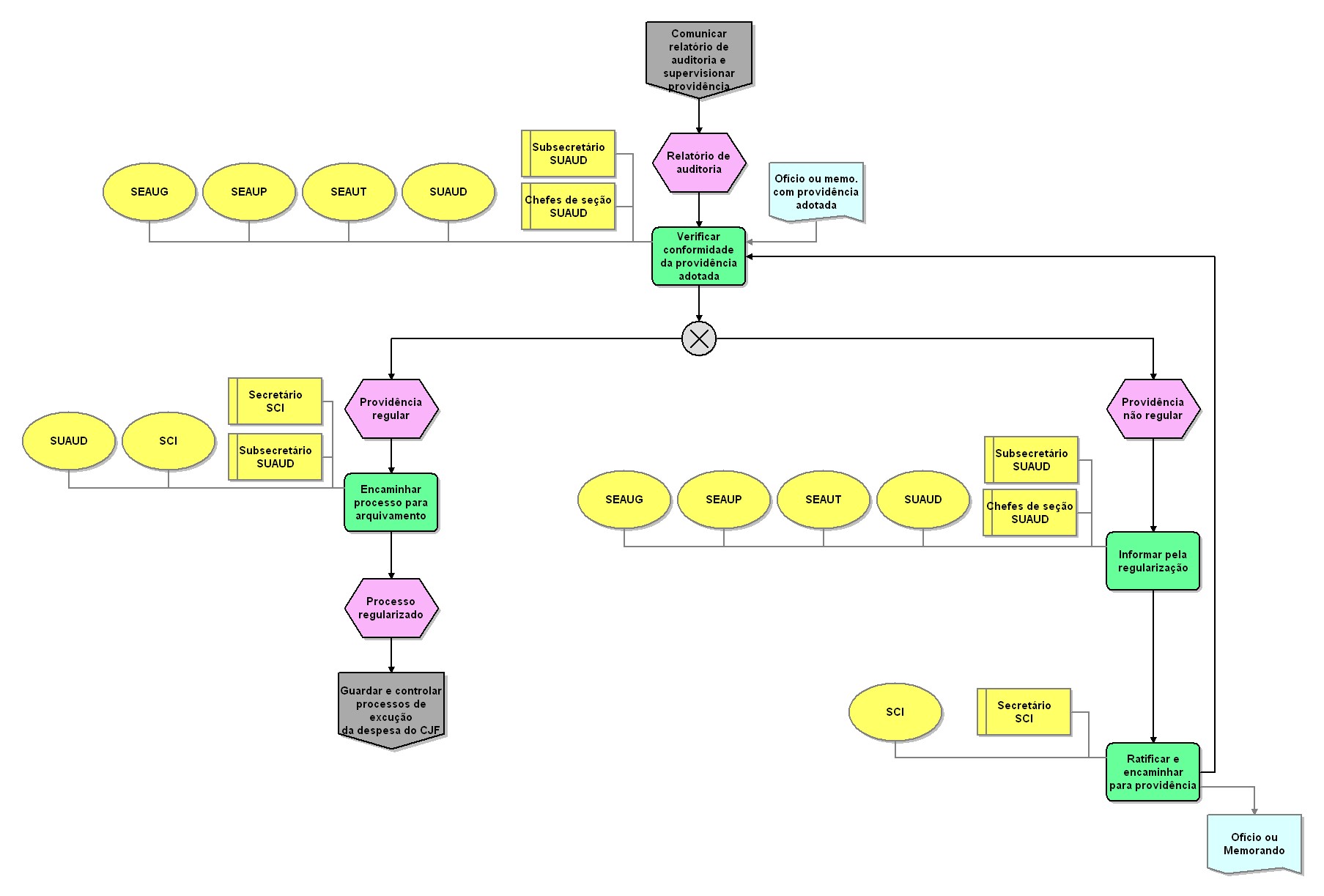
Comunicar relatório de auditoria e supervisionar providência

Nível Tipo de modelo Grupo Modelo pai Zoom
3 Processo detalhado CADEIA DE VALOR 06.Supervisionar _ avaliar 25 50 75 100
Nome do objeto:  Subsecretário SUAUD
Tipo de objeto:  Cargo Nome do objeto:  Guardar e controlar processos de excução da despesa do CJF
Tipo de objeto:  Interface de processos Nome do objeto:  SEAUG
Tipo de objeto:  Organização
Descrição:  SEAUG - Seção de Auditoria de Gestão Nome do objeto:  Relatório de auditoria
Tipo de objeto:  Evento Nome do objeto:  Ofício ou memo. com providência adotada
Tipo de objeto:  Documento Nome do objeto:  Encaminhar processo para arquivamento
Tipo de objeto:  Atividade Nome do objeto:  SUAUD
Tipo de objeto:  Organização
Descrição:  SUAUD - Subsecretaria de Auditoria Nome do objeto:  Chefes de seção SUAUD
Tipo de objeto:  Cargo Nome do objeto:  Providência não regular
Tipo de objeto:  Evento Nome do objeto:  SEAUP
Tipo de objeto:  Organização
Descrição:  SEAUP - Seção de Auditoria em Despesa com Pessoal Nome do objeto:  Subsecretário SUAUD
Tipo de objeto:  Cargo Nome do objeto:  Providência regular
Tipo de objeto:  Evento Nome do objeto:  Subsecretário SUAUD
Tipo de objeto:  Cargo Nome do objeto:  Secretário SCI
Tipo de objeto:  Cargo Nome do objeto:  Verificar conformidade da providência adotada
Tipo de objeto:  Atividade Nome do objeto:  SUAUD
Tipo de objeto:  Organização
Descrição:  SUAUD - Subsecretaria de Auditoria Nome do objeto:  SCI
Tipo de objeto:  Organização Nome do objeto:  Ratificar e encaminhar para providência
Tipo de objeto:  Atividade Nome do objeto:  Comunicar relatório de auditoria e supervisionar providência
Tipo de objeto:  Interface de processos Nome do objeto:  SEAUP
Tipo de objeto:  Organização
Descrição:  SEAUP - Seção de Auditoria em Despesa com Pessoal Nome do objeto:  Secretário SCI
Tipo de objeto:  Cargo Nome do objeto:  Chefes de seção SUAUD
Tipo de objeto:  Cargo Nome do objeto:  Ofício ou Memorando
Tipo de objeto:  Documento Nome do objeto:  SUAUD
Tipo de objeto:  Organização
Descrição:  SUAUD - Subsecretaria de Auditoria Nome do objeto:  SEAUT
Tipo de objeto:  Organização
Descrição:  SEAUT - Seção de Auditoria Termática. Formulação e Acompanhamento de Ações Corretivas Nome do objeto:  SEAUT
Tipo de objeto:  Organização
Descrição:  SEAUT - Seção de Auditoria Termática. Formulação e Acompanhamento de Ações Corretivas Nome do objeto:  SCI
Tipo de objeto:  Organização Nome do objeto:  Processo regularizado
Tipo de objeto:  Evento Nome do objeto:  SEAUG
Tipo de objeto:  Organização
Descrição:  SEAUG - Seção de Auditoria de Gestão Nome do objeto:  Informar pela regularização
Tipo de objeto:  Atividade Nome do objeto:  Lógica OU Exclusivo
Tipo de objeto:  Regra OU exclusivo