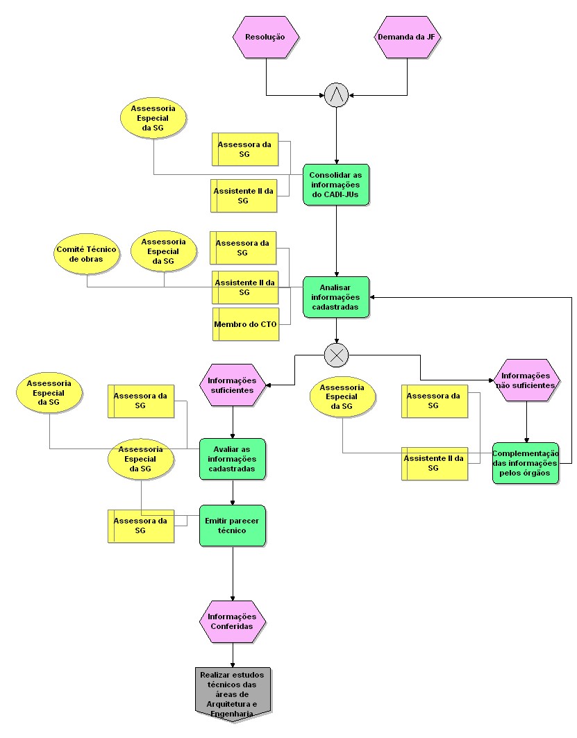
Gerenciar o CADI-JUS

Nível Tipo de modelo Grupo Modelo pai Zoom
3 Processo detalhado CADEIA DE VALOR 03.Diagnosticar_ desenvolver soluções 25 50 75 100
Nome do objeto:  Comitê Técnico de obras
Tipo de objeto:  Organização Nome do objeto:  Avaliar as informações cadastradas
Tipo de objeto:  Atividade
Tempo de processamento:  112
Duração total:  112 Nome do objeto:  Assistente II da SG
Tipo de objeto:  Cargo Nome do objeto:  Analisar informações cadastradas
Tipo de objeto:  Atividade
Descrição:  Em conformidade com a Resolução 16
Tempo de processamento:  112
Duração total:  112 Nome do objeto:  Assessora da SG
Tipo de objeto:  Cargo Nome do objeto:  Assessoria Especial da SG
Tipo de objeto:  Organização Nome do objeto:  Assessora da SG
Tipo de objeto:  Cargo Nome do objeto:  Emitir parecer técnico
Tipo de objeto:  Atividade
Tempo de processamento:  16
Duração total:  16 Nome do objeto:  Complementação das informações pelos órgãos
Tipo de objeto:  Atividade
Tempo de processamento:  16
Duração total:  16 Nome do objeto:  Membro do CTO
Tipo de objeto:  Cargo Nome do objeto:  Assessora da SG
Tipo de objeto:  Cargo Nome do objeto:  Assessoria Especial da SG
Tipo de objeto:  Organização Nome do objeto:  Assessoria Especial da SG
Tipo de objeto:  Organização Nome do objeto:  Demanda da JF
Tipo de objeto:  Evento Nome do objeto:  Informações Conferidas
Tipo de objeto:  Evento Nome do objeto:  Realizar estudos técnicos das áreas de Arquitetura e Engenharia
Tipo de objeto:  Interface de processos Nome do objeto:  Assessoria Especial da SG
Tipo de objeto:  Organização Nome do objeto:  Informações suficientes
Tipo de objeto:  Evento Nome do objeto:  Lógica OU Exclusivo
Tipo de objeto:  Regra OU exclusivo Nome do objeto:  Assessora da SG
Tipo de objeto:  Cargo Nome do objeto:  Informações não suficientes
Tipo de objeto:  Evento Nome do objeto:  Assistente II da SG
Tipo de objeto:  Cargo Nome do objeto:  Resolução
Tipo de objeto:  Evento
Descrição:  16/2008 Nome do objeto:  Lógica E
Tipo de objeto:  Regra E Nome do objeto:  Assistente II da SG
Tipo de objeto:  Cargo Nome do objeto:  Consolidar as informações do CADI-JUs
Tipo de objeto:  Atividade
Tempo de processamento:  8
Duração total:  8 Nome do objeto:  Assessoria Especial da SG
Tipo de objeto:  Organização Nome do objeto:  Assessora da SG
Tipo de objeto:  Cargo