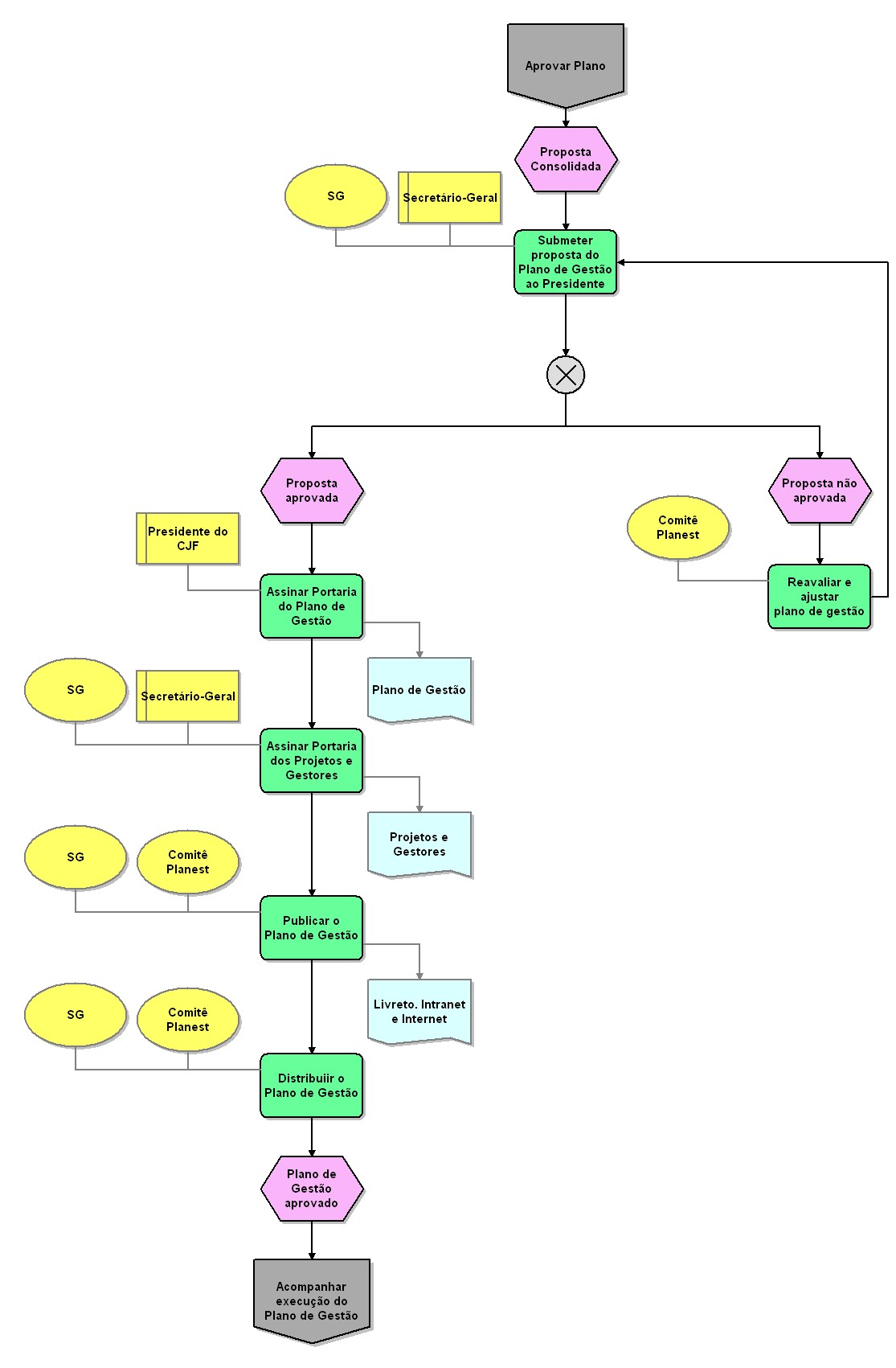
Aprovar plano

Nível Tipo de modelo Grupo Modelo pai Zoom
3 Processo detalhado CADEIA DE VALOR 01. Planejar a estratégia do CJF 25 50 75 100
Nome do objeto:  Acompanhar execução do Plano de Gestão
Tipo de objeto:  Interface de processos Nome do objeto:  Reavaliar e ajustar plano de gestão
Tipo de objeto:  Atividade
Tempo de processamento:  3
Duração total:  3 Nome do objeto:  Comitê Planest
Tipo de objeto:  Organização Nome do objeto:  Aprovar Plano
Tipo de objeto:  Interface de processos
Descrição:  Presidente Nome do objeto:  SG
Tipo de objeto:  Organização
Descrição:  SG - Secretaria Geral Nome do objeto:  Publicar o Plano de Gestão
Tipo de objeto:  Atividade
Descrição:  Publicação Livreto e Portal
Tempo de processamento:  72
Duração total:  72 Nome do objeto:  Assinar Portaria dos Projetos e Gestores
Tipo de objeto:  Atividade
Tempo de processamento:  4
Duração total:  4 Nome do objeto:  Proposta não aprovada
Tipo de objeto:  Evento Nome do objeto:  Lógica OU Exclusivo
Tipo de objeto:  Regra OU exclusivo Nome do objeto:  Projetos e Gestores
Tipo de objeto:  Documento Nome do objeto:  Distribuiir o Plano de Gestão
Tipo de objeto:  Atividade
Descrição:  Encaminhar o Plano de Gestão para os servidores do CJF. Ministros. Autoridades da Justiça Federal etc.
Tempo de processamento:  40
Duração total:  40 Nome do objeto:  Secretário-Geral
Tipo de objeto:  Cargo
Descrição:  tecnico Nome do objeto:  SG
Tipo de objeto:  Organização
Descrição:  SG - Secretaria Geral Nome do objeto:  Proposta aprovada
Tipo de objeto:  Evento Nome do objeto:  SG
Tipo de objeto:  Organização
Descrição:  SG - Secretaria Geral Nome do objeto:  SG
Tipo de objeto:  Organização
Descrição:  SG - Secretaria Geral Nome do objeto:  Plano de Gestão
Tipo de objeto:  Documento Nome do objeto:  Livreto. Intranet e Internet
Tipo de objeto:  Documento
Descrição:  Publicação do Livreto do Planest . Disponibilizar na Intranet e Internet Nome do objeto:  Plano de Gestão aprovado
Tipo de objeto:  Evento Nome do objeto:  Presidente do CJF
Tipo de objeto:  Cargo Nome do objeto:  Comitê Planest
Tipo de objeto:  Organização Nome do objeto:  Comitê Planest
Tipo de objeto:  Organização Nome do objeto:  Proposta Consolidada
Tipo de objeto:  Evento
Descrição:  Proposta do Plano de Gestão apresentada pelo SG Nome do objeto:  Assinar Portaria do Plano de Gestão
Tipo de objeto:  Atividade
Tempo de processamento:  4
Duração total:  4 Nome do objeto:  Secretário-Geral
Tipo de objeto:  Cargo
Descrição:  tecnico Nome do objeto:  Submeter proposta do Plano de Gestão ao Presidente
Tipo de objeto:  Atividade
Descrição:  Submeter a proposta do Plano de Gestão ao Presidente
Tempo de espera:  36
Tempo de processamento:  4
Duração total:  40