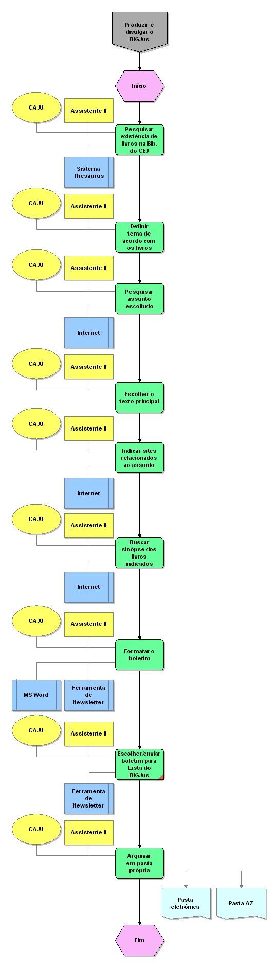
Produzir e divulgar o BIGJus

Nível Tipo de modelo Grupo Modelo pai Zoom
3 Processo detalhado CADEIA DE VALOR 02. Gerir informação 25 50 75 100
Nome do objeto:  Assistente II
Tipo de objeto:  Cargo Nome do objeto:  Pasta eletrônica
Tipo de objeto:  Documento Nome do objeto:  Arquivar em pasta própria
Tipo de objeto:  Atividade
Descrição:  Arquivar em pasta própria de forma eletrônica e impressa Nome do objeto:  CAJU
Tipo de objeto:  Organização
Descrição:  Coordenadoria da Central de Atendimento ao Juiz Federal Nome do objeto:  Assistente II
Tipo de objeto:  Cargo Nome do objeto:  Assistente II
Tipo de objeto:  Cargo Nome do objeto:  Fim
Tipo de objeto:  Evento Nome do objeto:  CAJU
Tipo de objeto:  Organização
Descrição:  Coordenadoria da Central de Atendimento ao Juiz Federal Nome do objeto:  Internet
Tipo de objeto:  Sistema de TI Nome do objeto:  Pesquisar assunto escolhido
Tipo de objeto:  Atividade Nome do objeto:  CAJU
Tipo de objeto:  Organização
Descrição:  Coordenadoria da Central de Atendimento ao Juiz Federal Nome do objeto:  CAJU
Tipo de objeto:  Organização
Descrição:  Coordenadoria da Central de Atendimento ao Juiz Federal Nome do objeto:  Pasta AZ
Tipo de objeto:  Documento Nome do objeto:  CAJU
Tipo de objeto:  Organização
Descrição:  Coordenadoria da Central de Atendimento ao Juiz Federal Nome do objeto:  Assistente II
Tipo de objeto:  Cargo Nome do objeto:  Assistente II
Tipo de objeto:  Cargo Nome do objeto:  Ferramenta de Newsletter
Tipo de objeto:  Sistema de TI Nome do objeto:  Internet
Tipo de objeto:  Sistema de TI Nome do objeto:  CAJU
Tipo de objeto:  Organização
Descrição:  Coordenadoria da Central de Atendimento ao Juiz Federal Nome do objeto:  Produzir e divulgar o BIGJus
Tipo de objeto:  Interface de processos Nome do objeto:  Escolher o texto principal
Tipo de objeto:  Atividade
Descrição:  Escolher o texto principal que virá por extenso Nome do objeto:  Indicar sites relacionados ao assunto
Tipo de objeto:  Atividade Abrir sub-nível Nome do objeto:  Escolher/enviar boletim para Lista do BIGJus
Tipo de objeto:  Atividade
Descrição:  Enviar o boletim para os emails previamente cadastrados Nome do objeto:  Assistente II
Tipo de objeto:  Cargo Nome do objeto:  Formatar o boletim
Tipo de objeto:  Atividade Nome do objeto:  Início
Tipo de objeto:  Evento Nome do objeto:  CAJU
Tipo de objeto:  Organização
Descrição:  Coordenadoria da Central de Atendimento ao Juiz Federal Nome do objeto:  Assistente II
Tipo de objeto:  Cargo Nome do objeto:  Internet
Tipo de objeto:  Sistema de TI Nome do objeto:  CAJU
Tipo de objeto:  Organização
Descrição:  Coordenadoria da Central de Atendimento ao Juiz Federal Nome do objeto:  Buscar sinópse dos livros indicados
Tipo de objeto:  Atividade Nome do objeto:  CAJU
Tipo de objeto:  Organização
Descrição:  Coordenadoria da Central de Atendimento ao Juiz Federal Nome do objeto:  Pesquisar existência de livros na Bib. do CEJ
Tipo de objeto:  Atividade Nome do objeto:  Definir tema de acordo com os livros
Tipo de objeto:  Atividade
Descrição:  Definir o tema com base na atualidade/tendência administrativa Nome do objeto:  Sistema Thesaurus
Tipo de objeto:  Sistema de TI Nome do objeto:  Assistente II
Tipo de objeto:  Cargo Nome do objeto:  MS Word
Tipo de objeto:  Sistema de TI Nome do objeto:  Assistente II
Tipo de objeto:  Cargo Nome do objeto:  Ferramenta de Newsletter
Tipo de objeto:  Sistema de TI