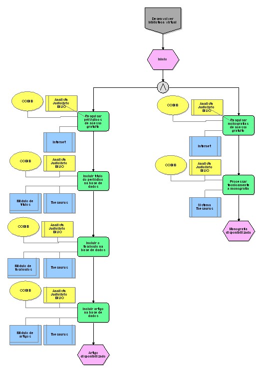
Desenvolver biblioteca virtual

Nível Tipo de modelo Grupo Modelo pai Zoom
3 Processo detalhado CADEIA DE VALOR 02. Gerir informação 25 50 75 100
Nome do objeto:  COBIB
Tipo de objeto:  Organização
Descrição:  Coordenadoria de Biblioteca Nome do objeto:  Início
Tipo de objeto:  Evento Nome do objeto:  Lógica E
Tipo de objeto:  Regra E Nome do objeto:  Analista Judiciário BILIO
Tipo de objeto:  Cargo Nome do objeto:  Módulo de títulos
Tipo de objeto:  Módulo de TI Nome do objeto:  Thesaurus
Tipo de objeto:  Sistema de TI Nome do objeto:  Incluir título do periódico na base de dados
Tipo de objeto:  Atividade
Tempo de processamento:  1
Duração total:  1 Nome do objeto:  COBIB
Tipo de objeto:  Organização
Descrição:  Coordenadoria de Biblioteca Nome do objeto:  Incluir o fascículo na base de dados
Tipo de objeto:  Atividade
Descrição:  Incluir o fascículo do periódico na base de dados
Tempo de processamento:  0,16
Duração total:  0,16 Nome do objeto:  Internet
Tipo de objeto:  Sistema de TI Nome do objeto:  COBIB
Tipo de objeto:  Organização
Descrição:  Coordenadoria de Biblioteca Nome do objeto:  Artigo disponibilizado
Tipo de objeto:  Evento
Descrição:  Artigo disponpível na base de dados da bilbioteca do CEJ Nome do objeto:  Desenvolver biblioteca virtual
Tipo de objeto:  Interface de processos Nome do objeto:  Incluir artigo na base de dados
Tipo de objeto:  Atividade
Tempo de processamento:  1
Duração total:  1 Nome do objeto:  Pesquisar periódicos de acesso gratuito
Tipo de objeto:  Atividade
Tempo de processamento:  10
Duração total:  10 Nome do objeto:  Internet
Tipo de objeto:  Sistema de TI Nome do objeto:  Thesaurus
Tipo de objeto:  Sistema de TI Nome do objeto:  Processar tecnicamente a monografia
Tipo de objeto:  Atividade
Tempo de processamento:  1
Duração total:  1 Nome do objeto:  Analista Judiciário BILIO
Tipo de objeto:  Cargo Nome do objeto:  COBIB
Tipo de objeto:  Organização
Descrição:  Coordenadoria de Biblioteca Nome do objeto:  Analista Judiciário BILIO
Tipo de objeto:  Cargo Nome do objeto:  COBIB
Tipo de objeto:  Organização
Descrição:  Coordenadoria de Biblioteca Nome do objeto:  Pesquisar monografias de acesso gratuito
Tipo de objeto:  Atividade
Tempo de processamento:  10
Duração total:  10 Nome do objeto:  Analista Judiciário BILIO
Tipo de objeto:  Cargo Nome do objeto:  Analista Judiciário BILIO
Tipo de objeto:  Cargo Nome do objeto:  Thesaurus
Tipo de objeto:  Sistema de TI Nome do objeto:  Analista Judiciário BILIO
Tipo de objeto:  Cargo Nome do objeto:  Sistema Thesaurus
Tipo de objeto:  Sistema de TI Nome do objeto:  Monografia disponibilizada
Tipo de objeto:  Evento
Descrição:  Monografia disponibilizada na base de dados da biblioteca do CEJ Nome do objeto:  COBIB
Tipo de objeto:  Organização
Descrição:  Coordenadoria de Biblioteca Nome do objeto:  Módulo de fascículos
Tipo de objeto:  Módulo de TI Nome do objeto:  Módulo de artigos
Tipo de objeto:  Módulo de TI