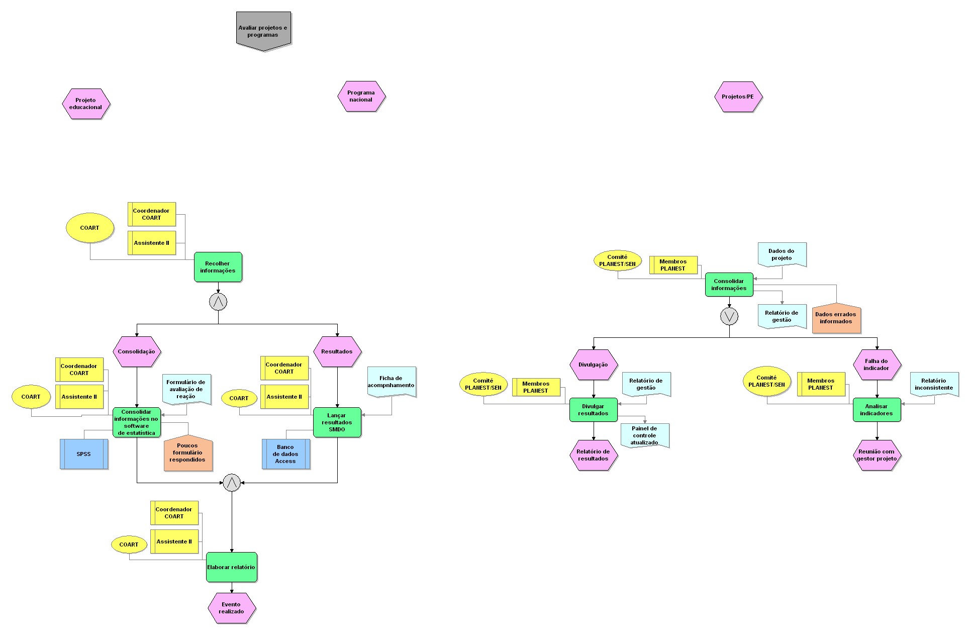
Avaliar projetos e programas

Nível Tipo de modelo Grupo Modelo pai Zoom
3 Processo detalhado CADEIA DE VALOR 06.Supervisionar _ avaliar 25 50 75 100
Nome do objeto:  Relatório de gestão
Tipo de objeto:  Documento Nome do objeto:  Relatório de resultados
Tipo de objeto:  Evento Nome do objeto:  Relatório de gestão
Tipo de objeto:  Documento Nome do objeto:  Consolidar informações
Tipo de objeto:  Atividade Nome do objeto:  Avaliar projetos e programas
Tipo de objeto:  Interface de processos Nome do objeto:  Banco de dados Access
Tipo de objeto:  Sistema de TI Nome do objeto:  Coordenador COART
Tipo de objeto:  Cargo Nome do objeto:  Divulgação
Tipo de objeto:  Evento Nome do objeto:  Coordenador COART
Tipo de objeto:  Cargo Nome do objeto:  Recolher informações
Tipo de objeto:  Atividade Nome do objeto:  Evento realizado
Tipo de objeto:  Evento Nome do objeto:  Formulário de avaliação de reação
Tipo de objeto:  Documento Nome do objeto:  Divulgar resultados
Tipo de objeto:  Atividade Nome do objeto:  Lógica OU
Tipo de objeto:  Regra OU Nome do objeto:  Resultados
Tipo de objeto:  Evento Nome do objeto:  Painel de controle atualizado
Tipo de objeto:  Documento Nome do objeto:  COART
Tipo de objeto:  Organização Nome do objeto:  Ficha de acompnhamento
Tipo de objeto:  Documento Nome do objeto:  Dados errados informados
Tipo de objeto:  Objetivo Nome do objeto:  Assistente II
Tipo de objeto:  Cargo Nome do objeto:  Dados do projeto
Tipo de objeto:  Documento Nome do objeto:  Analisar indicadores
Tipo de objeto:  Atividade Nome do objeto:  COART
Tipo de objeto:  Organização Nome do objeto:  Assistente II
Tipo de objeto:  Cargo Nome do objeto:  Lógica E
Tipo de objeto:  Regra E Nome do objeto:  Comitê PLANEST/SEN
Tipo de objeto:  Organização Nome do objeto:  SPSS
Tipo de objeto:  Sistema de TI Nome do objeto:  Projetos/PE
Tipo de objeto:  Evento Nome do objeto:  Comitê PLANEST/SEN
Tipo de objeto:  Organização Nome do objeto:  Reunião com gestor projeto
Tipo de objeto:  Evento Nome do objeto:  Membros PLANEST
Tipo de objeto:  Cargo Nome do objeto:  Lançar resultados SMDO
Tipo de objeto:  Atividade
Descrição:  Sistema de Medição do Desempenho Organizacional Nome do objeto:  Elaborar relatório
Tipo de objeto:  Atividade Nome do objeto:  Lógica E
Tipo de objeto:  Regra E Nome do objeto:  Relatório inconsistente
Tipo de objeto:  Documento Nome do objeto:  Comitê PLANEST/SEN
Tipo de objeto:  Organização Nome do objeto:  COART
Tipo de objeto:  Organização Nome do objeto:  Coordenador COART
Tipo de objeto:  Cargo Nome do objeto:  Assistente II
Tipo de objeto:  Cargo Nome do objeto:  Membros PLANEST
Tipo de objeto:  Cargo Nome do objeto:  Falha do indicador
Tipo de objeto:  Evento Nome do objeto:  Poucos formulário respondidos
Tipo de objeto:  Objetivo Nome do objeto:  COART
Tipo de objeto:  Organização Nome do objeto:  Membros PLANEST
Tipo de objeto:  Cargo Nome do objeto:  Programa nacional
Tipo de objeto:  Evento Nome do objeto:  Consolidar informações no software de estatística
Tipo de objeto:  Atividade Nome do objeto:  Consolidação
Tipo de objeto:  Evento Nome do objeto:  Assistente II
Tipo de objeto:  Cargo Nome do objeto:  Coordenador COART
Tipo de objeto:  Cargo Nome do objeto:  Projeto educacional
Tipo de objeto:  Evento