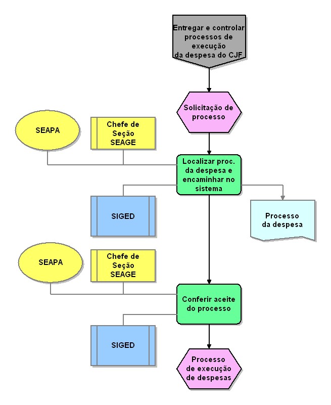
Entregar e controlar processos de execução da despesa do CJF

Nível Tipo de modelo Grupo Modelo pai Zoom
3 Processo detalhado CADEIA DE VALOR 09. Gerir Administrativo do CJF 25 50 75 100
Nome do objeto:  Processo da despesa
Tipo de objeto:  Documento Nome do objeto:  Processo de execução de despesas
Tipo de objeto:  Evento Nome do objeto:  SIGED
Tipo de objeto:  Sistema de TI Nome do objeto:  SIGED
Tipo de objeto:  Sistema de TI Nome do objeto:  SEAPA
Tipo de objeto:  Organização
Descrição:  SEAAD - Seção de Apoio Administrativo Nome do objeto:  Chefe de Seção SEAGE
Tipo de objeto:  Cargo Nome do objeto:  Solicitação de processo
Tipo de objeto:  Evento Nome do objeto:  Entregar e controlar processos de execução da despesa do CJF
Tipo de objeto:  Interface de processos Nome do objeto:  Conferir aceite do processo
Tipo de objeto:  Atividade Nome do objeto:  SEAPA
Tipo de objeto:  Organização
Descrição:  SEAAD - Seção de Apoio Administrativo Nome do objeto:  Localizar proc. da despesa e encaminhar no sistema
Tipo de objeto:  Atividade Nome do objeto:  Chefe de Seção SEAGE
Tipo de objeto:  Cargo