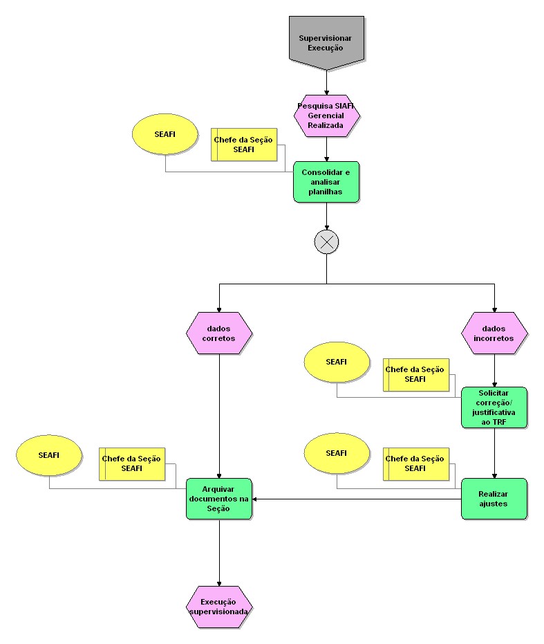
Supervisionar execução

Nível Tipo de modelo Grupo Modelo pai Zoom
3 Processo detalhado CADEIA DE VALOR 06.Supervisionar _ avaliar 25 50 75 100
Nome do objeto:  Consolidar e analisar planilhas
Tipo de objeto:  Atividade Nome do objeto:  dados incorretos
Tipo de objeto:  Evento Nome do objeto:  dados corretos
Tipo de objeto:  Evento Nome do objeto:  Pesquisa SIAFI Gerencial Realizada
Tipo de objeto:  Evento Nome do objeto:  Realizar ajustes
Tipo de objeto:  Atividade Nome do objeto:  Chefe da Seção SEAFI
Tipo de objeto:  Cargo Nome do objeto:  Supervisionar Execução
Tipo de objeto:  Interface de processos Nome do objeto:  SEAFI
Tipo de objeto:  Organização Nome do objeto:  Execução supervisionada
Tipo de objeto:  Evento
Descrição:  Execução financeira e orçamentária Nome do objeto:  Lógica OU Exclusivo
Tipo de objeto:  Regra OU exclusivo Nome do objeto:  SEAFI
Tipo de objeto:  Organização Nome do objeto:  SEAFI
Tipo de objeto:  Organização Nome do objeto:  SEAFI
Tipo de objeto:  Organização Nome do objeto:  Chefe da Seção SEAFI
Tipo de objeto:  Cargo Nome do objeto:  Arquivar documentos na Seção
Tipo de objeto:  Atividade Nome do objeto:  Chefe da Seção SEAFI
Tipo de objeto:  Cargo Nome do objeto:  Solicitar correção/ justificativa ao TRF
Tipo de objeto:  Atividade Nome do objeto:  Chefe da Seção SEAFI
Tipo de objeto:  Cargo