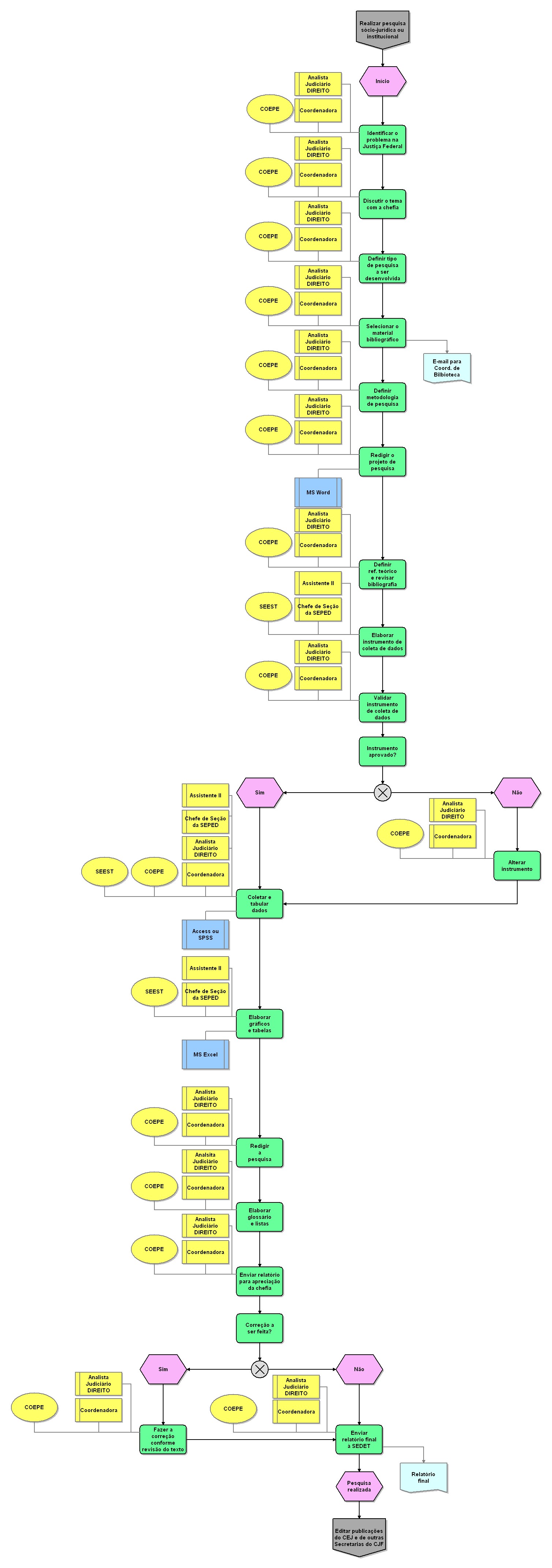
Realizar pesquisa sócio-jurídica ou institucional

Nível Tipo de modelo Grupo Modelo pai Zoom
3 Processo detalhado CADEIA DE VALOR 02. Gerir informação 25 50 75 100
Nome do objeto:  Elaborar gráficos e tabelas
Tipo de objeto:  Atividade Nome do objeto:  Coletar e tabular dados
Tipo de objeto:  Atividade Nome do objeto:  SEEST
Tipo de objeto:  Organização
Descrição:  Seção de Estatística Nome do objeto:  COEPE
Tipo de objeto:  Organização
Descrição:  Coordenadoria de Pesquisa e Informação Estratégicas Nome do objeto:  Coordenadora
Tipo de objeto:  Cargo Nome do objeto:  Relatório final
Tipo de objeto:  Documento Nome do objeto:  Analista Judiciário DIREITO
Tipo de objeto:  Cargo Nome do objeto:  Analista Judiciário DIREITO
Tipo de objeto:  Cargo Nome do objeto:  Coordenadora
Tipo de objeto:  Cargo Nome do objeto:  Instrumento aprovado?
Tipo de objeto:  Atividade Nome do objeto:  COEPE
Tipo de objeto:  Organização
Descrição:  Coordenadoria de Pesquisa e Informação Estratégicas Nome do objeto:  MS Word
Tipo de objeto:  Sistema de TI Nome do objeto:  COEPE
Tipo de objeto:  Organização
Descrição:  Coordenadoria de Pesquisa e Informação Estratégicas Nome do objeto:  Analista Judiciário DIREITO
Tipo de objeto:  Cargo Nome do objeto:  Elaborar glossário e listas
Tipo de objeto:  Atividade
Descrição:  Elalborar glorssário. lista de siglas. anexos e referências bibliográficas Nome do objeto:  Analsita Judiciário DIREITO
Tipo de objeto:  Cargo Nome do objeto:  Analista Judiciário DIREITO
Tipo de objeto:  Cargo Nome do objeto:  COEPE
Tipo de objeto:  Organização
Descrição:  Coordenadoria de Pesquisa e Informação Estratégicas Nome do objeto:  Analista Judiciário DIREITO
Tipo de objeto:  Cargo Nome do objeto:  Alterar instrumento
Tipo de objeto:  Atividade Nome do objeto:  Analista Judiciário DIREITO
Tipo de objeto:  Cargo Nome do objeto:  Chefe de Seção da SEPED
Tipo de objeto:  Cargo Nome do objeto:  Selecionar o material bibliográfico
Tipo de objeto:  Atividade Nome do objeto:  Discutir o tema com a chefia
Tipo de objeto:  Atividade
Descrição:  Discutir tema com a chefia para identificação da hipótese de trabalho Nome do objeto:  Início
Tipo de objeto:  Evento Nome do objeto:  Elaborar instrumento de coleta de dados
Tipo de objeto:  Atividade
Descrição:  Elaborar instrumento de coleta de dados e definir grupo amostral Nome do objeto:  Coordenadora
Tipo de objeto:  Cargo Nome do objeto:  Enviar relatório para apreciação da chefia
Tipo de objeto:  Atividade Nome do objeto:  E-mail para Coord. de Bilbioteca
Tipo de objeto:  Documento Nome do objeto:  Correção a ser feita?
Tipo de objeto:  Atividade Nome do objeto:  Coordenadora
Tipo de objeto:  Cargo Nome do objeto:  Assistente II
Tipo de objeto:  Cargo Nome do objeto:  Analista Judiciário DIREITO
Tipo de objeto:  Cargo Nome do objeto:  Chefe de Seção da SEPED
Tipo de objeto:  Cargo Nome do objeto:  Assistente II
Tipo de objeto:  Cargo Nome do objeto:  SEEST
Tipo de objeto:  Organização
Descrição:  Seção de Estatística Nome do objeto:  Analista Judiciário DIREITO
Tipo de objeto:  Cargo Nome do objeto:  COEPE
Tipo de objeto:  Organização
Descrição:  Coordenadoria de Pesquisa e Informação Estratégicas Nome do objeto:  Analista Judiciário DIREITO
Tipo de objeto:  Cargo Nome do objeto:  Enviar relatório final à SEDET
Tipo de objeto:  Atividade
Descrição:  Enviar relatório final à Seção de Edição e Revisão de Textos Nome do objeto:  Assistente II
Tipo de objeto:  Cargo Nome do objeto:  Definir ref. teórico e revisar bibliografia
Tipo de objeto:  Atividade
Descrição:  Definir referencial teórico e revisar bibliografia Nome do objeto:  Definir metodologia de pesquisa
Tipo de objeto:  Atividade
Descrição:  Definir/descrever a metodologia a ser utilizada na pesquisa Nome do objeto:  COEPE
Tipo de objeto:  Organização
Descrição:  Coordenadoria de Pesquisa e Informação Estratégicas Nome do objeto:  Sim
Tipo de objeto:  Evento Nome do objeto:  Redigir a pesquisa
Tipo de objeto:  Atividade Nome do objeto:  Coordenadora
Tipo de objeto:  Cargo Nome do objeto:  SEEST
Tipo de objeto:  Organização
Descrição:  Seção de Estatística Nome do objeto:  Pesquisa realizada
Tipo de objeto:  Evento Nome do objeto:  Coordenadora
Tipo de objeto:  Cargo Nome do objeto:  Coordenadora
Tipo de objeto:  Cargo Nome do objeto:  Não
Tipo de objeto:  Evento Nome do objeto:  Coordenadora
Tipo de objeto:  Cargo Nome do objeto:  Sim
Tipo de objeto:  Evento Nome do objeto:  COEPE
Tipo de objeto:  Organização
Descrição:  Coordenadoria de Pesquisa e Informação Estratégicas Nome do objeto:  Coordenadora
Tipo de objeto:  Cargo Nome do objeto:  Analista Judiciário DIREITO
Tipo de objeto:  Cargo Nome do objeto:  Analista Judiciário DIREITO
Tipo de objeto:  Cargo Nome do objeto:  COEPE
Tipo de objeto:  Organização
Descrição:  Coordenadoria de Pesquisa e Informação Estratégicas Nome do objeto:  COEPE
Tipo de objeto:  Organização
Descrição:  Coordenadoria de Pesquisa e Informação Estratégicas Nome do objeto:  Access ou SPSS
Tipo de objeto:  Sistema de TI Nome do objeto:  Coordenadora
Tipo de objeto:  Cargo Nome do objeto:  Lógica OU Exclusivo
Tipo de objeto:  Regra OU exclusivo Nome do objeto:  Analista Judiciário DIREITO
Tipo de objeto:  Cargo Nome do objeto:  Identificar o problema na Justiça Federal
Tipo de objeto:  Atividade Nome do objeto:  Validar instrumento de coleta de dados
Tipo de objeto:  Atividade
Descrição:  Validar instrumento de coleta de dados com um grupo amostral Nome do objeto:  Coordenadora
Tipo de objeto:  Cargo Nome do objeto:  COEPE
Tipo de objeto:  Organização
Descrição:  Coordenadoria de Pesquisa e Informação Estratégicas Nome do objeto:  MS Excel
Tipo de objeto:  Sistema de TI Nome do objeto:  COEPE
Tipo de objeto:  Organização
Descrição:  Coordenadoria de Pesquisa e Informação Estratégicas Nome do objeto:  Fazer a correção conforme revisão do texto
Tipo de objeto:  Atividade Nome do objeto:  Coordenadora
Tipo de objeto:  Cargo Nome do objeto:  Analista Judiciário DIREITO
Tipo de objeto:  Cargo Nome do objeto:  COEPE
Tipo de objeto:  Organização
Descrição:  Coordenadoria de Pesquisa e Informação Estratégicas Nome do objeto:  COEPE
Tipo de objeto:  Organização
Descrição:  Coordenadoria de Pesquisa e Informação Estratégicas Nome do objeto:  Coordenadora
Tipo de objeto:  Cargo Nome do objeto:  Chefe de Seção da SEPED
Tipo de objeto:  Cargo Nome do objeto:  Redigir o projeto de pesquisa
Tipo de objeto:  Atividade Nome do objeto:  COEPE
Tipo de objeto:  Organização
Descrição:  Coordenadoria de Pesquisa e Informação Estratégicas Nome do objeto:  Editar publicações do CEJ e de outras Secretarias do CJF
Tipo de objeto:  Interface de processos Nome do objeto:  Analista Judiciário DIREITO
Tipo de objeto:  Cargo Nome do objeto:  Coordenadora
Tipo de objeto:  Cargo Nome do objeto:  Definir tipo de pesquisa a ser desenvolvida
Tipo de objeto:  Atividade Nome do objeto:  Coordenadora
Tipo de objeto:  Cargo Nome do objeto:  Lógica OU Exclusivo
Tipo de objeto:  Regra OU exclusivo Nome do objeto:  COEPE
Tipo de objeto:  Organização
Descrição:  Coordenadoria de Pesquisa e Informação Estratégicas Nome do objeto:  Não
Tipo de objeto:  Evento Nome do objeto:  Realizar pesquisa sócio-jurídica ou institucional
Tipo de objeto:  Interface de processos