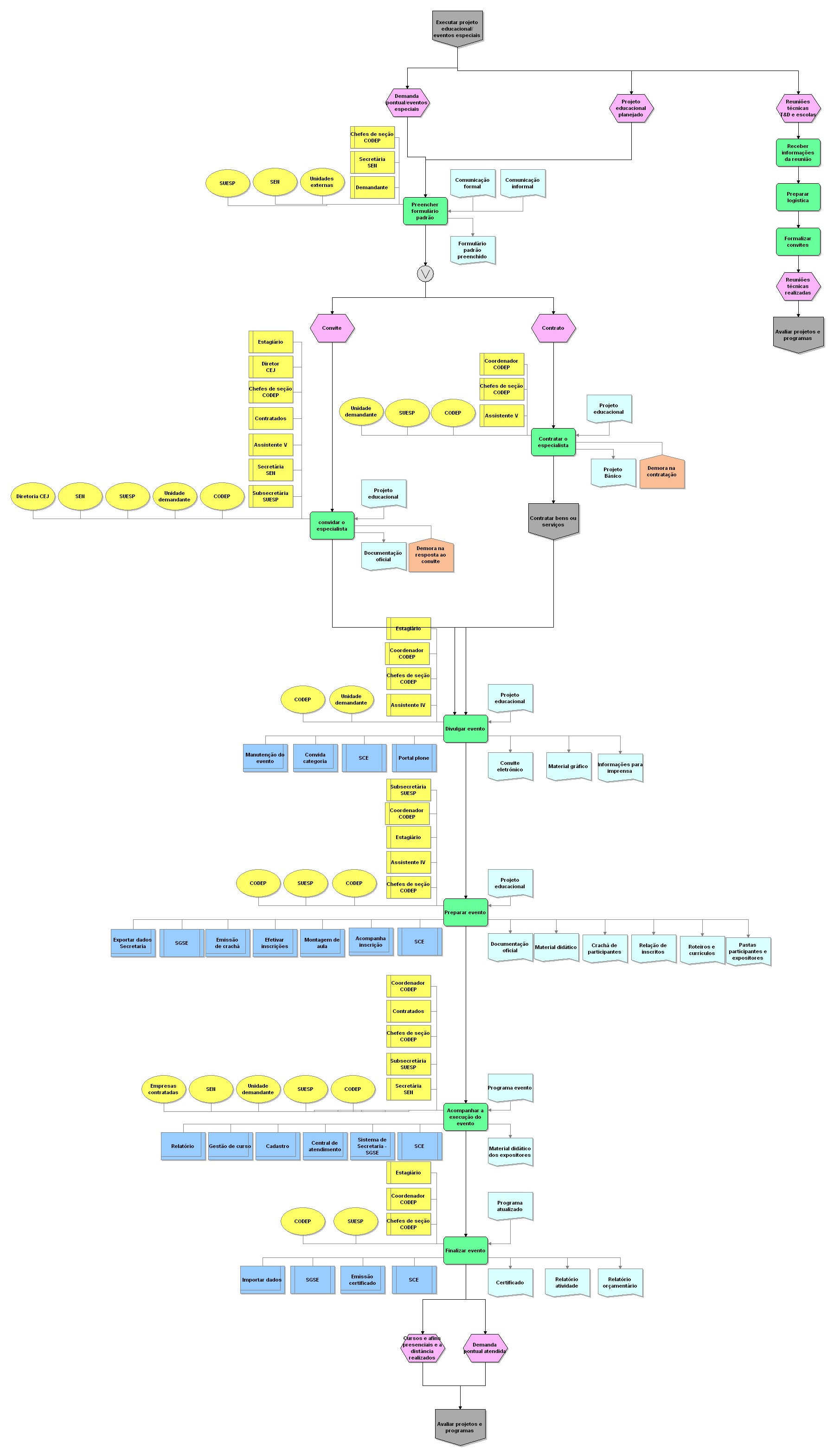
Executar projeto educacional_ eventos especiais

Nível Tipo de modelo Grupo Modelo pai Zoom
3 Processo detalhado CADEIA DE VALOR 05. Coordenar implantação _ orientar 25 50 75 100
Nome do objeto:  CODEP
Tipo de objeto:  Organização Nome do objeto:  Demandante
Tipo de objeto:  Cargo Nome do objeto:  convidar o especialista
Tipo de objeto:  Atividade Nome do objeto:  Contratados
Tipo de objeto:  Cargo Nome do objeto:  Estagiário
Tipo de objeto:  Cargo Nome do objeto:  Cadastro
Tipo de objeto:  Módulo de TI Nome do objeto:  Emissão de crachá
Tipo de objeto:  Módulo de TI Nome do objeto:  SCE
Tipo de objeto:  Sistema de TI Nome do objeto:  Avaliar projetos e programas
Tipo de objeto:  Interface de processos Nome do objeto:  Acompanha inscrição
Tipo de objeto:  Módulo de TI Nome do objeto:  Estagiário
Tipo de objeto:  Cargo Nome do objeto:  Chefes de seção CODEP
Tipo de objeto:  Cargo Nome do objeto:  Relatório atividade
Tipo de objeto:  Documento Nome do objeto:  Relatório
Tipo de objeto:  Módulo de TI Nome do objeto:  Chefes de seção CODEP
Tipo de objeto:  Cargo Nome do objeto:  Central de atendimento
Tipo de objeto:  Módulo de TI Nome do objeto:  CODEP
Tipo de objeto:  Organização Nome do objeto:  Contratados
Tipo de objeto:  Cargo Nome do objeto:  Assistente IV
Tipo de objeto:  Cargo Nome do objeto:  CODEP
Tipo de objeto:  Organização Nome do objeto:  Programa evento
Tipo de objeto:  Documento Nome do objeto:  Emissão certificado
Tipo de objeto:  Módulo de TI Nome do objeto:  Gestão de curso
Tipo de objeto:  Módulo de TI Nome do objeto:  Contratar bens ou serviços
Tipo de objeto:  Interface de processos Nome do objeto:  CODEP
Tipo de objeto:  Organização Nome do objeto:  SCE
Tipo de objeto:  Sistema de TI Nome do objeto:  Unidade demandante
Tipo de objeto:  Organização Nome do objeto:  Subsecretária SUESP
Tipo de objeto:  Cargo Nome do objeto:  Executar projeto educacional/ eventos especiais
Tipo de objeto:  Interface de processos Nome do objeto:  Portal plone
Tipo de objeto:  Sistema de TI Nome do objeto:  Contratar o especialista
Tipo de objeto:  Atividade Nome do objeto:  Demanda pontual/eventos especiais
Tipo de objeto:  Evento Nome do objeto:  Acompanhar a execução do evento
Tipo de objeto:  Atividade
Descrição:  PRESENCIAL -Recepcionar os participantes e especialistas -Controle de freqüência -Distribuir material do evento EAD -Monitorar os alunos -Acompanhar os professores -Monitor ambiente do curso Nome do objeto:  Documentação oficial
Tipo de objeto:  Documento Nome do objeto:  CODEP
Tipo de objeto:  Organização Nome do objeto:  SUESP
Tipo de objeto:  Organização Nome do objeto:  Programa atualizado
Tipo de objeto:  Documento Nome do objeto:  Formalizar convites
Tipo de objeto:  Atividade Nome do objeto:  Importar dados
Tipo de objeto:  Módulo de TI Nome do objeto:  Coordenador CODEP
Tipo de objeto:  Cargo Nome do objeto:  Coordenador CODEP
Tipo de objeto:  Cargo Nome do objeto:  Comunicação formal
Tipo de objeto:  Documento Nome do objeto:  SUESP
Tipo de objeto:  Organização Nome do objeto:  Estagiário
Tipo de objeto:  Cargo Nome do objeto:  Projeto educacional
Tipo de objeto:  Documento Nome do objeto:  Informações para imprensa
Tipo de objeto:  Documento Nome do objeto:  Chefes de seção CODEP
Tipo de objeto:  Cargo Nome do objeto:  Comunicação informal
Tipo de objeto:  Documento Nome do objeto:  Empresas contratadas
Tipo de objeto:  Organização Nome do objeto:  Sistema de Secretaria - SGSE
Tipo de objeto:  Módulo de TI Nome do objeto:  SUESP
Tipo de objeto:  Organização Nome do objeto:  CODEP
Tipo de objeto:  Organização Nome do objeto:  Exportar dados Secretaria
Tipo de objeto:  Módulo de TI
Descrição:  Secretaria (SGSE) é um módulo de informática - SCE Nome do objeto:  Formulário padrão preenchido
Tipo de objeto:  Documento Nome do objeto:  Secretária SEN
Tipo de objeto:  Cargo Nome do objeto:  Lógica OU
Tipo de objeto:  Regra OU Nome do objeto:  Assistente V
Tipo de objeto:  Cargo Nome do objeto:  Projeto educacional
Tipo de objeto:  Documento Nome do objeto:  Montagem de aula
Tipo de objeto:  Módulo de TI Nome do objeto:  SUESP
Tipo de objeto:  Organização Nome do objeto:  Coordenador CODEP
Tipo de objeto:  Cargo Nome do objeto:  Demora na resposta ao convite
Tipo de objeto:  Objetivo Nome do objeto:  Assistente V
Tipo de objeto:  Cargo Nome do objeto:  Roteiros e currículos
Tipo de objeto:  Documento Nome do objeto:  Chefes de seção CODEP
Tipo de objeto:  Cargo Nome do objeto:  Preparar logística
Tipo de objeto:  Atividade Nome do objeto:  SEN
Tipo de objeto:  Organização Nome do objeto:  Reuniões técnicas realizadas
Tipo de objeto:  Evento Nome do objeto:  Reuniões técnicas T&D e escolas
Tipo de objeto:  Evento Nome do objeto:  Material didático
Tipo de objeto:  Documento Nome do objeto:  Material didático dos expositores
Tipo de objeto:  Documento Nome do objeto:  SCE
Tipo de objeto:  Sistema de TI Nome do objeto:  Unidade demandante
Tipo de objeto:  Organização Nome do objeto:  SEN
Tipo de objeto:  Organização Nome do objeto:  CODEP
Tipo de objeto:  Organização Nome do objeto:  SUESP
Tipo de objeto:  Organização Nome do objeto:  Unidade demandante
Tipo de objeto:  Organização Nome do objeto:  Convite
Tipo de objeto:  Evento Nome do objeto:  Relação de inscritos
Tipo de objeto:  Documento Nome do objeto:  Subsecretária SUESP
Tipo de objeto:  Cargo Nome do objeto:  Demanda pontual atendida
Tipo de objeto:  Evento Nome do objeto:  Documentação oficial
Tipo de objeto:  Documento Nome do objeto:  Convida categoria
Tipo de objeto:  Módulo de TI Nome do objeto:  Avaliar projetos e programas
Tipo de objeto:  Interface de processos Nome do objeto:  Subsecretária SUESP
Tipo de objeto:  Cargo Nome do objeto:  Projeto educacional planejado
Tipo de objeto:  Evento Nome do objeto:  Preencher formulário padrão
Tipo de objeto:  Atividade
Tempo de processamento:  4
Duração total:  4 Nome do objeto:  Preparar evento
Tipo de objeto:  Atividade
Descrição:  -Acompanhar as inscrições -preparar pastas expositores/participantes -preparar currículos e roteiros -preparar material didático -solicitar serviços (transporte. recursos instrucionais. local e som. -...
Tempo de processamento:  33
Duração total:  33 Nome do objeto:  Projeto educacional
Tipo de objeto:  Documento Nome do objeto:  Material gráfico
Tipo de objeto:  Documento Nome do objeto:  SGSE
Tipo de objeto:  Sistema de TI Nome do objeto:  Projeto educacional
Tipo de objeto:  Documento Nome do objeto:  Chefes de seção CODEP
Tipo de objeto:  Cargo Nome do objeto:  Diretor CEJ
Tipo de objeto:  Cargo Nome do objeto:  Unidades externas
Tipo de objeto:  Organização Nome do objeto:  SCE
Tipo de objeto:  Sistema de TI Nome do objeto:  Certificado
Tipo de objeto:  Documento Nome do objeto:  Assistente IV
Tipo de objeto:  Cargo Nome do objeto:  Convite eletrônico
Tipo de objeto:  Documento Nome do objeto:  Cursos e afins presenciais e a distância realizados
Tipo de objeto:  Evento Nome do objeto:  Finalizar evento
Tipo de objeto:  Atividade
Descrição:  -Emitir certificado -Preparar relatórios -Preparar agradecimentos -Migrar o banco de dados para o Sistema -Contabilizar orçamento real -Atualizar a pasta física e a pasta virtual -Encaminhar formulári...
Tempo de processamento:  16
Duração total:  16 Nome do objeto:  Receber informações da reunião
Tipo de objeto:  Atividade Nome do objeto:  Pastas participantes e expositores
Tipo de objeto:  Documento Nome do objeto:  Secretária SEN
Tipo de objeto:  Cargo Nome do objeto:  SEN
Tipo de objeto:  Organização Nome do objeto:  Unidade demandante
Tipo de objeto:  Organização Nome do objeto:  Efetivar inscrições
Tipo de objeto:  Módulo de TI Nome do objeto:  Contrato
Tipo de objeto:  Evento Nome do objeto:  Chefes de seção CODEP
Tipo de objeto:  Cargo Nome do objeto:  Divulgar evento
Tipo de objeto:  Atividade
Descrição:  -Envelopar e expedir material gráfico -Divulgar na internet -Abrir inscrição -Comunicados eletrônicos -Solicitar divulgação pela imprensa do CJF Nome do objeto:  Crachá de participantes
Tipo de objeto:  Documento Nome do objeto:  Coordenador CODEP
Tipo de objeto:  Cargo Nome do objeto:  Projeto Básico
Tipo de objeto:  Documento Nome do objeto:  Diretoria CEJ
Tipo de objeto:  Organização Nome do objeto:  Chefes de seção CODEP
Tipo de objeto:  Cargo Nome do objeto:  SGSE
Tipo de objeto:  Sistema de TI Nome do objeto:  Demora na contratação
Tipo de objeto:  Objetivo Nome do objeto:  Coordenador CODEP
Tipo de objeto:  Cargo Nome do objeto:  Manutenção do evento
Tipo de objeto:  Módulo de TI Nome do objeto:  Relatório orçamentário
Tipo de objeto:  Documento Nome do objeto:  Estagiário
Tipo de objeto:  Cargo Nome do objeto:  SUESP
Tipo de objeto:  Organização Nome do objeto:  Secretária SEN
Tipo de objeto:  Cargo