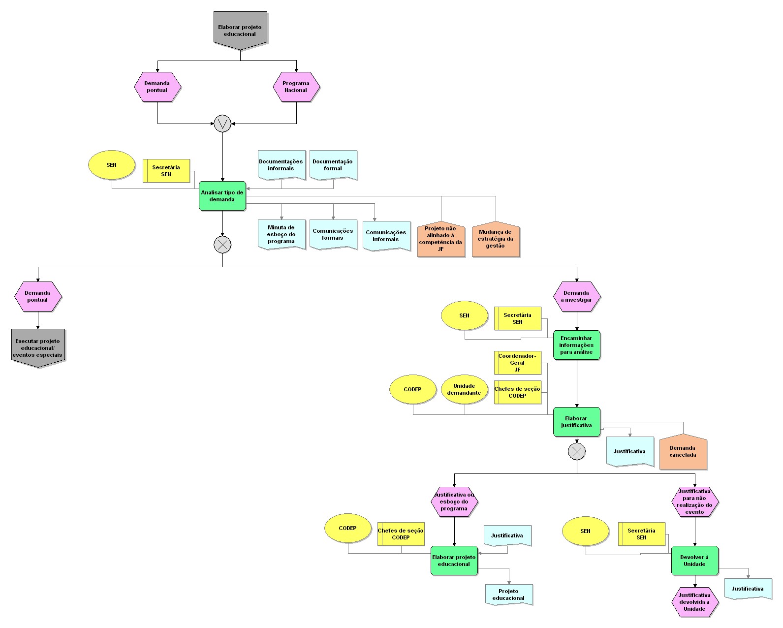
Elaborar projeto educacional

Nível Tipo de modelo Grupo Modelo pai Zoom
3 Processo detalhado CADEIA DE VALOR 03.Diagnosticar_ desenvolver soluções 25 50 75 100
Nome do objeto:  Elaborar projeto educacional
Tipo de objeto:  Interface de processos Nome do objeto:  Demanda a investigar
Tipo de objeto:  Evento Nome do objeto:  Lógica OU
Tipo de objeto:  Regra OU Nome do objeto:  Chefes de seção CODEP
Tipo de objeto:  Cargo Nome do objeto:  Projeto não alinhado à competência da JF
Tipo de objeto:  Objetivo Nome do objeto:  Executar projeto educacional/ eventos especiais
Tipo de objeto:  Interface de processos Nome do objeto:  Comunicações formais
Tipo de objeto:  Documento Nome do objeto:  Justificativa
Tipo de objeto:  Documento Nome do objeto:  SEN
Tipo de objeto:  Organização Nome do objeto:  Justificativa ou esboço do programa
Tipo de objeto:  Evento Nome do objeto:  Programa Nacional
Tipo de objeto:  Evento Nome do objeto:  Coordenador- Geral JF
Tipo de objeto:  Cargo Nome do objeto:  Encaminhar informações para análise
Tipo de objeto:  Atividade Nome do objeto:  Elaborar projeto educacional
Tipo de objeto:  Atividade Nome do objeto:  Demanda pontual
Tipo de objeto:  Evento Nome do objeto:  Mudança de estratégia da gestão
Tipo de objeto:  Objetivo Nome do objeto:  CODEP
Tipo de objeto:  Organização Nome do objeto:  Justificativa
Tipo de objeto:  Documento Nome do objeto:  Documentação formal
Tipo de objeto:  Documento Nome do objeto:  Justificativa
Tipo de objeto:  Documento Nome do objeto:  SEN
Tipo de objeto:  Organização Nome do objeto:  Minuta de esboço do programa
Tipo de objeto:  Documento Nome do objeto:  Chefes de seção CODEP
Tipo de objeto:  Cargo Nome do objeto:  Lógica OU Exclusivo
Tipo de objeto:  Regra OU exclusivo Nome do objeto:  Secretária SEN
Tipo de objeto:  Cargo Nome do objeto:  SEN
Tipo de objeto:  Organização Nome do objeto:  Justificativa para não realização do evento
Tipo de objeto:  Evento Nome do objeto:  Lógica OU Exclusivo
Tipo de objeto:  Regra OU exclusivo Nome do objeto:  Analisar tipo de demanda
Tipo de objeto:  Atividade Nome do objeto:  Documentações informais
Tipo de objeto:  Documento
Descrição:  e-mail contato verbal (telefone ou não) Nome do objeto:  Projeto educacional
Tipo de objeto:  Documento Nome do objeto:  Demanda cancelada
Tipo de objeto:  Objetivo Nome do objeto:  Demanda pontual
Tipo de objeto:  Evento Nome do objeto:  Elaborar justificativa
Tipo de objeto:  Atividade
Tempo de processamento:  8
Duração total:  8 Nome do objeto:  CODEP
Tipo de objeto:  Organização Nome do objeto:  Secretária SEN
Tipo de objeto:  Cargo Nome do objeto:  Comunicações informais
Tipo de objeto:  Documento
Descrição:  email. ligações. pedido verbal Nome do objeto:  Justificativa devolvida a Unidade
Tipo de objeto:  Evento Nome do objeto:  Secretária SEN
Tipo de objeto:  Cargo Nome do objeto:  Unidade demandante
Tipo de objeto:  Organização Nome do objeto:  Devolver à Unidade
Tipo de objeto:  Atividade