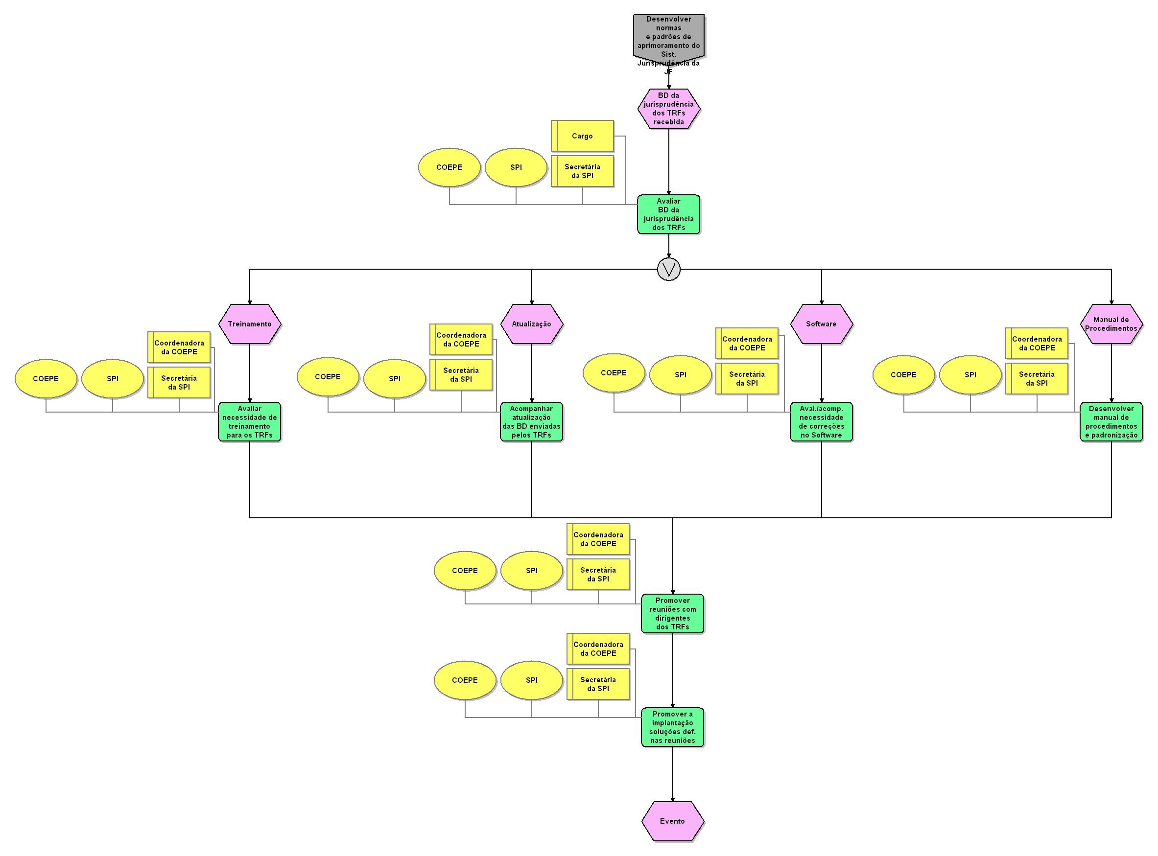
Desenvolver normas e padrões de aprimoramento do Sist. Jurisprudência da JF

Nível Tipo de modelo Grupo Modelo pai Zoom
3 Processo detalhado CADEIA DE VALOR 02. Gerir informação 25 50 75 100
Nome do objeto:  SPI
Tipo de objeto:  Organização
Descrição:  Secretária de Pesquisa e Informações Juridicas Nome do objeto:  Aval./acomp. necessidade de correções no Software
Tipo de objeto:  Atividade
Descrição:  Avaliar e acompanhar a necessidade de correções no Software Nome do objeto:  Acompanhar atualização das BD enviadas pelos TRFs
Tipo de objeto:  Atividade Nome do objeto:  Secretária da SPI
Tipo de objeto:  Cargo Nome do objeto:  COEPE
Tipo de objeto:  Organização
Descrição:  Coordenadoria de Pesquisa e Informação Estratégicas Nome do objeto:  COEPE
Tipo de objeto:  Organização
Descrição:  Coordenadoria de Pesquisa e Informação Estratégicas Nome do objeto:  SPI
Tipo de objeto:  Organização
Descrição:  Secretária de Pesquisa e Informações Juridicas Nome do objeto:  Coordenadora da COEPE
Tipo de objeto:  Cargo Nome do objeto:  Cargo
Tipo de objeto:  Cargo Nome do objeto:  Promover a implantação soluções def. nas reuniões
Tipo de objeto:  Atividade
Descrição:  Promover a implantação das soluções definidas nas reuniões Nome do objeto:  COEPE
Tipo de objeto:  Organização
Descrição:  Coordenadoria de Pesquisa e Informação Estratégicas Nome do objeto:  Desenvolver normas e padrões de aprimoramento do Sist. Jurisprudência da JF
Tipo de objeto:  Interface de processos Nome do objeto:  COEPE
Tipo de objeto:  Organização
Descrição:  Coordenadoria de Pesquisa e Informação Estratégicas Nome do objeto:  Coordenadora da COEPE
Tipo de objeto:  Cargo Nome do objeto:  Software
Tipo de objeto:  Evento Nome do objeto:  Coordenadora da COEPE
Tipo de objeto:  Cargo Nome do objeto:  Desenvolver manual de procedimentos e padronização
Tipo de objeto:  Atividade Nome do objeto:  Atualização
Tipo de objeto:  Evento Nome do objeto:  Treinamento
Tipo de objeto:  Evento Nome do objeto:  Coordenadora da COEPE
Tipo de objeto:  Cargo Nome do objeto:  COEPE
Tipo de objeto:  Organização
Descrição:  Coordenadoria de Pesquisa e Informação Estratégicas Nome do objeto:  Secretária da SPI
Tipo de objeto:  Cargo Nome do objeto:  COEPE
Tipo de objeto:  Organização
Descrição:  Coordenadoria de Pesquisa e Informação Estratégicas Nome do objeto:  Secretária da SPI
Tipo de objeto:  Cargo Nome do objeto:  SPI
Tipo de objeto:  Organização
Descrição:  Secretária de Pesquisa e Informações Juridicas Nome do objeto:  SPI
Tipo de objeto:  Organização
Descrição:  Secretária de Pesquisa e Informações Juridicas Nome do objeto:  COEPE
Tipo de objeto:  Organização
Descrição:  Coordenadoria de Pesquisa e Informação Estratégicas Nome do objeto:  Coordenadora da COEPE
Tipo de objeto:  Cargo Nome do objeto:  Secretária da SPI
Tipo de objeto:  Cargo Nome do objeto:  SPI
Tipo de objeto:  Organização
Descrição:  Secretária de Pesquisa e Informações Juridicas Nome do objeto:  Evento
Tipo de objeto:  Evento Nome do objeto:  Secretária da SPI
Tipo de objeto:  Cargo Nome do objeto:  Lógica OU
Tipo de objeto:  Regra OU Nome do objeto:  Secretária da SPI
Tipo de objeto:  Cargo Nome do objeto:  Promover reuniões com dirigentes dos TRFs
Tipo de objeto:  Atividade Nome do objeto:  Avaliar BD da jurisprudência dos TRFs
Tipo de objeto:  Atividade Nome do objeto:  Coordenadora da COEPE
Tipo de objeto:  Cargo Nome do objeto:  BD da jurisprudência dos TRFs recebida
Tipo de objeto:  Evento Nome do objeto:  Avaliar necessidade de treinamento para os TRFs
Tipo de objeto:  Atividade Nome do objeto:  Secretária da SPI
Tipo de objeto:  Cargo Nome do objeto:  Manual de Procedimentos
Tipo de objeto:  Evento Nome do objeto:  SPI
Tipo de objeto:  Organização
Descrição:  Secretária de Pesquisa e Informações Juridicas Nome do objeto:  SPI
Tipo de objeto:  Organização
Descrição:  Secretária de Pesquisa e Informações Juridicas