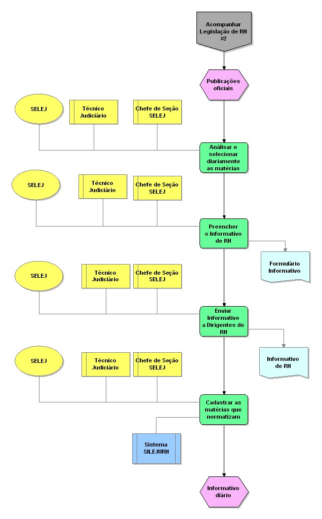
Acompanhar Legislação de RH #2

Nível Tipo de modelo Grupo Modelo pai Zoom
3 Processo detalhado CADEIA DE VALOR 02. Gerir informação 25 50 75 100
Nome do objeto:  Análisar e selecionar diariamente as matérias
Tipo de objeto:  Atividade
Descrição:  Òrgãos previamente determinados:  DOU - Seção I:  Atos do Congresso. Poder Legislativo. Executivo e Judiciário. da Presidência da República. Ministérios da Fazenda. Previdências Social. Planejamento. Or...
Tempo de processamento:  3
Duração total:  3 Nome do objeto:  Preencher o Informativo de RH
Tipo de objeto:  Atividade
Tempo de processamento:  1
Duração total:  1 Nome do objeto:  Publicações oficiais
Tipo de objeto:  Evento
Descrição:  Diário Oficial da União (Seção I e II) Diário da Justiça Nome do objeto:  SELEJ
Tipo de objeto:  Organização Nome do objeto:  Técnico Judiciário
Tipo de objeto:  Cargo Nome do objeto:  Informativo de RH
Tipo de objeto:  Documento Nome do objeto:  Cadastrar as matérias que normatizam
Tipo de objeto:  Atividade
Tempo de processamento:  1
Duração total:  1 Nome do objeto:  Técnico Judiciário
Tipo de objeto:  Cargo Nome do objeto:  Acompanhar Legislação de RH #2
Tipo de objeto:  Interface de processos Nome do objeto:  Informativo diário
Tipo de objeto:  Evento Nome do objeto:  SELEJ
Tipo de objeto:  Organização Nome do objeto:  SELEJ
Tipo de objeto:  Organização Nome do objeto:  Formulário Informativo
Tipo de objeto:  Documento Nome do objeto:  Técnico Judiciário
Tipo de objeto:  Cargo Nome do objeto:  Chefe de Seção SELEJ
Tipo de objeto:  Cargo Nome do objeto:  Chefe de Seção SELEJ
Tipo de objeto:  Cargo Nome do objeto:  SELEJ
Tipo de objeto:  Organização Nome do objeto:  Enviar Informativo a Dirigentes de RH
Tipo de objeto:  Atividade
Descrição:  Enviar a grupo de interessados
Tempo de processamento:  0,1
Duração total:  0,1 Nome do objeto:  Sistema SILEJURH
Tipo de objeto:  Sistema de TI
Descrição:  Sistema de Legislação e Jurisprudência de RH - SILEJURH Nome do objeto:  Chefe de Seção SELEJ
Tipo de objeto:  Cargo Nome do objeto:  Chefe de Seção SELEJ
Tipo de objeto:  Cargo Nome do objeto:  Técnico Judiciário
Tipo de objeto:  Cargo