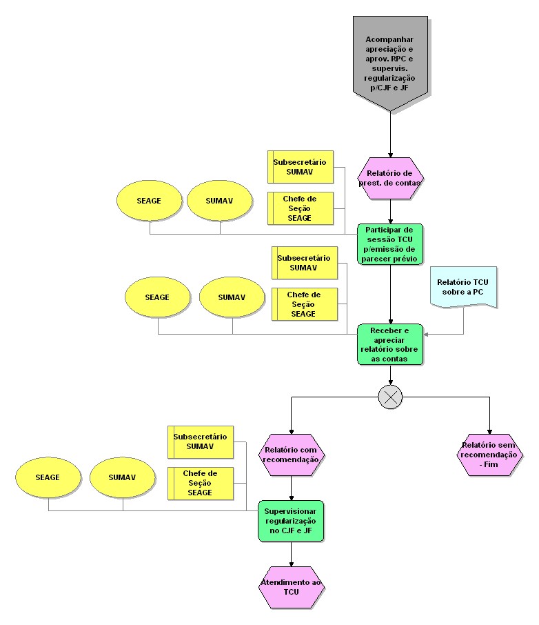
Acompanhar apreciação e aprov. RPC e supervis. regularização p_CJF e JF

Nível Tipo de modelo Grupo Modelo pai Zoom
3 Processo detalhado CADEIA DE VALOR 06.Supervisionar _ avaliar 25 50 75 100
Nome do objeto:  SEAGE
Tipo de objeto:  Organização
Descrição:  SEAGE - Seção de Avaliação da Gestão Nome do objeto:  Receber e apreciar relatório sobre as contas
Tipo de objeto:  Atividade Nome do objeto:  SUMAV
Tipo de objeto:  Organização
Descrição:  SUMAV - Subsecretaria de Monitoramento e Avaliação da Gestão Nome do objeto:  SEAGE
Tipo de objeto:  Organização
Descrição:  SEAGE - Seção de Avaliação da Gestão Nome do objeto:  Relatório com recomendação
Tipo de objeto:  Evento Nome do objeto:  Chefe de Seção SEAGE
Tipo de objeto:  Cargo Nome do objeto:  Relatório TCU sobre a PC
Tipo de objeto:  Documento
Descrição:  TCU - Tribunal de Contas da União PC - Prestação de contas Nome do objeto:  SUMAV
Tipo de objeto:  Organização
Descrição:  SUMAV - Subsecretaria de Monitoramento e Avaliação da Gestão Nome do objeto:  SUMAV
Tipo de objeto:  Organização
Descrição:  SUMAV - Subsecretaria de Monitoramento e Avaliação da Gestão Nome do objeto:  SEAGE
Tipo de objeto:  Organização
Descrição:  SEAGE - Seção de Avaliação da Gestão Nome do objeto:  Acompanhar apreciação e aprov. RPC e supervis. regularização p/CJF e JF
Tipo de objeto:  Interface de processos Nome do objeto:  Chefe de Seção SEAGE
Tipo de objeto:  Cargo Nome do objeto:  Atendimento ao TCU
Tipo de objeto:  Evento Nome do objeto:  Supervisionar regularização no CJF e JF
Tipo de objeto:  Atividade
Descrição:  CJF - Conselho da Justiça Federal JF - Justiça Federal Obs.:  Supervisionar ao longo do exercício seguinte. para subsidiar a prestação de contas futura Nome do objeto:  Subsecretário SUMAV
Tipo de objeto:  Cargo Nome do objeto:  Lógica OU Exclusivo
Tipo de objeto:  Regra OU exclusivo Nome do objeto:  Relatório de prest. de contas
Tipo de objeto:  Evento
Descrição:  RPC - Relatório de prestação de contas TCU - Tribunalde Contas da União CN - Congresso Nacional Nome do objeto:  Relatório sem recomendação - Fim
Tipo de objeto:  Evento Nome do objeto:  Subsecretário SUMAV
Tipo de objeto:  Cargo Nome do objeto:  Subsecretário SUMAV
Tipo de objeto:  Cargo Nome do objeto:  Chefe de Seção SEAGE
Tipo de objeto:  Cargo Nome do objeto:  Participar de sessão TCU p/emissão de parecer prévio
Tipo de objeto:  Atividade
Descrição:  TCU - Tribunalde Contas da União Obs.:  Emissão de parecer prévio pelo TCU