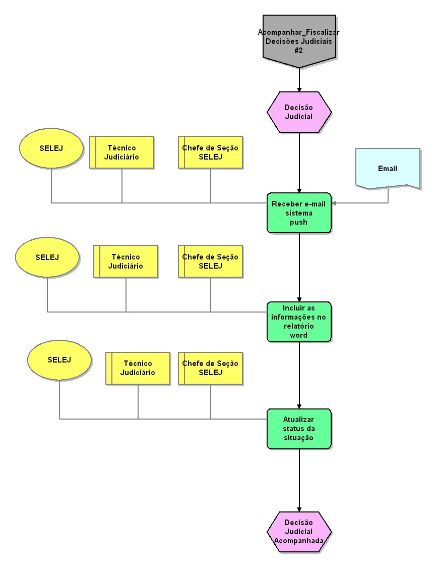
Acompanhar_ Fiscalizar Decisões Judiciais #2

Nível Tipo de modelo Grupo Modelo pai Zoom
3 Processo detalhado CADEIA DE VALOR 06.Supervisionar _ avaliar 25 50 75 100
Nome do objeto:  SELEJ
Tipo de objeto:  Organização Nome do objeto:  SELEJ
Tipo de objeto:  Organização Nome do objeto:  Chefe de Seção SELEJ
Tipo de objeto:  Cargo Nome do objeto:  Receber e-mail sistema push
Tipo de objeto:  Atividade
Tempo de processamento:  0,2
Duração total:  0,2 Nome do objeto:  Técnico Judiciário
Tipo de objeto:  Cargo Nome do objeto:  Chefe de Seção SELEJ
Tipo de objeto:  Cargo Nome do objeto:  Decisão Judicial Acompanhada
Tipo de objeto:  Evento
Descrição:  Atualização de datas Nome do objeto:  Técnico Judiciário
Tipo de objeto:  Cargo Nome do objeto:  Técnico Judiciário
Tipo de objeto:  Cargo Nome do objeto:  Email
Tipo de objeto:  Documento Nome do objeto:  Chefe de Seção SELEJ
Tipo de objeto:  Cargo Nome do objeto:  Acompanhar_Fiscalizar Decisões Judiciais #2
Tipo de objeto:  Interface de processos Nome do objeto:  Incluir as informações no relatório word
Tipo de objeto:  Atividade
Tempo de processamento:  0,2
Duração total:  0,2 Nome do objeto:  Atualizar status da situação
Tipo de objeto:  Atividade
Descrição:  Relatório excel
Tempo de processamento:  0,2
Duração total:  0,2 Nome do objeto:  SELEJ
Tipo de objeto:  Organização Nome do objeto:  Decisão Judicial
Tipo de objeto:  Evento
Descrição:  Relatórios e sistema push