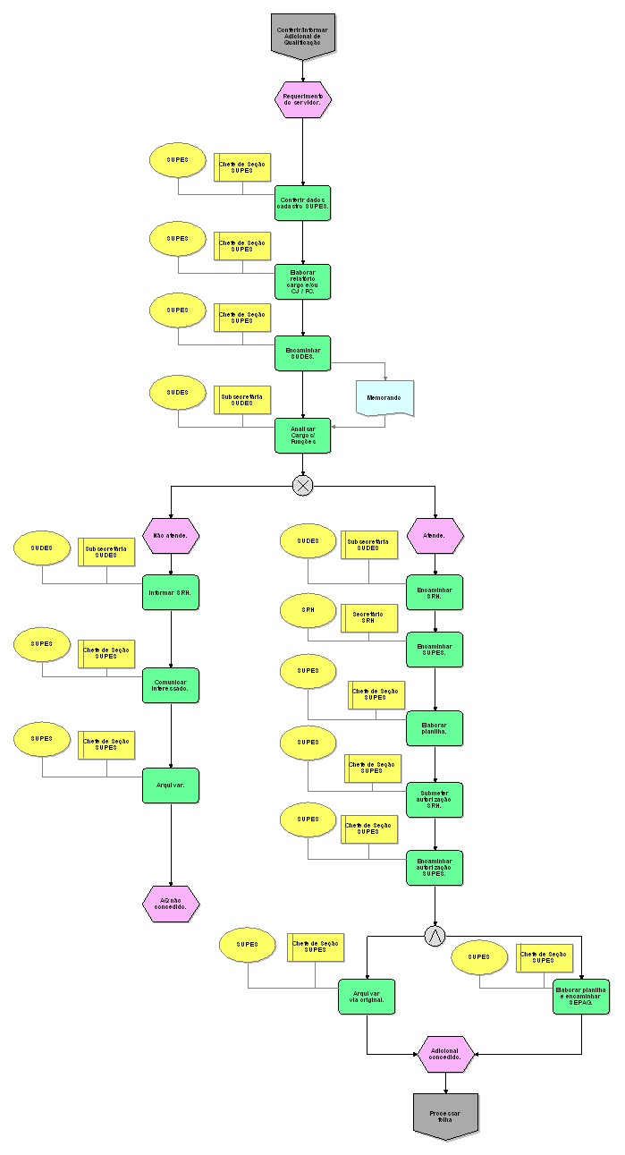
Conferir_informar Adicional de Qualificação

Nível Tipo de modelo Grupo Modelo pai Zoom
3 Processo detalhado CADEIA DE VALOR 09. Gerir Administrativo do CJF 25 50 75 100
Nome do objeto:  Conferir dados cadastro SUPES.
Tipo de objeto:  Atividade
Tempo de processamento:  0,33
Duração total:  0,33 Nome do objeto:  SUPES
Tipo de objeto:  Organização Nome do objeto:  Adicional concedido.
Tipo de objeto:  Evento Nome do objeto:  AQ não concedido.
Tipo de objeto:  Evento Nome do objeto:  SUDES
Tipo de objeto:  Organização Nome do objeto:  SUDES
Tipo de objeto:  Organização Nome do objeto:  Chefe de Seção SUPES
Tipo de objeto:  Cargo Nome do objeto:  Não atende.
Tipo de objeto:  Evento Nome do objeto:  Chefe de Seção SUPES
Tipo de objeto:  Cargo Nome do objeto:  Analisar Cargos/ Funções
Tipo de objeto:  Atividade
Tempo de processamento:  8
Duração total:  8 Nome do objeto:  Atende.
Tipo de objeto:  Evento Nome do objeto:  Conferir/Informar Adicional de Qualificação
Tipo de objeto:  Interface de processos Nome do objeto:  Secretário SRH
Tipo de objeto:  Cargo Nome do objeto:  Encaminhar SRH.
Tipo de objeto:  Atividade
Tempo de processamento:  0,08
Duração total:  0,08 Nome do objeto:  Encaminhar SUPES.
Tipo de objeto:  Atividade
Tempo de processamento:  0,08
Duração total:  0,08 Nome do objeto:  Chefe de Seção SUPES
Tipo de objeto:  Cargo Nome do objeto:  Arquivar.
Tipo de objeto:  Atividade
Tempo de processamento:  0,08
Duração total:  0,08 Nome do objeto:  Chefe de Seção SUPES
Tipo de objeto:  Cargo Nome do objeto:  SUPES
Tipo de objeto:  Organização Nome do objeto:  SUPES
Tipo de objeto:  Organização Nome do objeto:  Encaminhar SUDES.
Tipo de objeto:  Atividade
Tempo de processamento:  0,08
Duração total:  0,08 Nome do objeto:  Chefe de Seção SUPES
Tipo de objeto:  Cargo Nome do objeto:  SUDES
Tipo de objeto:  Organização Nome do objeto:  Encaminhar autorização SUPES.
Tipo de objeto:  Atividade
Tempo de processamento:  0,08
Duração total:  0,08 Nome do objeto:  Chefe de Seção SUPES
Tipo de objeto:  Cargo Nome do objeto:  Processar folha
Tipo de objeto:  Interface de processos Nome do objeto:  Elaborar planilha.
Tipo de objeto:  Atividade
Tempo de processamento:  1
Duração total:  1 Nome do objeto:  Lógica E
Tipo de objeto:  Regra E Nome do objeto:  Requerimento do servidor.
Tipo de objeto:  Evento Nome do objeto:  Subsecretária SUDES
Tipo de objeto:  Cargo Nome do objeto:  SUPES
Tipo de objeto:  Organização Nome do objeto:  Chefe de Seção SUPES
Tipo de objeto:  Cargo Nome do objeto:  Arquivar via original.
Tipo de objeto:  Atividade
Tempo de processamento:  0,08
Duração total:  0,08 Nome do objeto:  Subsecretária SUDES
Tipo de objeto:  Cargo Nome do objeto:  Comunicar interessado.
Tipo de objeto:  Atividade
Tempo de processamento:  0,16
Duração total:  0,16 Nome do objeto:  SUPES
Tipo de objeto:  Organização Nome do objeto:  SRH
Tipo de objeto:  Organização Nome do objeto:  SUPES
Tipo de objeto:  Organização Nome do objeto:  SUPES
Tipo de objeto:  Organização Nome do objeto:  SUPES
Tipo de objeto:  Organização Nome do objeto:  SUPES
Tipo de objeto:  Organização Nome do objeto:  Submeter autorização SRH.
Tipo de objeto:  Atividade
Tempo de processamento:  0,08
Duração total:  0,08 Nome do objeto:  Elaborar relatório cargo e/ou CJ / FC.
Tipo de objeto:  Atividade
Tempo de processamento:  0,5
Duração total:  0,5 Nome do objeto:  Chefe de Seção SUPES
Tipo de objeto:  Cargo Nome do objeto:  Lógica OU Exclusivo
Tipo de objeto:  Regra OU exclusivo Nome do objeto:  SUPES
Tipo de objeto:  Organização Nome do objeto:  Chefe de Seção SUPES
Tipo de objeto:  Cargo Nome do objeto:  Subsecretária SUDES
Tipo de objeto:  Cargo Nome do objeto:  Elaborar planilha e encaminhar SEPAG.
Tipo de objeto:  Atividade
Tempo de processamento:  1
Duração total:  1 Nome do objeto:  Chefe de Seção SUPES
Tipo de objeto:  Cargo Nome do objeto:  Memorando
Tipo de objeto:  Documento Nome do objeto:  Informar SRH.
Tipo de objeto:  Atividade
Tempo de processamento:  1
Duração total:  1