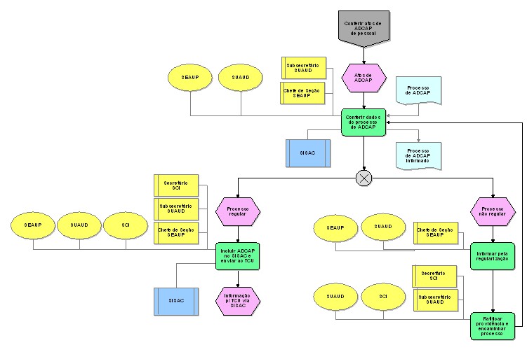
Conferir atos de ADCAP de pessoal

Nível Tipo de modelo Grupo Modelo pai Zoom
3 Processo detalhado CADEIA DE VALOR 09. Gerir Administrativo do CJF 25 50 75 100
Nome do objeto:  SUAUD
Tipo de objeto:  Organização
Descrição:  SUAUD - Subsecretaria de Auditoria Nome do objeto:  Processo de ADCAP
Tipo de objeto:  Documento
Descrição:  ADCAP - (processo de) Admissão. desligamento. concessão de aposentadoria e pensão Nome do objeto:  Chefe de Seção SEAUP
Tipo de objeto:  Cargo Nome do objeto:  SCI
Tipo de objeto:  Organização Nome do objeto:  SUAUD
Tipo de objeto:  Organização
Descrição:  SUAUD - Subsecretaria de Auditoria Nome do objeto:  Processo de ADCAP informado
Tipo de objeto:  Documento
Descrição:  ADCAP - (processo de) Admissão. desligamento. concessão de aposentadoria e pensão Nome do objeto:  Chefe de Seção SEAUP
Tipo de objeto:  Cargo Nome do objeto:  SEAUP
Tipo de objeto:  Organização
Descrição:  SEAUP - Seção de Auditoria em Despesa com Pessoal Nome do objeto:  Subsecretário SUAUD
Tipo de objeto:  Cargo Nome do objeto:  SUAUD
Tipo de objeto:  Organização
Descrição:  SUAUD - Subsecretaria de Auditoria Nome do objeto:  SISAC
Tipo de objeto:  Sistema de TI Nome do objeto:  Subsecretário SUAUD
Tipo de objeto:  Cargo Nome do objeto:  SEAUP
Tipo de objeto:  Organização
Descrição:  SEAUP - Seção de Auditoria em Despesa com Pessoal Nome do objeto:  Atos de ADCAP
Tipo de objeto:  Evento
Descrição:  ADCAP - (processo de) Admissão. desligamento. concessão de aposentadoria e pensão Nome do objeto:  Processo regular
Tipo de objeto:  Evento Nome do objeto:  Conferir dados do processo de ADCAP
Tipo de objeto:  Atividade
Descrição:  ADCAP - (processo de) Admissão. desligamento. concessão de aposentadoria e pensão Nome do objeto:  Secretário SCI
Tipo de objeto:  Cargo Nome do objeto:  Informação p/ TCU via SISAC
Tipo de objeto:  Evento Nome do objeto:  Conferir atos de ADCAP de pessoal
Tipo de objeto:  Interface de processos Nome do objeto:  Processo não regular
Tipo de objeto:  Evento Nome do objeto:  SEAUP
Tipo de objeto:  Organização
Descrição:  SEAUP - Seção de Auditoria em Despesa com Pessoal Nome do objeto:  Subsecretário SUAUD
Tipo de objeto:  Cargo Nome do objeto:  SUAUD
Tipo de objeto:  Organização
Descrição:  SUAUD - Subsecretaria de Auditoria Nome do objeto:  Chefe de Seção SEAUP
Tipo de objeto:  Cargo Nome do objeto:  Informar pela regularização
Tipo de objeto:  Atividade Nome do objeto:  Lógica OU Exclusivo
Tipo de objeto:  Regra OU exclusivo Nome do objeto:  Incluir ADCAP no SISAC e enviar ao TCU
Tipo de objeto:  Atividade
Descrição:  ADCAP - (processo de) Admissão. desligamento. concessão de aposentadoria e pensão SISAC - Sistema de registro e apreciação de atos de admissão e concessão TCU - Tribunal de Contas da União Nome do objeto:  Ratificar providência e encaminhar processo
Tipo de objeto:  Atividade Nome do objeto:  Secretário SCI
Tipo de objeto:  Cargo Nome do objeto:  SISAC
Tipo de objeto:  Sistema de TI Nome do objeto:  SCI
Tipo de objeto:  Organização