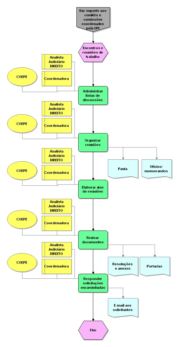
Dar suporte aos comitês e comissões coordenados pela SPI

Nível Tipo de modelo Grupo Modelo pai Zoom
3 Processo detalhado CADEIA DE VALOR 05. Coordenar implantação _ orientar 25 50 75 100
Nome do objeto:  Analista Judiciário DIREITO
Tipo de objeto:  Cargo Nome do objeto:  COEPE
Tipo de objeto:  Organização
Descrição:  Coordenadoria de Pesquisa e Informação Estratégicas Nome do objeto:  Elaborar atas de reuniões
Tipo de objeto:  Atividade Nome do objeto:  Coordenadora
Tipo de objeto:  Cargo Nome do objeto:  Analista Judiciário DIREITO
Tipo de objeto:  Cargo Nome do objeto:  Encontros e reuniões de trabalho
Tipo de objeto:  Evento Nome do objeto:  Organizar reuniões
Tipo de objeto:  Atividade Nome do objeto:  Ofícios/ memorandos
Tipo de objeto:  Documento
Descrição:  Ofícios aos TRFs e memorandos internos Nome do objeto:  Analista Judiciário DIREITO
Tipo de objeto:  Cargo Nome do objeto:  Coordenadora
Tipo de objeto:  Cargo Nome do objeto:  COEPE
Tipo de objeto:  Organização
Descrição:  Coordenadoria de Pesquisa e Informação Estratégicas Nome do objeto:  Dar suporte aos comitês e comissões coordenados pela SPI
Tipo de objeto:  Interface de processos Nome do objeto:  COEPE
Tipo de objeto:  Organização
Descrição:  Coordenadoria de Pesquisa e Informação Estratégicas Nome do objeto:  COEPE
Tipo de objeto:  Organização
Descrição:  Coordenadoria de Pesquisa e Informação Estratégicas Nome do objeto:  E-mail aos solicitantes
Tipo de objeto:  Documento Nome do objeto:  Resoluções e anexos
Tipo de objeto:  Documento Nome do objeto:  Pauta
Tipo de objeto:  Documento Nome do objeto:  Portarias
Tipo de objeto:  Documento Nome do objeto:  Analista Judiciário DIREITO
Tipo de objeto:  Cargo Nome do objeto:  COEPE
Tipo de objeto:  Organização
Descrição:  Coordenadoria de Pesquisa e Informação Estratégicas Nome do objeto:  Coordenadora
Tipo de objeto:  Cargo Nome do objeto:  Revisar documentos
Tipo de objeto:  Atividade Nome do objeto:  Coordenadora
Tipo de objeto:  Cargo Nome do objeto:  Administrar listas de discussões
Tipo de objeto:  Atividade
Descrição:  Solicitar criação de listas à Secretaria de Tecnologia da Informação e Comunicações Nome do objeto:  Analista Judiciário DIREITO
Tipo de objeto:  Cargo Nome do objeto:  Fim
Tipo de objeto:  Evento Nome do objeto:  Responder solicitações encaminhadas
Tipo de objeto:  Atividade
Descrição:  Responder às solicitações encaminhadas à lista e que se destinam a outros setores Nome do objeto:  Coordenadora
Tipo de objeto:  Cargo