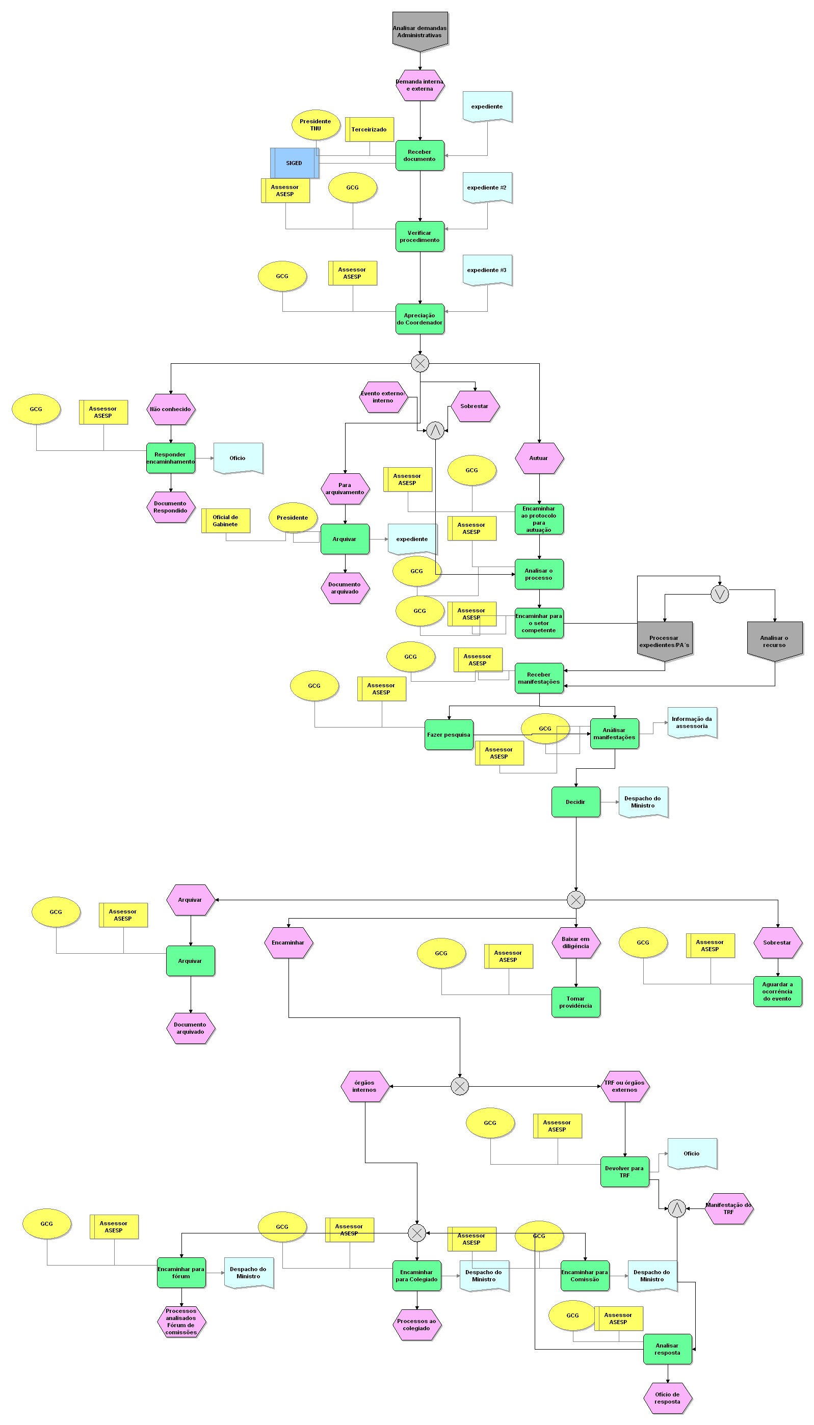
Analisar demandas Administrativas #2

Nível Tipo de modelo Grupo Modelo pai Zoom
3 Processo detalhado CADEIA DE VALOR 04. Normatizar_ uniformizar 25 50 75 100
Nome do objeto:  Oficial de Gabinete
Tipo de objeto:  Cargo Nome do objeto:  Assessor ASESP
Tipo de objeto:  Cargo Nome do objeto:  Processar expedientes/PA´s
Tipo de objeto:  Interface de processos Nome do objeto:  GCG
Tipo de objeto:  Organização Nome do objeto:  Análisar manifestações
Tipo de objeto:  Atividade
Tempo de processamento:  1
Duração total:  1 Nome do objeto:  Baixar em diligência
Tipo de objeto:  Evento Nome do objeto:  Decidir
Tipo de objeto:  Atividade
Descrição:  Colegiado do CJF Fórum de Corregedores Comissão de cálculo
Tempo de processamento:  0,03
Duração total:  0,03 Nome do objeto:  Autuar
Tipo de objeto:  Evento Nome do objeto:  Documento arquivado
Tipo de objeto:  Evento Nome do objeto:  expediente
Tipo de objeto:  Documento Nome do objeto:  Assessor ASESP
Tipo de objeto:  Cargo Nome do objeto:  GCG
Tipo de objeto:  Organização Nome do objeto:  Demanda interna e externa
Tipo de objeto:  Evento Nome do objeto:  órgãos internos
Tipo de objeto:  Evento
Descrição:  Colegiado do CJF Fórum dos corregedores Comissão de Cálculo Nome do objeto:  GCG
Tipo de objeto:  Organização Nome do objeto:  Receber manifestações
Tipo de objeto:  Atividade
Tempo de processamento:  0,5
Duração total:  0,5 Nome do objeto:  Assessor ASESP
Tipo de objeto:  Cargo Nome do objeto:  Apreciação do Coordenador
Tipo de objeto:  Atividade
Tempo de processamento:  0,16
Duração total:  0,16 Nome do objeto:  Assessor ASESP
Tipo de objeto:  Cargo Nome do objeto:  Assessor ASESP
Tipo de objeto:  Cargo Nome do objeto:  Presidente TNU
Tipo de objeto:  Organização Nome do objeto:  Assessor ASESP
Tipo de objeto:  Cargo Nome do objeto:  Assessor ASESP
Tipo de objeto:  Cargo Nome do objeto:  Não conhecido
Tipo de objeto:  Evento Nome do objeto:  GCG
Tipo de objeto:  Organização Nome do objeto:  GCG
Tipo de objeto:  Organização Nome do objeto:  GCG
Tipo de objeto:  Organização Nome do objeto:  Verificar procedimento
Tipo de objeto:  Atividade
Tempo de processamento:  0,25
Duração total:  0,25 Nome do objeto:  GCG
Tipo de objeto:  Organização Nome do objeto:  GCG
Tipo de objeto:  Organização Nome do objeto:  Oficio
Tipo de objeto:  Documento Nome do objeto:  Despacho do Ministro
Tipo de objeto:  Documento Nome do objeto:  Terceirizado
Tipo de objeto:  Cargo Nome do objeto:  Despacho do Ministro
Tipo de objeto:  Documento Nome do objeto:  expediente #3
Tipo de objeto:  Documento Nome do objeto:  Manifestação do TRF
Tipo de objeto:  Evento Nome do objeto:  Arquivar
Tipo de objeto:  Atividade
Tempo de processamento:  0,16
Duração total:  0,16 Nome do objeto:  Assessor ASESP
Tipo de objeto:  Cargo Nome do objeto:  GCG
Tipo de objeto:  Organização Nome do objeto:  Arquivar
Tipo de objeto:  Atividade
Tempo de processamento:  0,08
Duração total:  0,08 Nome do objeto:  GCG
Tipo de objeto:  Organização Nome do objeto:  Encaminhar para o setor competente
Tipo de objeto:  Atividade
Descrição:  órgão interno ao CJF
Tempo de processamento:  0,16
Duração total:  0,16 Nome do objeto:  Analisar resposta
Tipo de objeto:  Atividade Nome do objeto:  Ofício de resposta
Tipo de objeto:  Evento Nome do objeto:  Assessor ASESP
Tipo de objeto:  Cargo Nome do objeto:  GCG
Tipo de objeto:  Organização Nome do objeto:  Despacho do Ministro
Tipo de objeto:  Documento Nome do objeto:  Assessor ASESP
Tipo de objeto:  Cargo Nome do objeto:  Tomar providência
Tipo de objeto:  Atividade
Descrição:  órgãos internos. TRF ou órgãos externos
Tempo de processamento:  0,5
Duração total:  0,5 Nome do objeto:  Evento externo/ interno
Tipo de objeto:  Evento Nome do objeto:  Processos analisados Fórum de comissões
Tipo de objeto:  Evento Nome do objeto:  Lógica OU Exclusivo
Tipo de objeto:  Regra OU exclusivo Nome do objeto:  Lógica E
Tipo de objeto:  Regra E Nome do objeto:  Lógica OU Exclusivo
Tipo de objeto:  Regra OU exclusivo Nome do objeto:  Lógica OU
Tipo de objeto:  Regra OU Nome do objeto:  Lógica E
Tipo de objeto:  Regra E Nome do objeto:  Assessor ASESP
Tipo de objeto:  Cargo Nome do objeto:  Documento Respondido
Tipo de objeto:  Evento
Descrição:  Ao interessado Nome do objeto:  Devolver para TRF
Tipo de objeto:  Atividade
Tempo de processamento:  0,16
Duração total:  0,16 Nome do objeto:  Sobrestar
Tipo de objeto:  Evento
Descrição:  Ministro julga que o assunto não é de sua competência Nome do objeto:  Analisar o processo
Tipo de objeto:  Atividade
Tempo de processamento:  3
Duração total:  3 Nome do objeto:  Analisar demandas Administrativas
Tipo de objeto:  Interface de processos Nome do objeto:  Processos ao colegiado
Tipo de objeto:  Evento Nome do objeto:  SIGED
Tipo de objeto:  Sistema de TI Nome do objeto:  Aguardar a ocorrência do evento
Tipo de objeto:  Atividade
Descrição:  Evento que deu causa ao sobrestamento Nome do objeto:  Assessor ASESP
Tipo de objeto:  Cargo Nome do objeto:  Fazer pesquisa
Tipo de objeto:  Atividade
Tempo de processamento:  1,5
Duração total:  1,5 Nome do objeto:  Documento arquivado
Tipo de objeto:  Evento
Descrição:  Arquivo setorial ou arquivo central Nome do objeto:  Sobrestar
Tipo de objeto:  Evento Nome do objeto:  Informação da assessoria
Tipo de objeto:  Documento
Descrição:  Para o Ministro Coordenador. parecer. despacho. manifestação Nome do objeto:  GCG
Tipo de objeto:  Organização Nome do objeto:  Assessor ASESP
Tipo de objeto:  Cargo Nome do objeto:  Arquivar
Tipo de objeto:  Evento Nome do objeto:  Encaminhar para Comissão
Tipo de objeto:  Atividade
Tempo de processamento:  0,16
Duração total:  0,16 Nome do objeto:  GCG
Tipo de objeto:  Organização Nome do objeto:  Encaminhar
Tipo de objeto:  Evento Nome do objeto:  Oficio
Tipo de objeto:  Documento Nome do objeto:  Responder encaminhamento
Tipo de objeto:  Atividade
Tempo de processamento:  0,08
Duração total:  0,08 Nome do objeto:  GCG
Tipo de objeto:  Organização Nome do objeto:  Lógica OU Exclusivo
Tipo de objeto:  Regra OU exclusivo Nome do objeto:  GCG
Tipo de objeto:  Organização Nome do objeto:  Analisar o recurso
Tipo de objeto:  Interface de processos Nome do objeto:  Presidente
Tipo de objeto:  Organização Nome do objeto:  Encaminhar ao protocolo para autuação
Tipo de objeto:  Atividade
Tempo de processamento:  0,16
Duração total:  0,16 Nome do objeto:  Encaminhar para Colegiado
Tipo de objeto:  Atividade
Tempo de processamento:  0,16
Duração total:  0,16 Nome do objeto:  Lógica OU Exclusivo
Tipo de objeto:  Regra OU exclusivo Nome do objeto:  Assessor ASESP
Tipo de objeto:  Cargo Nome do objeto:  Assessor ASESP
Tipo de objeto:  Cargo Nome do objeto:  Para arquivamento
Tipo de objeto:  Evento Nome do objeto:  expediente #2
Tipo de objeto:  Documento Nome do objeto:  GCG
Tipo de objeto:  Organização Nome do objeto:  Encaminhar para fórum
Tipo de objeto:  Atividade
Tempo de processamento:  0,16
Duração total:  0,16 Nome do objeto:  Assessor ASESP
Tipo de objeto:  Cargo Nome do objeto:  TRF ou órgãos externos
Tipo de objeto:  Evento Nome do objeto:  expediente
Tipo de objeto:  Documento Nome do objeto:  Despacho do Ministro
Tipo de objeto:  Documento Nome do objeto:  Receber documento
Tipo de objeto:  Atividade Nome do objeto:  Assessor ASESP
Tipo de objeto:  Cargo Nome do objeto:  GCG
Tipo de objeto:  Organização