Reembolso cargo efetivo

Nível Tipo de modelo Grupo Modelo pai Zoom
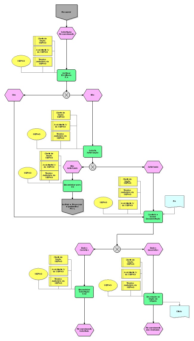
3 Processo detalhado CADEIA DE VALOR 09. Gerir Administrativo do CJF 25 50 75 100
Nome do objeto:  Encaminhar para SG
Tipo de objeto:  Atividade Nome do objeto:  Chefe de Seção SEPAG
Tipo de objeto:  Cargo Nome do objeto:  Dados Corretos
Tipo de objeto:  Evento Nome do objeto:  Instruir e Processar expedientes/ PA´s.
Tipo de objeto:  Interface de processos Nome do objeto:  Assistente IV da SEPAG
Tipo de objeto:  Cargo Nome do objeto:  Assistente IV da SEPAG
Tipo de objeto:  Cargo Nome do objeto:  Ressarcimento não realizado
Tipo de objeto:  Evento Nome do objeto:  SEPAG
Tipo de objeto:  Organização Nome do objeto:  Autorizado
Tipo de objeto:  Evento Nome do objeto:  Ressarcir
Tipo de objeto:  Interface de processos Nome do objeto:  Verificar Existência P.A
Tipo de objeto:  Atividade
Tempo de processamento:  0,33
Duração total:  0,33 Nome do objeto:  Chefe de Seção SEPAG
Tipo de objeto:  Cargo Nome do objeto:  Oficio
Tipo de objeto:  Documento Nome do objeto:  Devolução ao Órgão de Origem
Tipo de objeto:  Atividade
Tempo de processamento:  1
Duração total:  1 Nome do objeto:  Não Autorizado
Tipo de objeto:  Evento Nome do objeto:  Sim
Tipo de objeto:  Evento Nome do objeto:  Lógica OU Exclusivo
Tipo de objeto:  Regra OU exclusivo Nome do objeto:  Chefe de Seção SEPAG
Tipo de objeto:  Cargo Nome do objeto:  Assistente IV da SEPAG
Tipo de objeto:  Cargo Nome do objeto:  Encaminhar Solicitação SAD
Tipo de objeto:  Atividade
Tempo de processamento:  1
Duração total:  1 Nome do objeto:  Técnico Judiciário da SEPAG
Tipo de objeto:  Cargo Nome do objeto:  Técnico Judiciário da SEPAG
Tipo de objeto:  Cargo Nome do objeto:  PA
Tipo de objeto:  Documento
Descrição:  Processo Administrativo Nome do objeto:  Lógica OU Exclusivo
Tipo de objeto:  Regra OU exclusivo Nome do objeto:  Assistente IV da SEPAG
Tipo de objeto:  Cargo Nome do objeto:  Técnico Judiciário da SEPAG
Tipo de objeto:  Cargo Nome do objeto:  Dados Incorretos
Tipo de objeto:  Evento Nome do objeto:  Assistente IV da SEPAG
Tipo de objeto:  Cargo Nome do objeto:  Técnico Judiciário da SEPAG
Tipo de objeto:  Cargo Nome do objeto:  Assistente IV da SEPAG
Tipo de objeto:  Cargo Nome do objeto:  Conferir e Incluir Documentação
Tipo de objeto:  Atividade
Tempo de processamento:  1
Duração total:  1 Nome do objeto:  Chefe de Seção SEPAG
Tipo de objeto:  Cargo Nome do objeto:  Técnico Judiciário da SEPAG
Tipo de objeto:  Cargo Nome do objeto:  SEPAG
Tipo de objeto:  Organização Nome do objeto:  SEPAG
Tipo de objeto:  Organização Nome do objeto:  Ressarcimento Solicitado
Tipo de objeto:  Evento Nome do objeto:  SEPAG
Tipo de objeto:  Organização Nome do objeto:  Lógica OU Exclusivo
Tipo de objeto:  Regra OU exclusivo Nome do objeto:  Chefe de Seção SEPAG
Tipo de objeto:  Cargo Nome do objeto:  SEPAG
Tipo de objeto:  Organização Nome do objeto:  Solicita Autorização
Tipo de objeto:  Atividade
Descrição:  Com Emissão de Nota de Empenho Ordenador de Despesa
Tempo de processamento:  0,5
Duração total:  0,5 Nome do objeto:  Técnico Judiciário da SEPAG
Tipo de objeto:  Cargo Nome do objeto:  Não
Tipo de objeto:  Evento Nome do objeto:  SEPAG
Tipo de objeto:  Organização Nome do objeto:  Chefe de Seção SEPAG
Tipo de objeto:  Cargo Nome do objeto:  Solicitação Ressarcimento
Tipo de objeto:  Evento