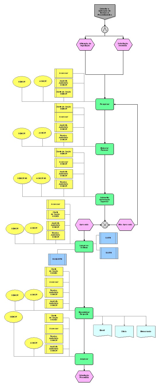
Orientar a Aplicação de Normas_ Procedimentos

Nível Tipo de modelo Grupo Modelo pai Zoom
3 Processo detalhado CADEIA DE VALOR 05. Coordenar implantação _ orientar 25 50 75 100
Nome do objeto:  Assessor
Tipo de objeto:  Cargo Nome do objeto:  ASNOR
Tipo de objeto:  Organização Nome do objeto:  SENOR
Tipo de objeto:  Organização Nome do objeto:  Assessor
Tipo de objeto:  Cargo Nome do objeto:  Pesquisar
Tipo de objeto:  Atividade
Tempo de processamento:  40
Duração total:  40 Nome do objeto:  Chefe de Seção SENOR
Tipo de objeto:  Cargo Nome do objeto:  Analista Judiciário SUNOR
Tipo de objeto:  Cargo Nome do objeto:  Técnico Judiciário SUNOR
Tipo de objeto:  Cargo Nome do objeto:  ASNOR #3
Tipo de objeto:  Organização Nome do objeto:  Aprovado
Tipo de objeto:  Evento Nome do objeto:  Chefe de Seção SENOR
Tipo de objeto:  Cargo Nome do objeto:  Analista Judiciário SUNOR
Tipo de objeto:  Cargo Nome do objeto:  Solicitação recebida
Tipo de objeto:  Evento Nome do objeto:  SILEJURH
Tipo de objeto:  Sistema de TI Nome do objeto:  Assessor
Tipo de objeto:  Cargo Nome do objeto:  Chefe de Seção SUDES
Tipo de objeto:  Cargo Nome do objeto:  Chefe de Seção SUDES
Tipo de objeto:  Cargo Nome do objeto:  Oficio
Tipo de objeto:  Documento Nome do objeto:  Assessor SUNOR
Tipo de objeto:  Cargo Nome do objeto:  Técnico Judiciário SUNOR
Tipo de objeto:  Cargo Nome do objeto:  SENOR
Tipo de objeto:  Organização Nome do objeto:  Email
Tipo de objeto:  Documento Nome do objeto:  Lançar no Sistema
Tipo de objeto:  Atividade
Tempo de processamento:  0,25
Duração total:  0,25 Nome do objeto:  Lógica OU Exclusivo
Tipo de objeto:  Regra OU exclusivo Nome do objeto:  Lógica E
Tipo de objeto:  Regra E Nome do objeto:  Analista Judiciário SUNOR
Tipo de objeto:  Cargo Nome do objeto:  SENOR #3
Tipo de objeto:  Organização Nome do objeto:  ASNOR
Tipo de objeto:  Organização Nome do objeto:  SARH
Tipo de objeto:  Sistema de TI Nome do objeto:  SENOR
Tipo de objeto:  Organização Nome do objeto:  Chefe de Seção SENOR
Tipo de objeto:  Cargo Nome do objeto:  SENOR
Tipo de objeto:  Organização Nome do objeto:  Alteração da legislação
Tipo de objeto:  Evento Nome do objeto:  SENOR
Tipo de objeto:  Organização Nome do objeto:  SIARH
Tipo de objeto:  Sistema de TI Nome do objeto:  Submeter Apreciação Superior
Tipo de objeto:  Atividade
Tempo de processamento:  0,5
Duração total:  0,5 Nome do objeto:  Orientar a Aplicação de Normas e Procedimentos
Tipo de objeto:  Interface de processos Nome do objeto:  Analista Judiciário SUNOR
Tipo de objeto:  Cargo Nome do objeto:  Chefe de Seção SUDES
Tipo de objeto:  Cargo Nome do objeto:  Analista Judiciário SUNOR
Tipo de objeto:  Cargo Nome do objeto:  Assessor
Tipo de objeto:  Cargo Nome do objeto:  Arquivar
Tipo de objeto:  Atividade
Descrição:  Arquivo Setorial
Tempo de processamento:  0,01
Duração total:  0,01 Nome do objeto:  Técnico Judiciário SUNOR
Tipo de objeto:  Cargo Nome do objeto:  Não Aprovado
Tipo de objeto:  Evento Nome do objeto:  ASNOR
Tipo de objeto:  Organização Nome do objeto:  Assessor
Tipo de objeto:  Cargo Nome do objeto:  Orientação Procedida
Tipo de objeto:  Evento Nome do objeto:  Técnico Judiciário SUNOR
Tipo de objeto:  Cargo Nome do objeto:  ASNOR
Tipo de objeto:  Organização Nome do objeto:  Elaborar Parecer
Tipo de objeto:  Atividade
Tempo de processamento:  16
Duração total:  16 Nome do objeto:  Analista Judiciário SUNOR
Tipo de objeto:  Cargo Nome do objeto:  Memorando
Tipo de objeto:  Documento Nome do objeto:  Técnico Judiciário SUNOR
Tipo de objeto:  Cargo Nome do objeto:  ASNOR
Tipo de objeto:  Organização Nome do objeto:  Encaminhar Resposta
Tipo de objeto:  Atividade
Tempo de processamento:  0,33
Duração total:  0,33