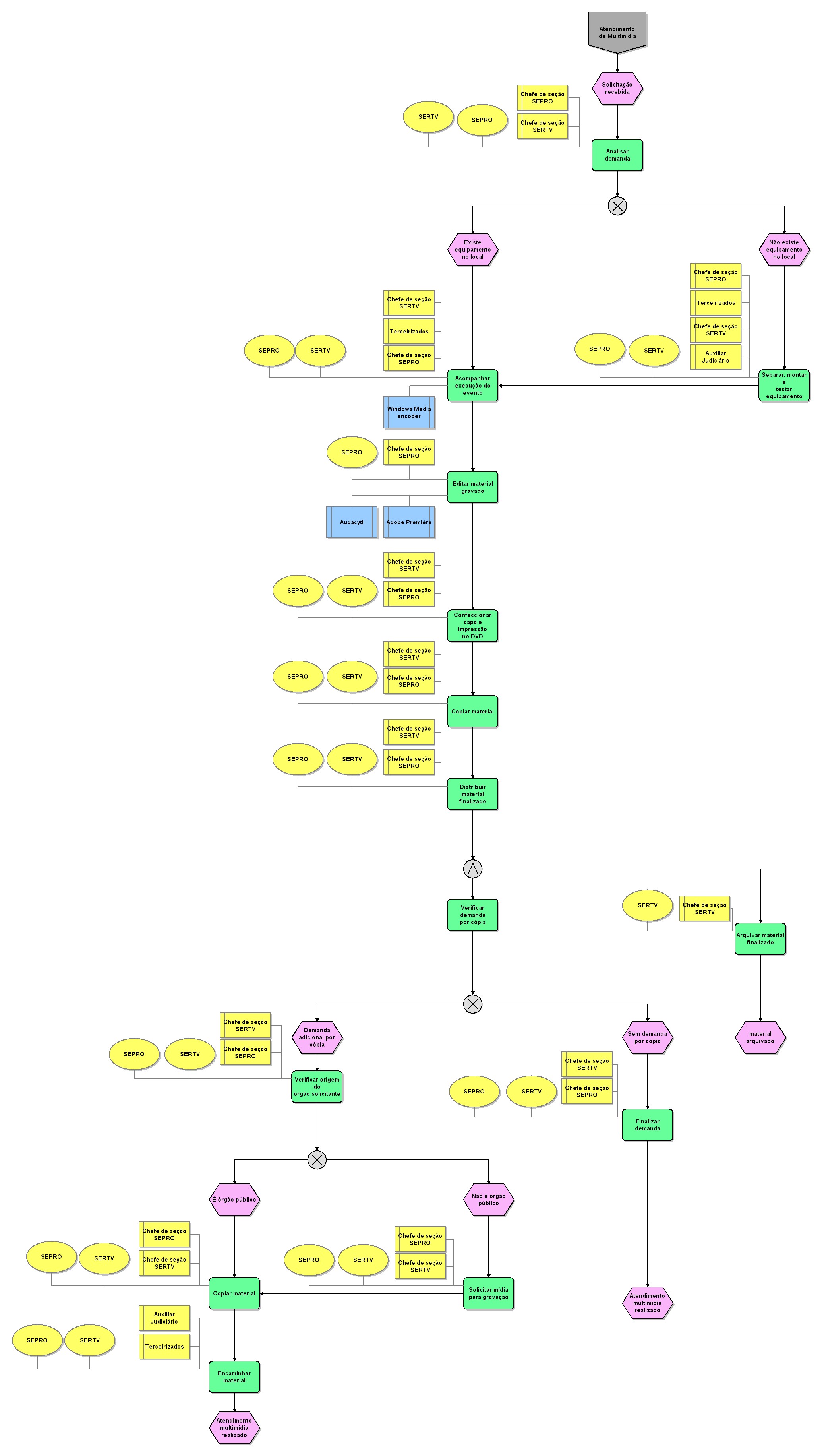
Atender Multimídia

Nível Tipo de modelo Grupo Modelo pai Zoom
3 Processo detalhado CADEIA DE VALOR 02. Gerir informação 25 50 75 100
Nome do objeto:  Chefe de seção SERTV
Tipo de objeto:  Cargo Nome do objeto:  SERTV
Tipo de objeto:  Organização
Descrição:  Seção de Rádio e TV Nome do objeto:  Encaminhar material
Tipo de objeto:  Atividade
Descrição:  Malote. email. correio. SEDEX. em mãos
Tempo de processamento:  0,32
Duração total:  0,32 Nome do objeto:  Chefe de seção SERTV
Tipo de objeto:  Cargo Nome do objeto:  Auxiliar Judiciário
Tipo de objeto:  Cargo Nome do objeto:  Copiar material
Tipo de objeto:  Atividade
Tempo de processamento:  0,32
Duração total:  0,32 Nome do objeto:  Solicitação recebida
Tipo de objeto:  Evento
Descrição:  Solicitação das diversas Secretarias do CJF para serviços de áudio. vídeo e fotografia. Nome do objeto:  SERTV
Tipo de objeto:  Organização
Descrição:  Seção de Rádio e TV Nome do objeto:  Chefe de seção SEPRO
Tipo de objeto:  Cargo Nome do objeto:  Lógica E
Tipo de objeto:  Regra E Nome do objeto:  Chefe de seção SERTV
Tipo de objeto:  Cargo Nome do objeto:  SERTV
Tipo de objeto:  Organização
Descrição:  Seção de Rádio e TV Nome do objeto:  SEPRO
Tipo de objeto:  Organização
Descrição:  Seção de Edição e Produção Nome do objeto:  Finalizar demanda
Tipo de objeto:  Atividade Nome do objeto:  Chefe de seção SERTV
Tipo de objeto:  Cargo Nome do objeto:  Atendimento de Multimídia
Tipo de objeto:  Interface de processos Nome do objeto:  Chefe de seção SERTV
Tipo de objeto:  Cargo Nome do objeto:  SERTV
Tipo de objeto:  Organização
Descrição:  Seção de Rádio e TV Nome do objeto:  Atendimento multimídia realizado
Tipo de objeto:  Evento Nome do objeto:  Existe equipamento no local
Tipo de objeto:  Evento Nome do objeto:  Arquivar material finalizado
Tipo de objeto:  Atividade
Descrição:  Decupagem e indexação do material
Tempo de processamento:  0,32
Duração total:  0,32 Nome do objeto:  É órgão público
Tipo de objeto:  Evento Nome do objeto:  SEPRO
Tipo de objeto:  Organização
Descrição:  Seção de Edição e Produção Nome do objeto:  Chefe de seção SEPRO
Tipo de objeto:  Cargo Nome do objeto:  Chefe de seção SERTV
Tipo de objeto:  Cargo Nome do objeto:  Adobe Première
Tipo de objeto:  Sistema de TI Nome do objeto:  Chefe de seção SERTV
Tipo de objeto:  Cargo Nome do objeto:  Chefe de seção SERTV
Tipo de objeto:  Cargo Nome do objeto:  SEPRO
Tipo de objeto:  Organização
Descrição:  Seção de Edição e Produção Nome do objeto:  SEPRO
Tipo de objeto:  Organização
Descrição:  Seção de Edição e Produção Nome do objeto:  Auxiliar Judiciário
Tipo de objeto:  Cargo Nome do objeto:  SEPRO
Tipo de objeto:  Organização
Descrição:  Seção de Edição e Produção Nome do objeto:  Chefe de seção SEPRO
Tipo de objeto:  Cargo Nome do objeto:  SEPRO
Tipo de objeto:  Organização
Descrição:  Seção de Edição e Produção Nome do objeto:  SERTV
Tipo de objeto:  Organização
Descrição:  Seção de Rádio e TV Nome do objeto:  Chefe de seção SERTV
Tipo de objeto:  Cargo Nome do objeto:  Chefe de seção SERTV
Tipo de objeto:  Cargo Nome do objeto:  Não existe equipamento no local
Tipo de objeto:  Evento Nome do objeto:  SEPRO
Tipo de objeto:  Organização
Descrição:  Seção de Edição e Produção Nome do objeto:  Chefe de seção SEPRO
Tipo de objeto:  Cargo Nome do objeto:  Chefe de seção SEPRO
Tipo de objeto:  Cargo Nome do objeto:  Distribuir material finalizado
Tipo de objeto:  Atividade
Descrição:  Para Biblioteca. os membros da mesa. em caso de congressos e para TNU ou SG. em caso de reunião da Turma ou Conselho.
Tempo de processamento:  0,32
Duração total:  0,32 Nome do objeto:  SERTV
Tipo de objeto:  Organização
Descrição:  Seção de Rádio e TV Nome do objeto:  Chefe de seção SEPRO
Tipo de objeto:  Cargo Nome do objeto:  Chefe de seção SEPRO
Tipo de objeto:  Cargo Nome do objeto:  Não é órgão público
Tipo de objeto:  Evento Nome do objeto:  Audacyti
Tipo de objeto:  Sistema de TI Nome do objeto:  Terceirizados
Tipo de objeto:  Cargo Nome do objeto:  Verificar origem do órgão solicitante
Tipo de objeto:  Atividade Nome do objeto:  material arquivado
Tipo de objeto:  Evento Nome do objeto:  Windows Media encoder
Tipo de objeto:  Sistema de TI Nome do objeto:  Lógica OU Exclusivo
Tipo de objeto:  Regra OU exclusivo Nome do objeto:  SERTV
Tipo de objeto:  Organização
Descrição:  Seção de Rádio e TV Nome do objeto:  Copiar material
Tipo de objeto:  Atividade
Tempo de processamento:  0,16
Duração total:  0,16 Nome do objeto:  Lógica OU Exclusivo
Tipo de objeto:  Regra OU exclusivo Nome do objeto:  Terceirizados
Tipo de objeto:  Cargo Nome do objeto:  Solicitar mídia para gravação
Tipo de objeto:  Atividade
Tempo de processamento:  0,16
Duração total:  0,16 Nome do objeto:  SERTV
Tipo de objeto:  Organização
Descrição:  Seção de Rádio e TV Nome do objeto:  Separar. montar e testar equipamento
Tipo de objeto:  Atividade
Tempo de processamento:  1
Duração total:  1 Nome do objeto:  Chefe de seção SERTV
Tipo de objeto:  Cargo Nome do objeto:  Analisar demanda
Tipo de objeto:  Atividade
Tempo de processamento:  0,03
Duração total:  0,03 Nome do objeto:  Chefe de seção SEPRO
Tipo de objeto:  Cargo Nome do objeto:  SEPRO
Tipo de objeto:  Organização
Descrição:  Seção de Edição e Produção Nome do objeto:  Terceirizados
Tipo de objeto:  Cargo Nome do objeto:  Editar material gravado
Tipo de objeto:  Atividade
Tempo de processamento:  56
Duração total:  56 Nome do objeto:  Atendimento multimídia realizado
Tipo de objeto:  Evento Nome do objeto:  Acompanhar execução do evento
Tipo de objeto:  Atividade
Tempo de processamento:  14
Duração total:  14 Nome do objeto:  SERTV
Tipo de objeto:  Organização
Descrição:  Seção de Rádio e TV Nome do objeto:  Confeccionar capa e impressão no DVD
Tipo de objeto:  Atividade
Tempo de processamento:  2
Duração total:  2 Nome do objeto:  Verificar demanda por cópia
Tipo de objeto:  Atividade Nome do objeto:  SERTV
Tipo de objeto:  Organização
Descrição:  Seção de Rádio e TV Nome do objeto:  Lógica OU Exclusivo
Tipo de objeto:  Regra OU exclusivo Nome do objeto:  Chefe de seção SEPRO
Tipo de objeto:  Cargo Nome do objeto:  Sem demanda por cópia
Tipo de objeto:  Evento Nome do objeto:  SERTV
Tipo de objeto:  Organização
Descrição:  Seção de Rádio e TV Nome do objeto:  SEPRO
Tipo de objeto:  Organização
Descrição:  Seção de Edição e Produção Nome do objeto:  Chefe de seção SEPRO
Tipo de objeto:  Cargo Nome do objeto:  Chefe de seção SEPRO
Tipo de objeto:  Cargo Nome do objeto:  Demanda adicional por cópia
Tipo de objeto:  Evento Nome do objeto:  SEPRO
Tipo de objeto:  Organização
Descrição:  Seção de Edição e Produção Nome do objeto:  SEPRO
Tipo de objeto:  Organização
Descrição:  Seção de Edição e Produção Nome do objeto:  SEPRO
Tipo de objeto:  Organização
Descrição:  Seção de Edição e Produção Nome do objeto:  SERTV
Tipo de objeto:  Organização
Descrição:  Seção de Rádio e TV