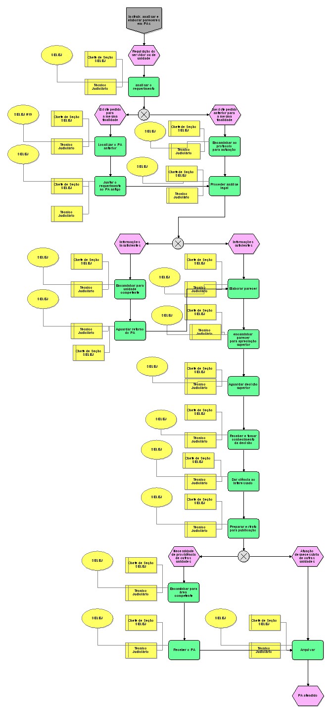
Instruir. analisar e elaborar pareceres em PAs

Nível Tipo de modelo Grupo Modelo pai Zoom
3 Processo detalhado CADEIA DE VALOR 09. Gerir Administrativo do CJF 25 50 75 100
Nome do objeto:  SELEJ
Tipo de objeto:  Organização Nome do objeto:  Técnico Judiciário
Tipo de objeto:  Cargo Nome do objeto:  Técnico Judiciário
Tipo de objeto:  Cargo Nome do objeto:  Técnico Judiciário
Tipo de objeto:  Cargo Nome do objeto:  Chefe de Seção SELEJ
Tipo de objeto:  Cargo Nome do objeto:  SELEJ #19
Tipo de objeto:  Organização Nome do objeto:  SELEJ
Tipo de objeto:  Organização Nome do objeto:  Técnico Judiciário
Tipo de objeto:  Cargo Nome do objeto:  SELEJ
Tipo de objeto:  Organização Nome do objeto:  Chefe de Seção SELEJ
Tipo de objeto:  Cargo Nome do objeto:  Chefe de Seção SELEJ
Tipo de objeto:  Cargo Nome do objeto:  Encaminhar para unidade competente
Tipo de objeto:  Atividade
Tempo de processamento:  0,25
Duração total:  0,25 Nome do objeto:  Técnico Judiciário
Tipo de objeto:  Cargo Nome do objeto:  Arquivar
Tipo de objeto:  Atividade
Descrição:  Arquivo setorial
Tempo de processamento:  0,25
Duração total:  0,25 Nome do objeto:  Técnico Judiciário
Tipo de objeto:  Cargo Nome do objeto:  Técnico Judiciário
Tipo de objeto:  Cargo Nome do objeto:  Chefe de Seção SELEJ
Tipo de objeto:  Cargo Nome do objeto:  Aguardar decisão superior
Tipo de objeto:  Atividade Nome do objeto:  Receber o PA
Tipo de objeto:  Atividade Nome do objeto:  Instruir. analisar e elaborar pareceres em PAs
Tipo de objeto:  Interface de processos Nome do objeto:  Elaborar parecer
Tipo de objeto:  Atividade
Tempo de processamento:  24
Duração total:  24 Nome do objeto:  Técnico Judiciário
Tipo de objeto:  Cargo Nome do objeto:  Técnico Judiciário
Tipo de objeto:  Cargo Nome do objeto:  Técnico Judiciário
Tipo de objeto:  Cargo Nome do objeto:  Chefe de Seção SELEJ
Tipo de objeto:  Cargo Nome do objeto:  Encaminhar ao protocolo para autuação
Tipo de objeto:  Atividade
Tempo de processamento:  0,25
Duração total:  0,25 Nome do objeto:  Chefe de Seção SELEJ
Tipo de objeto:  Cargo Nome do objeto:  Encaminhar para área competente
Tipo de objeto:  Atividade
Tempo de processamento:  0,25
Duração total:  0,25 Nome do objeto:  Chefe de Seção SELEJ
Tipo de objeto:  Cargo Nome do objeto:  PA atendido
Tipo de objeto:  Evento Nome do objeto:  Receber e tomar conhecimento da decisão
Tipo de objeto:  Atividade
Tempo de processamento:  1
Duração total:  1 Nome do objeto:  Informações suficientes
Tipo de objeto:  Evento Nome do objeto:  SELEJ
Tipo de objeto:  Organização Nome do objeto:  Proceder análise legal
Tipo de objeto:  Atividade
Tempo de processamento:  8
Duração total:  8 Nome do objeto:  Técnico Judiciário
Tipo de objeto:  Cargo Nome do objeto:  Técnico Judiciário
Tipo de objeto:  Cargo Nome do objeto:  Chefe de Seção SELEJ
Tipo de objeto:  Cargo Nome do objeto:  SELEJ
Tipo de objeto:  Organização Nome do objeto:  Chefe de Seção SELEJ
Tipo de objeto:  Cargo Nome do objeto:  Aguardar retorno do PA
Tipo de objeto:  Atividade Nome do objeto:  SELEJ
Tipo de objeto:  Organização Nome do objeto:  analisar o requerimento
Tipo de objeto:  Atividade
Tempo de processamento:  0,5
Duração total:  0,5 Nome do objeto:  SELEJ
Tipo de objeto:  Organização Nome do objeto:  Atuação desnecessária de outras unidades
Tipo de objeto:  Evento Nome do objeto:  Preparar extrato para publicação
Tipo de objeto:  Atividade
Tempo de processamento:  0,5
Duração total:  0,5 Nome do objeto:  Requisição do servidor ou de unidade
Tipo de objeto:  Evento Nome do objeto:  Técnico Judiciário
Tipo de objeto:  Cargo Nome do objeto:  SELEJ
Tipo de objeto:  Organização Nome do objeto:  Lógica OU Exclusivo
Tipo de objeto:  Regra OU exclusivo Nome do objeto:  Chefe de Seção SELEJ
Tipo de objeto:  Cargo Nome do objeto:  SELEJ
Tipo de objeto:  Organização Nome do objeto:  Técnico Judiciário
Tipo de objeto:  Cargo Nome do objeto:  Chefe de Seção SELEJ
Tipo de objeto:  Cargo Nome do objeto:  SELEJ
Tipo de objeto:  Organização Nome do objeto:  Lógica OU Exclusivo
Tipo de objeto:  Regra OU exclusivo Nome do objeto:  Juntar o requerimento ao PA antigo
Tipo de objeto:  Atividade
Tempo de processamento:  0,25
Duração total:  0,25 Nome do objeto:  SELEJ
Tipo de objeto:  Organização Nome do objeto:  Lógica OU Exclusivo
Tipo de objeto:  Regra OU exclusivo Nome do objeto:  Inexiste pedido anterior para a mesma finalidade
Tipo de objeto:  Evento Nome do objeto:  SELEJ
Tipo de objeto:  Organização Nome do objeto:  informações insuficientes
Tipo de objeto:  Evento Nome do objeto:  Chefe de Seção SELEJ
Tipo de objeto:  Cargo Nome do objeto:  encaminhar parecer para apreciação superior
Tipo de objeto:  Atividade
Tempo de processamento:  0,25
Duração total:  0,25 Nome do objeto:  Chefe de Seção SELEJ
Tipo de objeto:  Cargo Nome do objeto:  Chefe de Seção SELEJ
Tipo de objeto:  Cargo Nome do objeto:  Chefe de Seção SELEJ
Tipo de objeto:  Cargo Nome do objeto:  Localizar o PA anterior
Tipo de objeto:  Atividade
Tempo de processamento:  0,5
Duração total:  0,5 Nome do objeto:  SELEJ
Tipo de objeto:  Organização Nome do objeto:  SELEJ
Tipo de objeto:  Organização Nome do objeto:  Chefe de Seção SELEJ
Tipo de objeto:  Cargo Nome do objeto:  Necessidade de providência de outras unidades
Tipo de objeto:  Evento Nome do objeto:  Existe pedido para a mesma finalidade
Tipo de objeto:  Evento Nome do objeto:  Dar ciência ao interessado
Tipo de objeto:  Atividade
Tempo de processamento:  0,25
Duração total:  0,25 Nome do objeto:  Técnico Judiciário
Tipo de objeto:  Cargo Nome do objeto:  SELEJ
Tipo de objeto:  Organização Nome do objeto:  Técnico Judiciário
Tipo de objeto:  Cargo