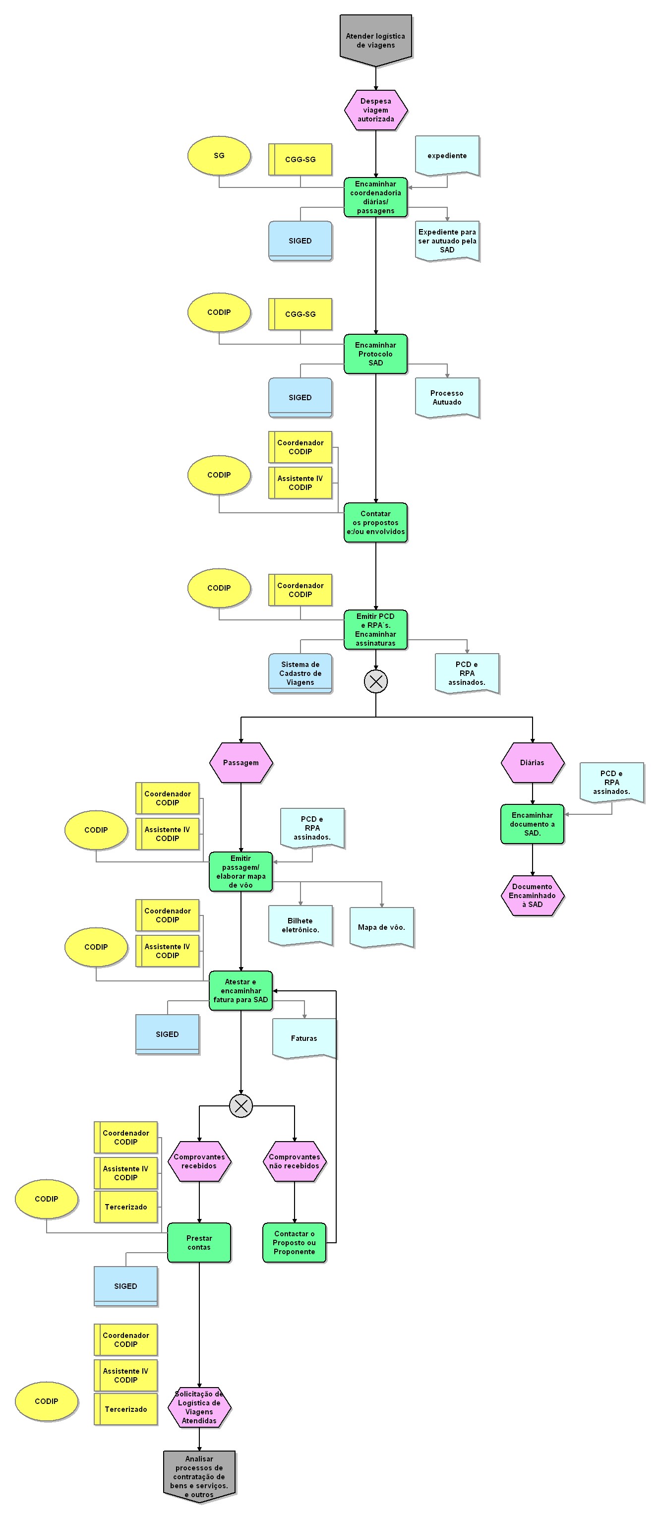
Atender logística de viagens

Nível Tipo de modelo Grupo Modelo pai Zoom
3 Processo detalhado CADEIA DE VALOR 09. Gerir Administrativo do CJF 25 50 75 100
Nome do objeto:  Coordenador CODIP
Tipo de objeto:  Cargo Nome do objeto:  Comprovantes recebidos
Tipo de objeto:  Evento Nome do objeto:  Bilhete eletrônico.
Tipo de objeto:  Documento Nome do objeto:  CODIP
Tipo de objeto:  Organização
Descrição:  Coordenadoria de Diárias e Passagens Nome do objeto:  Lógica OU Exclusivo
Tipo de objeto:  Regra OU exclusivo Nome do objeto:  CODIP
Tipo de objeto:  Organização
Descrição:  Coordenadoria de Diárias e Passagens Nome do objeto:  Tercerizado
Tipo de objeto:  Cargo Nome do objeto:  Tercerizado
Tipo de objeto:  Cargo Nome do objeto:  Diárias
Tipo de objeto:  Evento Nome do objeto:  Comprovantes não recebidos
Tipo de objeto:  Evento Nome do objeto:  Coordenador CODIP
Tipo de objeto:  Cargo Nome do objeto:  CODIP
Tipo de objeto:  Organização
Descrição:  Coordenadoria de Diárias e Passagens Nome do objeto:  Encaminhar Protocolo SAD
Tipo de objeto:  Atividade
Tempo de espera:  0,25
Tempo de processamento:  0,25
Duração total:  0,5 Nome do objeto:  Analisar processos de contratação de bens e serviços. e outros
Tipo de objeto:  Interface de processos
Descrição:  Analisar processos de contratação de bens e serviços - SCI Nome do objeto:  Coordenador CODIP
Tipo de objeto:  Cargo Nome do objeto:  SIGED
Tipo de objeto:  Funcionalidade de TI
Descrição:  Sistema de Gestão Documental - esse sistema é o responsável pela tramitação e localização dos processos e documentos gerais (oficios. requerimento. avisos e etc.) Nome do objeto:  Emitir PCD e RPA´s. Encaminhar assinaturas
Tipo de objeto:  Atividade
Descrição:  PCD - Proposta de concessão de diárias. RPA - Requisição de passagens aéreas. Os proponentes responsáveis assinam autorizando
Tempo de processamento:  0,12
Duração total:  0,12 Nome do objeto:  Contactar o Proposto ou Proponente
Tipo de objeto:  Atividade
Tempo de espera:  120
Tempo de processamento:  0,06
Duração total:  120,06 Nome do objeto:  Encaminhar coordenadoria diárias/ passagens
Tipo de objeto:  Atividade Nome do objeto:  CODIP
Tipo de objeto:  Organização
Descrição:  Coordenadoria de Diárias e Passagens Nome do objeto:  Atestar e encaminhar fatura para SAD
Tipo de objeto:  Atividade Nome do objeto:  SIGED
Tipo de objeto:  Funcionalidade de TI
Descrição:  Sistema de Gestão Documental - esse sistema é o responsável pela tramitação e localização dos processos e documentos gerais (oficios. requerimento. avisos e etc.) Nome do objeto:  Coordenador CODIP
Tipo de objeto:  Cargo Nome do objeto:  Assistente IV CODIP
Tipo de objeto:  Cargo Nome do objeto:  Solicitação de Logística de Viagens Atendidas
Tipo de objeto:  Evento Nome do objeto:  SIGED
Tipo de objeto:  Procedimento de TI Nome do objeto:  CODIP
Tipo de objeto:  Organização
Descrição:  Coordenadoria de Diárias e Passagens Nome do objeto:  Despesa viagem autorizada
Tipo de objeto:  Evento Nome do objeto:  Expediente para ser autuado pela SAD
Tipo de objeto:  Documento Nome do objeto:  SIGED
Tipo de objeto:  Procedimento de TI Nome do objeto:  Lógica OU Exclusivo
Tipo de objeto:  Regra OU exclusivo Nome do objeto:  PCD e RPA assinados.
Tipo de objeto:  Documento Nome do objeto:  PCD e RPA assinados.
Tipo de objeto:  Documento Nome do objeto:  Prestar contas
Tipo de objeto:  Atividade
Descrição:  Receber e Juntar os comprovantes de viagens para a prestação de contas.
Tempo de espera:  120
Tempo de processamento:  0,25
Duração total:  120,25 Nome do objeto:  CODIP
Tipo de objeto:  Organização
Descrição:  Coordenadoria de Diárias e Passagens Nome do objeto:  Sistema de Cadastro de Viagens
Tipo de objeto:  Funcionalidade de TI
Descrição:  Sistema de Cadastro de Viagens Nome do objeto:  Assistente IV CODIP
Tipo de objeto:  Cargo Nome do objeto:  Assistente IV CODIP
Tipo de objeto:  Cargo Nome do objeto:  Mapa de vôo.
Tipo de objeto:  Documento Nome do objeto:  Assistente IV CODIP
Tipo de objeto:  Cargo Nome do objeto:  Documento Encaminhado à SAD
Tipo de objeto:  Evento Nome do objeto:  Coordenador CODIP
Tipo de objeto:  Cargo Nome do objeto:  Coordenador CODIP
Tipo de objeto:  Cargo Nome do objeto:  Encaminhar documento a SAD.
Tipo de objeto:  Atividade Nome do objeto:  Faturas
Tipo de objeto:  Documento Nome do objeto:  CGG-SG
Tipo de objeto:  Cargo
Descrição:  Coordenador-Geral de Gestão Nome do objeto:  Passagem
Tipo de objeto:  Evento Nome do objeto:  Atender logística de viagens
Tipo de objeto:  Interface de processos Nome do objeto:  Processo Autuado
Tipo de objeto:  Documento Nome do objeto:  PCD e RPA assinados.
Tipo de objeto:  Documento Nome do objeto:  Assistente IV CODIP
Tipo de objeto:  Cargo Nome do objeto:  CGG-SG
Tipo de objeto:  Cargo
Descrição:  Coordenador-Geral de Gestão Nome do objeto:  expediente
Tipo de objeto:  Documento Nome do objeto:  CODIP
Tipo de objeto:  Organização
Descrição:  Coordenadoria de Diárias e Passagens Nome do objeto:  Emitir passagem/ elaborar mapa de vôo
Tipo de objeto:  Atividade
Tempo de processamento:  0,06
Duração total:  0,06 Nome do objeto:  SG
Tipo de objeto:  Organização
Descrição:  SG - Secretaria Geral Nome do objeto:  Contatar os propostos e: /ou envolvidos
Tipo de objeto:  Atividade
Tempo de espera:  0,25
Tempo de processamento:  0,25
Duração total:  0,5