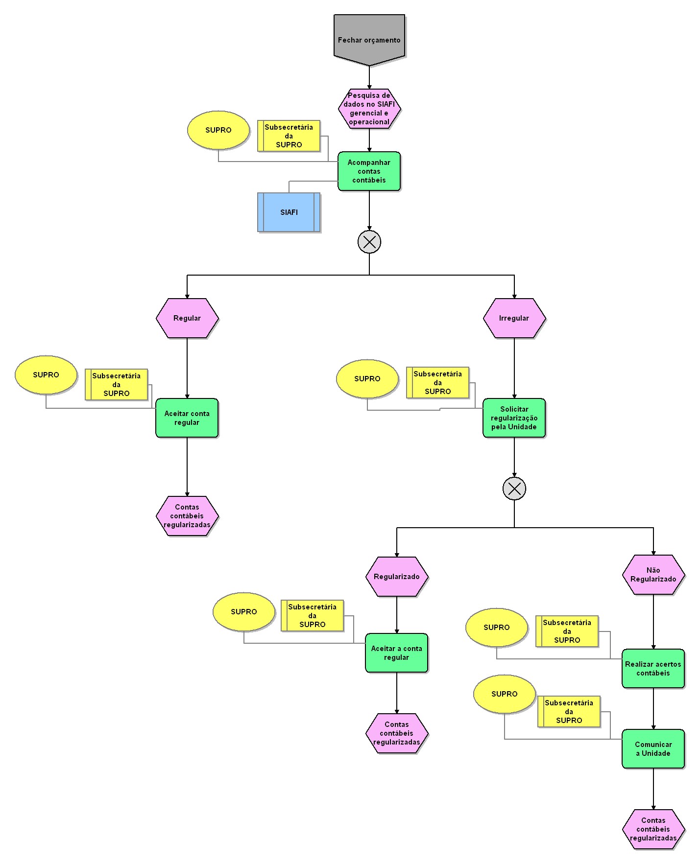
Fechar orçamento

Nível Tipo de modelo Grupo Modelo pai Zoom
3 Processo detalhado CADEIA DE VALOR 06.Supervisionar _ avaliar 25 50 75 100
Nome do objeto:  Lógica OU Exclusivo
Tipo de objeto:  Regra OU exclusivo Nome do objeto:  Subsecretária da SUPRO
Tipo de objeto:  Cargo Nome do objeto:  Solicitar regularização pela Unidade
Tipo de objeto:  Atividade
Tempo de processamento:  0,5
Duração total:  0,5 Nome do objeto:  Comunicar a Unidade
Tipo de objeto:  Atividade
Tempo de processamento:  0,5
Duração total:  0,5 Nome do objeto:  SUPRO
Tipo de objeto:  Organização Nome do objeto:  SUPRO
Tipo de objeto:  Organização Nome do objeto:  Realizar acertos contábeis
Tipo de objeto:  Atividade
Tempo de processamento:  100
Duração total:  100 Nome do objeto:  Aceitar a conta regular
Tipo de objeto:  Atividade
Tempo de processamento:  0,5
Duração total:  0,5 Nome do objeto:  Pesquisa de dados no SIAFI gerencial e operacional
Tipo de objeto:  Evento
Descrição:  Os saldos das contas contábeis no SIAFI Nome do objeto:  Subsecretária da SUPRO
Tipo de objeto:  Cargo Nome do objeto:  SUPRO
Tipo de objeto:  Organização Nome do objeto:  Subsecretária da SUPRO
Tipo de objeto:  Cargo Nome do objeto:  Regular
Tipo de objeto:  Evento Nome do objeto:  Fechar orçamento
Tipo de objeto:  Interface de processos Nome do objeto:  Regularizado
Tipo de objeto:  Evento Nome do objeto:  SUPRO
Tipo de objeto:  Organização Nome do objeto:  Subsecretária da SUPRO
Tipo de objeto:  Cargo Nome do objeto:  SUPRO
Tipo de objeto:  Organização Nome do objeto:  Contas contábeis regularizadas
Tipo de objeto:  Evento Nome do objeto:  Contas contábeis regularizadas
Tipo de objeto:  Evento Nome do objeto:  Subsecretária da SUPRO
Tipo de objeto:  Cargo Nome do objeto:  Aceitar conta regular
Tipo de objeto:  Atividade
Tempo de processamento:  0,5
Duração total:  0,5 Nome do objeto:  Subsecretária da SUPRO
Tipo de objeto:  Cargo Nome do objeto:  Acompanhar contas contábeis
Tipo de objeto:  Atividade
Tempo de processamento:  80
Duração total:  80 Nome do objeto:  Irregular
Tipo de objeto:  Evento Nome do objeto:  SUPRO
Tipo de objeto:  Organização Nome do objeto:  Não Regularizado
Tipo de objeto:  Evento Nome do objeto:  Lógica OU Exclusivo
Tipo de objeto:  Regra OU exclusivo Nome do objeto:  SIAFI
Tipo de objeto:  Sistema de TI Nome do objeto:  Contas contábeis regularizadas
Tipo de objeto:  Evento