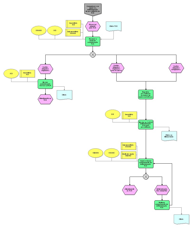
Comunicar e ou supervis. determinação de providência do TCU

Nível Tipo de modelo Grupo Modelo pai Zoom
3 Processo detalhado CADEIA DE VALOR 06.Supervisionar _ avaliar 25 50 75 100
Nome do objeto:  Enviar comunicação TCU ao CJF/JF
Tipo de objeto:  Atividade
Descrição:  TCU - Tribunal de Contas da União CJF - Conselho da Justiça Federal JF - Justiça Federal Nome do objeto:  SCI
Tipo de objeto:  Organização Nome do objeto:  SEAUG
Tipo de objeto:  Organização
Descrição:  SEAUG - Seção de Auditoria de Gestão Nome do objeto:  Ofício ou Memorando
Tipo de objeto:  Documento Nome do objeto:  Registrar providência no banco de ações corretivas
Tipo de objeto:  Atividade Nome do objeto:  Atendimento ao TCU
Tipo de objeto:  Evento Nome do objeto:  Oficio
Tipo de objeto:  Documento Nome do objeto:  Ofício TCU
Tipo de objeto:  Documento
Descrição:  TCU - Tribunal de Contas da União Nome do objeto:  SUAUD
Tipo de objeto:  Organização
Descrição:  SUAUD - Subsecretaria de Auditoria Nome do objeto:  Oficio
Tipo de objeto:  Documento Nome do objeto:  Reiterar cumprimento de determinação TCU
Tipo de objeto:  Atividade
Descrição:  TCU - Tribunal de Contas da União Nome do objeto:  Supervisionar cumprimento de determinação TCU
Tipo de objeto:  Atividade
Descrição:  TCU - Tribunal de Contas da União Nome do objeto:  Receber e analisar comunicação TCU
Tipo de objeto:  Atividade
Descrição:  TCU - Tribunal de Contas da União CJF - Conselho da Justiça Federal JF - Justiça Federal Nome do objeto:  Lógica OU Exclusivo
Tipo de objeto:  Regra OU exclusivo Nome do objeto:  SUAUD
Tipo de objeto:  Organização
Descrição:  SUAUD - Subsecretaria de Auditoria Nome do objeto:  Subsecretário SUAUD
Tipo de objeto:  Cargo Nome do objeto:  Enviar ao CJF/JF determinação TCU para providência
Tipo de objeto:  Atividade
Descrição:  CJF - Conselho da Justiça Federal JF - Justiça Federal TCU - Tribunal de Contas da União Nome do objeto:  Determinação não cumprida
Tipo de objeto:  Evento Nome do objeto:  SCI
Tipo de objeto:  Organização Nome do objeto:  Contas julgadas irregulares
Tipo de objeto:  Evento Nome do objeto:  Secretário SCI
Tipo de objeto:  Cargo Nome do objeto:  Processo julgado pelo TCU
Tipo de objeto:  Evento
Descrição:  TC - Tomada de contas TCE - Tomada de contas especial TCU - Tribunal de Contas da União Nome do objeto:  Subsecretário SUAUD
Tipo de objeto:  Cargo Nome do objeto:  Secretário SCI
Tipo de objeto:  Cargo Nome do objeto:  Lógica OU Exclusivo
Tipo de objeto:  Regra OU exclusivo Nome do objeto:  Contas julgadas regulares
Tipo de objeto:  Evento Nome do objeto:  Atendimento ao TCU
Tipo de objeto:  Evento Nome do objeto:  Secretário SCI
Tipo de objeto:  Cargo Nome do objeto:  Comunicar e ou supervis. determinação de providência do TCU
Tipo de objeto:  Interface de processos Nome do objeto:  SCI
Tipo de objeto:  Organização Nome do objeto:  Contas julgadas regulares com ressalva
Tipo de objeto:  Evento Nome do objeto:  Chefe de seção SEAUG
Tipo de objeto:  Cargo