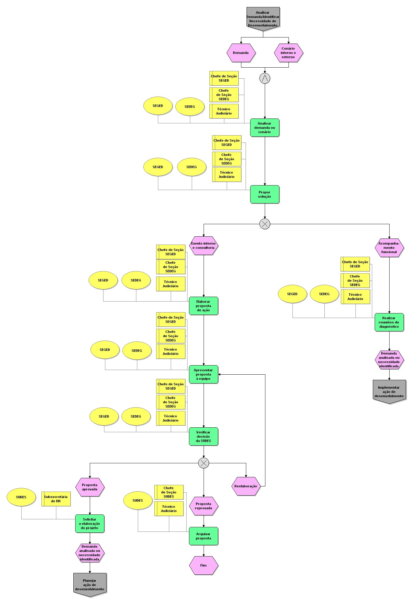
Analisar demanda_ identificar necessidade de desenvolvimento

Nível Tipo de modelo Grupo Modelo pai Zoom
3 Processo detalhado CADEIA DE VALOR 09. Gerir Administrativo do CJF 25 50 75 100
Nome do objeto:  Chefe de Seção SEGED
Tipo de objeto:  Cargo Nome do objeto:  Demanda
Tipo de objeto:  Evento
Descrição:  Proviniente dos gestores Nome do objeto:  SEDEG
Tipo de objeto:  Organização Nome do objeto:  SEDEG
Tipo de objeto:  Organização Nome do objeto:  Chefe de Seção SEGED
Tipo de objeto:  Cargo Nome do objeto:  Proposta reprovada
Tipo de objeto:  Evento Nome do objeto:  Realizar reuniões de diagnóstico
Tipo de objeto:  Atividade
Descrição:  Reuniões com gestor e servidor Nome do objeto:  SEGED
Tipo de objeto:  Organização Nome do objeto:  Reelaboração
Tipo de objeto:  Evento Nome do objeto:  Solicitar a elaboração do projeto
Tipo de objeto:  Atividade Nome do objeto:  SEGED
Tipo de objeto:  Organização Nome do objeto:  Demanda analisada ou necessidade identificada
Tipo de objeto:  Evento Nome do objeto:  Chefe de Seção SEDEG
Tipo de objeto:  Cargo Nome do objeto:  Técnico Judiciário
Tipo de objeto:  Cargo Nome do objeto:  Analisar Demanda/Identificar Necessidade de Desenvolvimento
Tipo de objeto:  Interface de processos Nome do objeto:  Evento interno e consultoria
Tipo de objeto:  Evento Nome do objeto:  Chefe de Seção SEDEG
Tipo de objeto:  Cargo Nome do objeto:  Chefe de Seção SEGED
Tipo de objeto:  Cargo Nome do objeto:  Técnico Judiciário
Tipo de objeto:  Cargo Nome do objeto:  Técnico Judiciário
Tipo de objeto:  Cargo Nome do objeto:  Chefe de Seção SEDEG
Tipo de objeto:  Cargo Nome do objeto:  Apresentar proposta à equipe
Tipo de objeto:  Atividade
Descrição:  via e-mail ou em reunião Nome do objeto:  Chefe de Seção SEDEG
Tipo de objeto:  Cargo Nome do objeto:  Arquivar proposta
Tipo de objeto:  Atividade Nome do objeto:  Chefe de Seção SEGED
Tipo de objeto:  Cargo Nome do objeto:  Verificar decisão da SUDES
Tipo de objeto:  Atividade Nome do objeto:  SEDEG
Tipo de objeto:  Organização Nome do objeto:  Lógica OU Exclusivo
Tipo de objeto:  Regra OU exclusivo Nome do objeto:  SUDES
Tipo de objeto:  Organização Nome do objeto:  Técnico Judiciário
Tipo de objeto:  Cargo Nome do objeto:  SEDEG
Tipo de objeto:  Organização Nome do objeto:  Planejar ação de desenvolvimento
Tipo de objeto:  Interface de processos Nome do objeto:  SEGED
Tipo de objeto:  Organização Nome do objeto:  Chefe de Seção SEGED
Tipo de objeto:  Cargo Nome do objeto:  Fim
Tipo de objeto:  Evento Nome do objeto:  Proposta aprovada
Tipo de objeto:  Evento Nome do objeto:  Demanda analisada ou necessidade identificada
Tipo de objeto:  Evento Nome do objeto:  SEDEG
Tipo de objeto:  Organização Nome do objeto:  Propor solução
Tipo de objeto:  Atividade Nome do objeto:  SEDEG
Tipo de objeto:  Organização Nome do objeto:  Implementar ação de desenvolvimento
Tipo de objeto:  Interface de processos Nome do objeto:  Chefe de Seção SUDES
Tipo de objeto:  Cargo Nome do objeto:  Técnico Judiciário
Tipo de objeto:  Cargo Nome do objeto:  Técnico Judiciário
Tipo de objeto:  Cargo Nome do objeto:  Lógica E
Tipo de objeto:  Regra E Nome do objeto:  SEGED
Tipo de objeto:  Organização Nome do objeto:  Lógica OU Exclusivo
Tipo de objeto:  Regra OU exclusivo Nome do objeto:  Chefe de Seção SEGED
Tipo de objeto:  Cargo Nome do objeto:  Elaborar proposta de ação
Tipo de objeto:  Atividade Nome do objeto:  Analisar demanda ou cenário
Tipo de objeto:  Atividade Nome do objeto:  Técnico Judiciário
Tipo de objeto:  Cargo Nome do objeto:  Subsecretária de RH
Tipo de objeto:  Cargo Nome do objeto:  SEGED
Tipo de objeto:  Organização Nome do objeto:  Acompanha- mento funcional
Tipo de objeto:  Evento Nome do objeto:  Cenário interno e externo
Tipo de objeto:  Evento Nome do objeto:  Chefe de Seção SEDEG
Tipo de objeto:  Cargo Nome do objeto:  SEGED
Tipo de objeto:  Organização Nome do objeto:  Chefe de Seção SEDEG
Tipo de objeto:  Cargo Nome do objeto:  SUDES
Tipo de objeto:  Organização