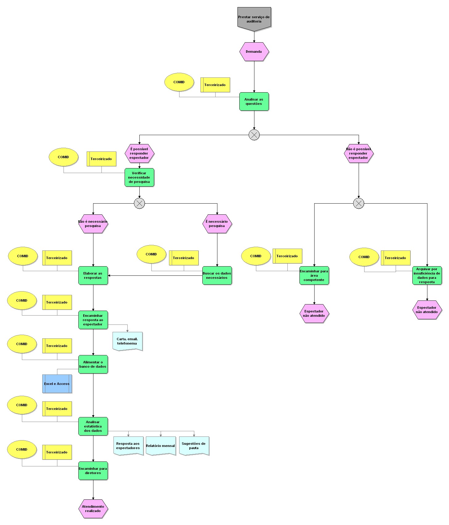
Prestar serviço de ouvidoria

Nível Tipo de modelo Grupo Modelo pai Zoom
3 Processo detalhado CADEIA DE VALOR 02. Gerir informação 25 50 75 100
Nome do objeto:  Terceirizado
Tipo de objeto:  Cargo Nome do objeto:  COMID
Tipo de objeto:  Organização
Descrição:  Coordenadoria de multimídia Nome do objeto:  Verificar necessidade de pesquisa
Tipo de objeto:  Atividade Nome do objeto:  COMID
Tipo de objeto:  Organização
Descrição:  Coordenadoria de multimídia Nome do objeto:  Terceirizado
Tipo de objeto:  Cargo Nome do objeto:  Excel e Access
Tipo de objeto:  Sistema de TI Nome do objeto:  É necessário pesquisa
Tipo de objeto:  Evento Nome do objeto:  COMID
Tipo de objeto:  Organização
Descrição:  Coordenadoria de multimídia Nome do objeto:  Prestar serviço de auditoria
Tipo de objeto:  Interface de processos Nome do objeto:  Atendimento realizado
Tipo de objeto:  Evento Nome do objeto:  Não é possível responder espectador
Tipo de objeto:  Evento Nome do objeto:  Terceirizado
Tipo de objeto:  Cargo Nome do objeto:  Encaminhar para diretores
Tipo de objeto:  Atividade
Descrição:  Coordenador de multimídia e o coordenador e diretora dos programas
Tempo de processamento:  0,08
Duração total:  0,08 Nome do objeto:  Espectador não atendido
Tipo de objeto:  Evento Nome do objeto:  É possível responder espectador
Tipo de objeto:  Evento Nome do objeto:  Arquivar por insuficiência de dados para resposta
Tipo de objeto:  Atividade
Tempo de processamento:  0,08
Duração total:  0,08 Nome do objeto:  Demanda
Tipo de objeto:  Evento
Descrição:  Recebe carta. email e telefonemas dos espectadores dos programas Via Legal. Rádio Cidadania Judiciária e do portal da JF Nome do objeto:  Elaborar as respostas
Tipo de objeto:  Atividade
Tempo de processamento:  0,16
Duração total:  0,16 Nome do objeto:  Alimentar o banco de dados
Tipo de objeto:  Atividade
Tempo de processamento:  0,08
Duração total:  0,08 Nome do objeto:  Terceirizado
Tipo de objeto:  Cargo Nome do objeto:  Lógica OU Exclusivo
Tipo de objeto:  Regra OU exclusivo Nome do objeto:  Lógica OU Exclusivo
Tipo de objeto:  Regra OU exclusivo Nome do objeto:  Terceirizado
Tipo de objeto:  Cargo Nome do objeto:  Resposta aos espectadores
Tipo de objeto:  Documento Nome do objeto:  Relatório mensal
Tipo de objeto:  Documento Nome do objeto:  COMID
Tipo de objeto:  Organização
Descrição:  Coordenadoria de multimídia Nome do objeto:  Espectador não atendido
Tipo de objeto:  Evento Nome do objeto:  COMID
Tipo de objeto:  Organização
Descrição:  Coordenadoria de multimídia Nome do objeto:  Terceirizado
Tipo de objeto:  Cargo Nome do objeto:  COMID
Tipo de objeto:  Organização
Descrição:  Coordenadoria de multimídia Nome do objeto:  Encaminhar para área competente
Tipo de objeto:  Atividade
Tempo de processamento:  0,08
Duração total:  0,08 Nome do objeto:  Não é necessário pesquisa
Tipo de objeto:  Evento Nome do objeto:  COMID
Tipo de objeto:  Organização
Descrição:  Coordenadoria de multimídia Nome do objeto:  Sugestões de pauta
Tipo de objeto:  Documento Nome do objeto:  Carta. email. telefonema
Tipo de objeto:  Documento Nome do objeto:  Terceirizado
Tipo de objeto:  Cargo Nome do objeto:  Analisar estatística dos dados
Tipo de objeto:  Atividade
Tempo de processamento:  1,5
Duração total:  1,5 Nome do objeto:  Encaminhar resposta ao espectador
Tipo de objeto:  Atividade
Tempo de processamento:  0,16
Duração total:  0,16 Nome do objeto:  COMID
Tipo de objeto:  Organização
Descrição:  Coordenadoria de multimídia Nome do objeto:  Buscar os dados necessários
Tipo de objeto:  Atividade
Descrição:  Baseado em livro e internet
Tempo de processamento:  0,33
Duração total:  0,33 Nome do objeto:  Lógica OU Exclusivo
Tipo de objeto:  Regra OU exclusivo Nome do objeto:  Terceirizado
Tipo de objeto:  Cargo Nome do objeto:  COMID
Tipo de objeto:  Organização
Descrição:  Coordenadoria de multimídia Nome do objeto:  Analisar as questões
Tipo de objeto:  Atividade
Tempo de processamento:  0,08
Duração total:  0,08 Nome do objeto:  COMID
Tipo de objeto:  Organização
Descrição:  Coordenadoria de multimídia Nome do objeto:  Terceirizado
Tipo de objeto:  Cargo Nome do objeto:  Terceirizado
Tipo de objeto:  Cargo