Propor melhorias para Certificação Digital

Nível Tipo de modelo Grupo Modelo pai Zoom
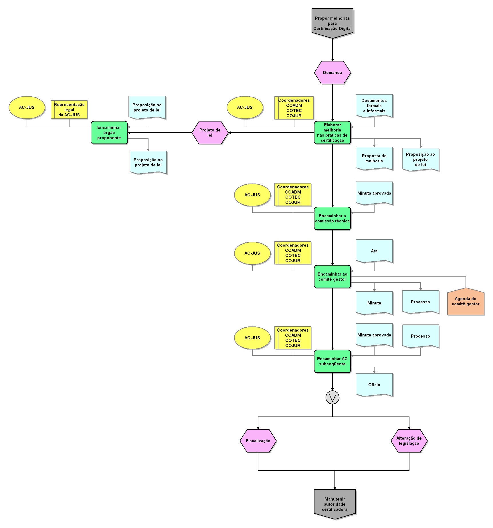
3 Processo detalhado CADEIA DE VALOR 04. Normatizar_ uniformizar 25 50 75 100
Nome do objeto:  Documentos formais e informais
Tipo de objeto:  Documento Nome do objeto:  Encaminhar ao comitê gestor
Tipo de objeto:  Atividade
Tempo de processamento:  40
Duração total:  40 Nome do objeto:  AC-JUS
Tipo de objeto:  Organização Nome do objeto:  AC-JUS
Tipo de objeto:  Organização Nome do objeto:  AC-JUS
Tipo de objeto:  Organização Nome do objeto:  Ata
Tipo de objeto:  Documento Nome do objeto:  Encaminhar órgão proponente
Tipo de objeto:  Atividade Nome do objeto:  Encaminhar a comissão técnica
Tipo de objeto:  Atividade Nome do objeto:  Minuta aprovada
Tipo de objeto:  Documento Nome do objeto:  Propor melhorias para Certificação Digital
Tipo de objeto:  Interface de processos Nome do objeto:  Minuta
Tipo de objeto:  Documento Nome do objeto:  Elaborar melhoria nas práticas de certificação
Tipo de objeto:  Atividade Nome do objeto:  Demanda
Tipo de objeto:  Evento Nome do objeto:  Alteração de legislação
Tipo de objeto:  Evento
Descrição:  Alteração de legislação Nome do objeto:  Representação legal da AC-JUS
Tipo de objeto:  Cargo Nome do objeto:  Proposição no projeto de lei
Tipo de objeto:  Documento Nome do objeto:  Manutenir autoridade certificadora
Tipo de objeto:  Interface de processos Nome do objeto:  Coordenadores COADM COTEC COJUR
Tipo de objeto:  Cargo Nome do objeto:  Minuta aprovada
Tipo de objeto:  Documento Nome do objeto:  Coordenadores COADM COTEC COJUR
Tipo de objeto:  Cargo Nome do objeto:  Agenda do comitê gestor
Tipo de objeto:  Objetivo Nome do objeto:  Processo
Tipo de objeto:  Documento Nome do objeto:  Proposição ao projeto de lei
Tipo de objeto:  Documento Nome do objeto:  Proposição no projeto de lei
Tipo de objeto:  Documento Nome do objeto:  Coordenadores COADM COTEC COJUR
Tipo de objeto:  Cargo Nome do objeto:  AC-JUS
Tipo de objeto:  Organização Nome do objeto:  Oficio
Tipo de objeto:  Documento Nome do objeto:  Processo
Tipo de objeto:  Documento Nome do objeto:  Projeto de lei
Tipo de objeto:  Evento Nome do objeto:  Fiscalização
Tipo de objeto:  Evento
Descrição:  Adpatção de procedimentos Nome do objeto:  Proposta de melhoria
Tipo de objeto:  Documento Nome do objeto:  AC-JUS
Tipo de objeto:  Organização Nome do objeto:  Lógica OU
Tipo de objeto:  Regra OU Nome do objeto:  Coordenadores COADM COTEC COJUR
Tipo de objeto:  Cargo Nome do objeto:  Encaminhar AC subseqüente
Tipo de objeto:  Atividade