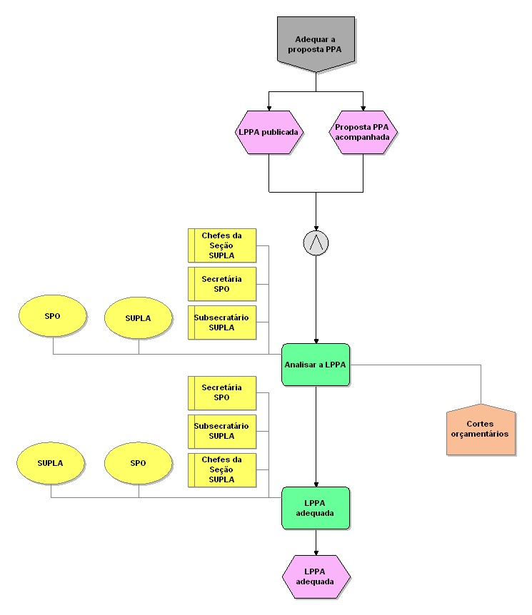
Adequar a proposta PPA #1

Nível Tipo de modelo Grupo Modelo pai Zoom
3 Processo detalhado CADEIA DE VALOR 06.Supervisionar _ avaliar 25 50 75 100
Nome do objeto:  Proposta PPA acompanhada
Tipo de objeto:  Evento Nome do objeto:  Analisar a LPPA
Tipo de objeto:  Atividade
Tempo de processamento:  16
Duração total:  16 Nome do objeto:  Chefes da Seção SUPLA
Tipo de objeto:  Cargo
Descrição:  todos fazem tudo na SUPLA Nome do objeto:  Subsecratário SUPLA
Tipo de objeto:  Cargo Nome do objeto:  SUPLA
Tipo de objeto:  Organização Nome do objeto:  Cortes orçamentários
Tipo de objeto:  Objetivo Nome do objeto:  Secretária SPO
Tipo de objeto:  Cargo Nome do objeto:  SUPLA
Tipo de objeto:  Organização Nome do objeto:  Lógica E
Tipo de objeto:  Regra E Nome do objeto:  Adequar a proposta PPA
Tipo de objeto:  Interface de processos Nome do objeto:  Secretária SPO
Tipo de objeto:  Cargo Nome do objeto:  LPPA adequada
Tipo de objeto:  Evento Nome do objeto:  Chefes da Seção SUPLA
Tipo de objeto:  Cargo
Descrição:  todos fazem tudo na SUPLA Nome do objeto:  LPPA publicada
Tipo de objeto:  Evento Nome do objeto:  Subsecratário SUPLA
Tipo de objeto:  Cargo Nome do objeto:  LPPA adequada
Tipo de objeto:  Atividade
Tempo de processamento:  32
Duração total:  32 Nome do objeto:  SPO
Tipo de objeto:  Organização Nome do objeto:  SPO
Tipo de objeto:  Organização