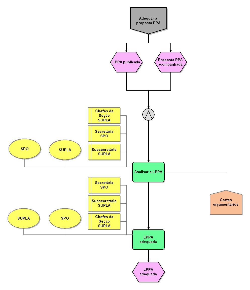
Adequar a proposta PPA #1
Nível
Tipo de modelo
Grupo
Modelo pai
Zoom
3
Processo detalhado
CADEIA DE VALOR
06.Supervisionar _ avaliar
25
50
75
100